• 文献检索
  • 文档翻译
  • 深度研究
  • 学术资讯
  • Suppr Zotero 插件Zotero 插件
  • 邀请有礼
  • 套餐&价格
  • 历史记录
应用&插件
Suppr Zotero 插件Zotero 插件浏览器插件Mac 客户端Windows 客户端微信小程序
定价
高级版会员购买积分包购买API积分包
服务
文献检索文档翻译深度研究API 文档MCP 服务
关于我们
关于 Suppr公司介绍联系我们用户协议隐私条款
关注我们

Suppr 超能文献

核心技术专利:CN118964589B侵权必究
粤ICP备2023148730 号-1Suppr @ 2026

文献检索

告别复杂PubMed语法,用中文像聊天一样搜索,搜遍4000万医学文献。AI智能推荐,让科研检索更轻松。

立即免费搜索

文件翻译

保留排版,准确专业,支持PDF/Word/PPT等文件格式,支持 12+语言互译。

免费翻译文档

深度研究

AI帮你快速写综述,25分钟生成高质量综述,智能提取关键信息,辅助科研写作。

立即免费体验

模拟缺血/再灌注通过不同的氧化应激和 MMP-9 依赖性机制损害滋养层功能。

Simulated ischaemia/reperfusion impairs trophoblast function through divergent oxidative stress- and MMP-9-dependent mechanisms.

机构信息

Department of Anatomy and Neuroscience, University College Cork, Cork, Ireland.

Department of Pharmacology and Therapeutics, University College Cork, Cork, Ireland.

出版信息

Biosci Rep. 2024 Nov 27;44(11). doi: 10.1042/BSR20240763.

DOI:10.1042/BSR20240763
PMID:39474810
原文链接:https://pmc.ncbi.nlm.nih.gov/articles/PMC11581840/
Abstract

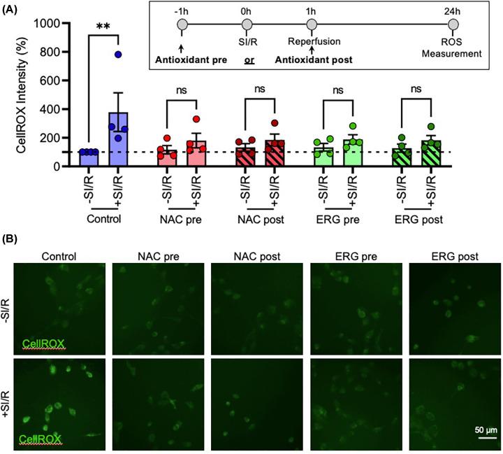
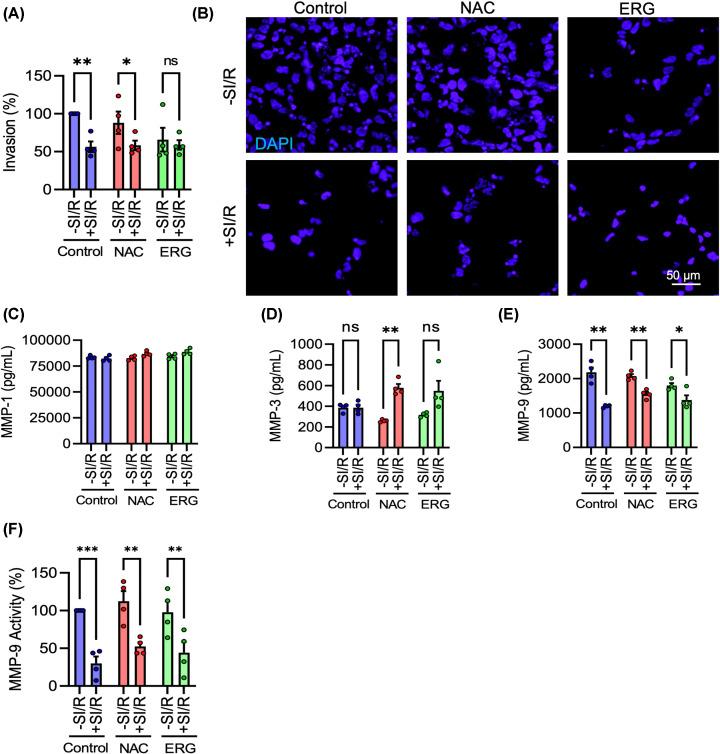
Early-onset pre-eclampsia is believed to arise from defective placentation in the first trimester, leading to placental ischaemia/reperfusion (I/R) and oxidative stress. However, our current understanding of the effects of I/R and oxidative stress on trophoblast function is ambiguous in part due to studies exposing trophoblasts to hypoxia instead of I/R, and which report conflicting results. Here, we present a model of simulated ischaemia/reperfusion (SI/R) to recapitulate the pathophysiological events of early-onset pre-eclampsia (PE), by exposing first trimester cytotrophoblast HTR-8/SVneo cells to a simulated ischaemia buffer followed by reperfusion. We examined different ischaemia and reperfusion times and observed that 1 h ischaemia and 24 h reperfusion induced an increase in reactive oxygen species (ROS) production (P<0.0001) and oxygen consumption rate (P<0.01). SI/R-exposed trophoblast cells exhibited deficits in migration, proliferation, and invasion (P<0.01). While the deficits in migration and proliferation were rescued by antioxidants, suggesting an ROS-dependent mechanism, the loss of invasion was not affected by antioxidants, which suggests a divergent ROS-independent pathway. In line with this, we observed a decrease in MMP-9, the key regulatory enzyme necessary for trophoblast invasion (P<0.01), which was similarly unaffected by antioxidants, and pharmacological inhibition of MMP-9 replicated the phenotype of deficient invasion (P<0.01). Collectively, these data demonstrate that I/R impairs trophoblast migration and proliferation via a ROS-dependent mechanism, and invasion via an ROS-independent loss of MMP-9, disambiguating the role of oxidative stress and providing insights into the response of trophoblasts to I/R in the context of early-onset PE.

摘要

早发型子痫前期被认为是由于孕早期胎盘形成缺陷导致胎盘缺血/再灌注(I/R)和氧化应激引起的。然而,由于研究中使用缺氧而非 I/R 来暴露滋养细胞,并且报告的结果相互矛盾,因此我们目前对 I/R 和氧化应激对滋养细胞功能的影响的理解尚不清楚。在这里,我们通过用模拟缺血缓冲液处理早孕滋养细胞 HTR-8/SVneo 细胞,然后再进行再灌注,来建立模拟缺血/再灌注(SI/R)模型,以重现早发型子痫前期(PE)的病理生理事件。我们检查了不同的缺血和再灌注时间,发现 1 小时缺血和 24 小时再灌注会引起活性氧(ROS)生成增加(P<0.0001)和耗氧量增加(P<0.01)。SI/R 暴露的滋养细胞在迁移、增殖和侵袭方面表现出缺陷(P<0.01)。虽然抗氧化剂可以挽救迁移和增殖缺陷,表明这是一种 ROS 依赖的机制,但抗氧化剂对侵袭丧失没有影响,这表明存在一种ROS 非依赖性的途径。与此一致的是,我们观察到关键调节酶 MMP-9 的表达减少,这对于滋养细胞的侵袭是必需的(P<0.01),这同样不受抗氧化剂的影响,MMP-9 的药理学抑制复制了侵袭缺陷的表型(P<0.01)。总的来说,这些数据表明 I/R 通过 ROS 依赖的机制损害滋养细胞的迁移和增殖,通过 MMP-9 的 ROS 非依赖性丧失损害侵袭,阐明了氧化应激的作用,并深入了解了滋养细胞在早发型 PE 背景下对 I/R 的反应。

https://cdn.ncbi.nlm.nih.gov/pmc/blobs/e5d2/11581840/31846b59847b/bsr-44-bsr20240763-g8.jpg
https://cdn.ncbi.nlm.nih.gov/pmc/blobs/e5d2/11581840/0d3652376920/bsr-44-bsr20240763-g1.jpg
https://cdn.ncbi.nlm.nih.gov/pmc/blobs/e5d2/11581840/40072fb4a886/bsr-44-bsr20240763-g2.jpg
https://cdn.ncbi.nlm.nih.gov/pmc/blobs/e5d2/11581840/e7dc70c7fdaf/bsr-44-bsr20240763-g3.jpg
https://cdn.ncbi.nlm.nih.gov/pmc/blobs/e5d2/11581840/4499d5863e09/bsr-44-bsr20240763-g4.jpg
https://cdn.ncbi.nlm.nih.gov/pmc/blobs/e5d2/11581840/2bd23415cb0d/bsr-44-bsr20240763-g5.jpg
https://cdn.ncbi.nlm.nih.gov/pmc/blobs/e5d2/11581840/4f60bbf6a10c/bsr-44-bsr20240763-g6.jpg
https://cdn.ncbi.nlm.nih.gov/pmc/blobs/e5d2/11581840/8fec20497930/bsr-44-bsr20240763-g7.jpg
https://cdn.ncbi.nlm.nih.gov/pmc/blobs/e5d2/11581840/31846b59847b/bsr-44-bsr20240763-g8.jpg
https://cdn.ncbi.nlm.nih.gov/pmc/blobs/e5d2/11581840/0d3652376920/bsr-44-bsr20240763-g1.jpg
https://cdn.ncbi.nlm.nih.gov/pmc/blobs/e5d2/11581840/40072fb4a886/bsr-44-bsr20240763-g2.jpg
https://cdn.ncbi.nlm.nih.gov/pmc/blobs/e5d2/11581840/e7dc70c7fdaf/bsr-44-bsr20240763-g3.jpg
https://cdn.ncbi.nlm.nih.gov/pmc/blobs/e5d2/11581840/4499d5863e09/bsr-44-bsr20240763-g4.jpg
https://cdn.ncbi.nlm.nih.gov/pmc/blobs/e5d2/11581840/2bd23415cb0d/bsr-44-bsr20240763-g5.jpg
https://cdn.ncbi.nlm.nih.gov/pmc/blobs/e5d2/11581840/4f60bbf6a10c/bsr-44-bsr20240763-g6.jpg
https://cdn.ncbi.nlm.nih.gov/pmc/blobs/e5d2/11581840/8fec20497930/bsr-44-bsr20240763-g7.jpg
https://cdn.ncbi.nlm.nih.gov/pmc/blobs/e5d2/11581840/31846b59847b/bsr-44-bsr20240763-g8.jpg

相似文献

1
Simulated ischaemia/reperfusion impairs trophoblast function through divergent oxidative stress- and MMP-9-dependent mechanisms.模拟缺血/再灌注通过不同的氧化应激和 MMP-9 依赖性机制损害滋养层功能。
Biosci Rep. 2024 Nov 27;44(11). doi: 10.1042/BSR20240763.
2
NETs exacerbate placental inflammation and injury through high mobility group protein B1 during preeclampsia.在子痫前期,中性粒细胞胞外陷阱通过高迁移率族蛋白B1加剧胎盘炎症和损伤。
Placenta. 2025 Jan;159:131-139. doi: 10.1016/j.placenta.2024.12.006. Epub 2024 Dec 12.
3
LncRNA-ATB Contributes to Severe Preeclampsia by Modulating the p53/MDM2 Pathway via PABPC1.长链非编码RNA-ATB通过PABPC1调控p53/MDM2信号通路促进重度子痫前期的发生
FASEB J. 2025 Jun 30;39(12):e70736. doi: 10.1096/fj.202500351R.
4
SIRT5 suppresses the trophoblast cell proliferation, invasion, and migration to promote preeclampsia via desuccinylating HOXB3.SIRT5 通过去琥珀酰化 HOXB3 抑制滋养细胞增殖、侵袭和迁移,从而促进子痫前期的发生。
J Assist Reprod Genet. 2024 Oct;41(10):2759-2770. doi: 10.1007/s10815-024-03223-5. Epub 2024 Aug 15.
5
THBS4 downregulation alters trophoblast function in preeclampsia via the TGF-β1/Smad signaling cascade.THBS4下调通过TGF-β1/Smad信号级联改变子痫前期中滋养层细胞的功能。
Am J Physiol Cell Physiol. 2025 Jul 1;329(1):C170-C182. doi: 10.1152/ajpcell.00387.2024. Epub 2025 Jun 6.
6
Alpinumisoflavone ameliorates HO-induced intracellular damages through SIRT1 activation in pre-eclampsia cell models.朝藿定 C 通过激活 SIRT1 改善子痫前期细胞模型中 HO 诱导的细胞内损伤。
Bioorg Chem. 2024 Nov;152:107720. doi: 10.1016/j.bioorg.2024.107720. Epub 2024 Aug 13.
7
IGF2BP3 Modulates mRNA Splicing and Stability to Promote Trophoblast Progression via Interaction with PDE3A and Suppression by miR-196a-5p in Preeclampsia.IGF2BP3通过与PDE3A相互作用调节mRNA剪接和稳定性以促进滋养层细胞进展,并在子痫前期中受到miR-196a-5p的抑制。
Biomedicines. 2025 May 22;13(6):1268. doi: 10.3390/biomedicines13061268.
8
SRSF5 Regulates Trophoblast Apoptosis by Inhibiting NR2F2 Transcriptional Activity Through MLX Ubiquitin Degradation Mediated by Alternative Splicing in Preeclampsia.SRSF5通过子痫前期中可变剪接介导的MLX泛素降解抑制NR2F2转录活性来调节滋养层细胞凋亡。
FASEB J. 2025 Jul 15;39(13):e70793. doi: 10.1096/fj.202501137R.
9
Down-regulation of TAGLN2 associated with the development of preeclampsia by effecting the Rap1 signaling pathway.TAGLN2的下调通过影响Rap1信号通路与子痫前期的发生发展相关。
Placenta. 2025 Jan;159:20-31. doi: 10.1016/j.placenta.2024.11.009. Epub 2024 Nov 23.
10
Stem cell insights into human trophoblast lineage differentiation.干细胞对人类滋养层谱系分化的研究。
Hum Reprod Update. 2016 Dec;23(1):77-103. doi: 10.1093/humupd/dmw026. Epub 2016 Sep 2.

本文引用的文献

1
MGST1 alleviates the oxidative stress of trophoblast cells induced by hypoxia/reoxygenation and promotes cell proliferation, migration, and invasion by activating the PI3K/AKT/mTOR pathway.MGST1减轻缺氧/复氧诱导的滋养层细胞氧化应激,并通过激活PI3K/AKT/mTOR途径促进细胞增殖、迁移和侵袭。
Open Med (Wars). 2022 Dec 14;17(1):2062-2071. doi: 10.1515/med-2022-0617. eCollection 2022.
2
Trophoblast Migration with Different Oxygen Levels in a Gel-Patterned Microfluidic System.凝胶图案化微流控系统中不同氧水平下的滋养层细胞迁移
Micromachines (Basel). 2022 Dec 14;13(12):2216. doi: 10.3390/mi13122216.
3
Hypoxia Promotes Extravillous Trophoblast Cell Invasion through the Hypoxia-Inducible Factor Urokinase-Type Plasminogen Activator Receptor Pathway.
缺氧通过缺氧诱导因子-尿激酶型纤溶酶原激活物受体途径促进绒毛外滋养层细胞侵袭。
Gynecol Obstet Invest. 2022;87(3-4):232-241. doi: 10.1159/000525851. Epub 2022 Jul 4.
4
Hypoxia induced-disruption of lncRNA TUG1/PRC2 interaction impairs human trophoblast invasion through epigenetically activating Nodal/ALK7 signalling.低氧诱导长链非编码 RNA TUG1/PRC2 相互作用破坏,通过表观遗传激活 Nodal/ALK7 信号通路损害人滋养细胞侵袭。
J Cell Mol Med. 2022 Jul;26(14):4087-4100. doi: 10.1111/jcmm.17450. Epub 2022 Jun 21.
5
p53 signaling in cancer progression and therapy.p53信号通路在癌症进展与治疗中的作用
Cancer Cell Int. 2021 Dec 24;21(1):703. doi: 10.1186/s12935-021-02396-8.
6
Extravillous trophoblast migration and invasion: Impact of environmental chemicals and pharmaceuticals.绒毛外滋养层细胞迁移与侵袭:环境化学物质和药物的影响
Reprod Toxicol. 2022 Jan;107:60-68. doi: 10.1016/j.reprotox.2021.11.008. Epub 2021 Nov 25.
7
Hypoxia-induced DEC1 mediates trophoblast cell proliferation and migration via HIF1α signaling pathway.缺氧诱导的 DEC1 通过 HIF1α 信号通路介导滋养细胞的增殖和迁移。
Tissue Cell. 2021 Dec;73:101616. doi: 10.1016/j.tice.2021.101616. Epub 2021 Aug 12.
8
Up-regulation of microRNA-135 or silencing of PCSK6 attenuates inflammatory response in preeclampsia by restricting NLRP3 inflammasome.miR-135 的上调或 PCSK6 的沉默通过限制 NLRP3 炎性小体减轻子痫前期的炎症反应。
Mol Med. 2021 Jul 23;27(1):82. doi: 10.1186/s10020-021-00335-x.
9
The mechanism of action of N-acetylcysteine (NAC): The emerging role of HS and sulfane sulfur species.N-乙酰半胱氨酸(NAC)的作用机制:HS 和硫磺酸根的新兴作用。
Pharmacol Ther. 2021 Dec;228:107916. doi: 10.1016/j.pharmthera.2021.107916. Epub 2021 Jun 23.
10
Vitamin D alleviates hypoxia/reoxygenation-induced injury of human trophoblast HTR-8 cells by activating autophagy.维生素 D 通过激活自噬缓解低氧/复氧诱导的人滋养层细胞 HTR-8 损伤。
Placenta. 2021 Aug;111:10-18. doi: 10.1016/j.placenta.2021.05.008. Epub 2021 May 30.