Suppr超能文献

白血病抑制因子促进Sec15b介导的信号转导和转录激活因子3外泌体分泌,以维持小鼠胚胎发育中的干细胞多能性。

LIF Promotes Sec15b-Mediated STAT3 Exosome Secretion to Maintain Stem Cell Pluripotency in Mouse Embryonic Development.

作者信息

Xu Li, Ji Jinjun, Wang Lingbo, Pan Jieli, Xiao Mingzhe, Zhang Chenxi, Gan Yihong, Xie Guanqun, Tan Mingdian, Wang Xinchang, Wen Chengping, Fan Yongsheng, Chin Y Eugene

机构信息

College of Basic Medical Science, Zhejiang Chinese Medical University, 548 Binwen Road, Hangzhou, 310051, China.

Clinical Medicine Research Institute, Zhejiang Provincial People's Hospital, Hangzhou Medical College, 158 Shangtang Road, Hangzhou, Zhejiang, 310014, China.

出版信息

Adv Sci (Weinh). 2024 Dec;11(48):e2407971. doi: 10.1002/advs.202407971. Epub 2024 Oct 30.

Abstract

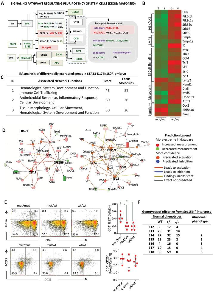
LIF maintains self-renewal growth in mouse embryonic stem cells (mESC) by activating STAT3, which translocates into nucleus for pluripotent gene induction. However, the ERK signaling pathway activated by LIF at large counteract with pluripotent gene induction during self-renewal growth. Here, it is reported that in mESC STAT3 undergoes multivesicular endosomes (MVEs) translocation and subsequent secretion, LIF-activated STAT3 is acetylated on K177/180 and phosphorylated on Y293 residues within the N-terminal coiled-coil domain, which is responsible for the interaction between STAT3 and Secl5b, an exocyst complex component 6B (EXOC6B). STAT3 translocation into MVEs resulted in the downregulation of T202/Y204-ERK1/2 phosphorylation and up-regulation of S9-GSK3β phosphorylation for maintaining mESC self-renewal growth. STAT3 with K177R/K180R or Y293F substitution fails to execute MVEs translocation and Secl5b-dependent secretion. Mice expressing K177RK180R substitution (STAT3) are partially embryonic lethal. In STAT3 embryos, gene expressions related to hematological system function changed significantly and those living ones carry a series of abnormalities in the hematopoietic system. Furthermore, mice with Secl5b knockout exhibit embryonic lethality. Thus, Secl5b mediated STAT3 MVEs translocation regulates the balance of ERK and GSK3β signaling pathways and maintain mESC self-renewal growth, which is involved in regulating the stability of hematopoietic system.

摘要

白血病抑制因子(LIF)通过激活信号转导和转录激活因子3(STAT3)维持小鼠胚胎干细胞(mESC)的自我更新生长,STAT3会转移到细胞核中以诱导多能基因。然而,LIF激活的细胞外信号调节激酶(ERK)信号通路在很大程度上与自我更新生长过程中的多能基因诱导相互拮抗。在此,有报道称在mESC中,STAT3会发生多囊泡内体(MVE)转移并随后分泌,LIF激活的STAT3在N端卷曲螺旋结构域内的K177/180位点被乙酰化,在Y293位点被磷酸化,这负责STAT3与外泌体复合物成分6B(EXOC6B)的Sec15b之间的相互作用。STAT3转移到MVE中导致T202/Y204-ERK1/2磷酸化下调以及S9-GSK3β磷酸化上调,以维持mESC的自我更新生长。具有K177R/K180R或Y293F替代的STAT3无法进行MVE转移和Sec15b依赖性分泌。表达K177R/K180R替代(STAT3)的小鼠部分胚胎致死。在STAT3突变胚胎中,与血液系统功能相关的基因表达发生了显著变化,存活的胚胎在造血系统中存在一系列异常。此外,Sec15b基因敲除的小鼠表现出胚胎致死性。因此,Sec15b介导的STAT3的MVE转移调节ERK和GSK3β信号通路的平衡并维持mESC的自我更新生长,这与调节造血系统的稳定性有关。

https://cdn.ncbi.nlm.nih.gov/pmc/blobs/3d13/11672271/c9e76f072bef/ADVS-11-2407971-g001.jpg

文献检索

告别复杂PubMed语法,用中文像聊天一样搜索,搜遍4000万医学文献。AI智能推荐,让科研检索更轻松。

立即免费搜索

文件翻译

保留排版,准确专业,支持PDF/Word/PPT等文件格式,支持 12+语言互译。

免费翻译文档

深度研究

AI帮你快速写综述,25分钟生成高质量综述,智能提取关键信息,辅助科研写作。

立即免费体验