Department of Hepatobiliary Pancreas Surgery and Liver Transplantation, The Second Affiliated Hospital, Xi'an Jiaotong University, Xi'an, China.
Department of Obstetrics and Gynecology, The First Affiliated Hospital of AFM (Air Force Medical University), Xi'an, Shaanxi, China.
Front Immunol. 2024 Oct 16;15:1458264. doi: 10.3389/fimmu.2024.1458264. eCollection 2024.
The use of gene development data from public database has become a new starting point to explore mitochondrial related gene expression and construct a prognostic prediction model of ovarian cancer.
Data were obtained from the TCGA and ICGC databases, and the intersection with mitochondrial genes was used to obtain the differentially expressed genes. q-PCR, Cox proportional risk regression, minimal absolute contraction and selection operator regression analysis were performed to construct the prognostic risk model, and ROC curve was used to evaluate the model for centralized verification. The association between risk scores and clinical features, tumor mutation load, immune cell infiltration, macrophage activation analysis, immunotherapy, and chemosensitivity was further evaluated.
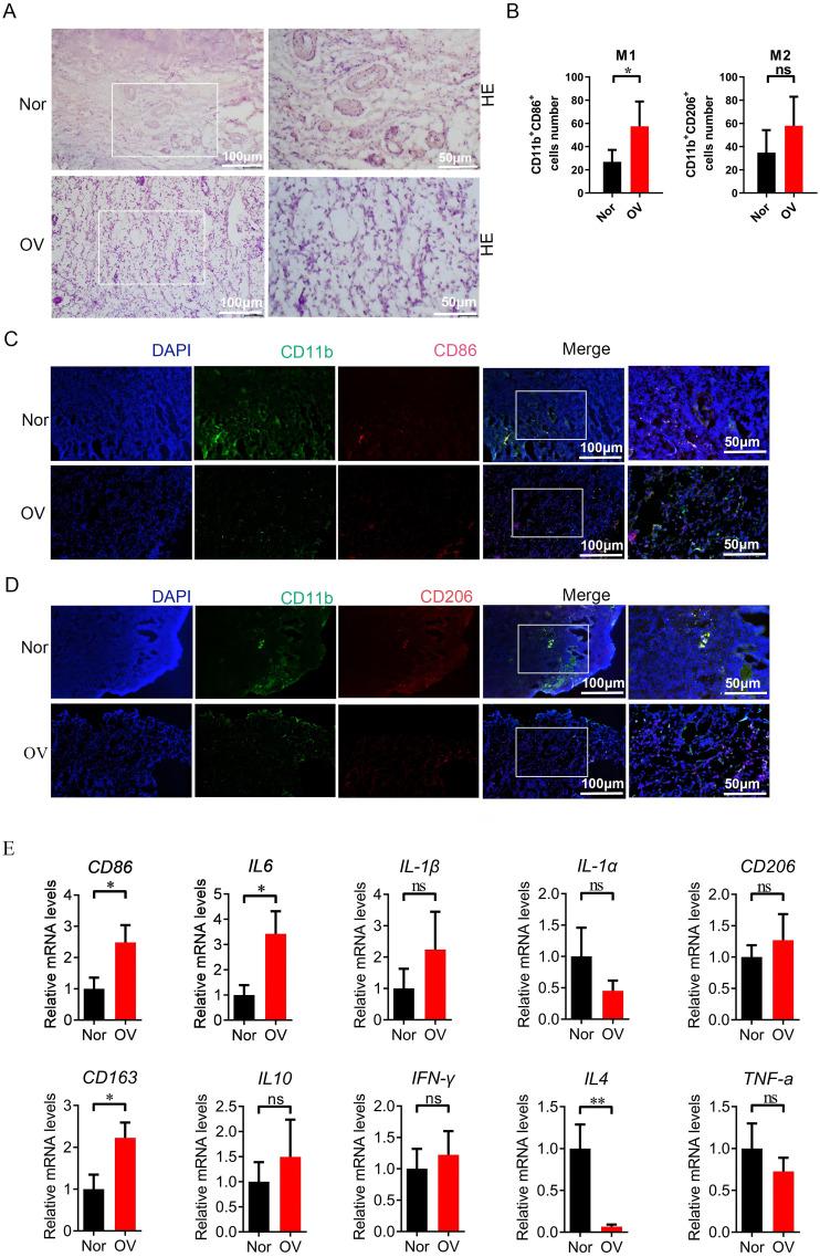
A prognostic risk score model for ovarian cancer patients was constructed based on 12 differentially expressed genes. The score was highly correlated with ovarian cancer macrophage infiltration and was a good predictor of the response to immunotherapy. M1 and M2 macrophages in the ovarian tissue in the OV group were significantly activated, providing a reference for the study of the polarity change of tumor-related macrophages for the prognosis and treatment of ovarian cancer. In terms of drug sensitivity, the high-risk group was more sensitive to vinblastine, Acetalax, VX-11e, and PD-0325901, while the low-risk group was more sensitive to Sabutoclax, SB-505124, cisplatin, and erlotinib.
The prognostic risk model of ovarian cancer associated to mitochondrial genes built on the basis of public database better evaluated the prognosis of ovarian cancer patients and guided individual treatment.
利用公共数据库中的基因发育数据已成为探索线粒体相关基因表达并构建卵巢癌预后预测模型的新起点。
从 TCGA 和 ICGC 数据库中获取数据,并与线粒体基因进行交集,以获得差异表达基因。进行 q-PCR、Cox 比例风险回归、最小绝对收缩和选择算子回归分析,构建预后风险模型,并使用 ROC 曲线对模型进行集中验证。进一步评估风险评分与临床特征、肿瘤突变负荷、免疫细胞浸润、巨噬细胞激活分析、免疫治疗和化疗敏感性之间的相关性。
基于 12 个差异表达基因构建了卵巢癌患者的预后风险评分模型。该评分与卵巢癌巨噬细胞浸润高度相关,是免疫治疗反应的良好预测指标。OV 组卵巢组织中的 M1 和 M2 巨噬细胞明显被激活,为研究肿瘤相关巨噬细胞的极性变化对卵巢癌的预后和治疗提供了参考。在药物敏感性方面,高危组对长春碱、乙酰达沙替尼、VX-11e 和 PD-0325901 更敏感,而低危组对沙巴曲酶、SB-505124、顺铂和厄洛替尼更敏感。
基于公共数据库构建的与线粒体基因相关的卵巢癌预后风险模型能更好地评估卵巢癌患者的预后,并指导个体化治疗。