Suppr超能文献

非经典三羧酸循环促进急性髓系白血病中的经典三羧酸循环和线粒体完整性。

Noncanonical TCA cycle fosters canonical TCA cycle and mitochondrial integrity in acute myeloid leukemia.

作者信息

Watanabe Atsushi, Tipgomut Chartsiam, Totani Haruhito, Yoshimura Kentaro, Iwano Tomohiko, Bashiri Hamed, Chua Lee Hui, Yang Chong, Suda Toshio

机构信息

Cancer Science Institute of Singapore, National University of Singapore, Singapore, Singapore.

Department of Pediatrics, Faculty of Medicine, University of Yamanashi, Yamanashi, Japan.

出版信息

Cancer Sci. 2025 Jan;116(1):152-163. doi: 10.1111/cas.16347. Epub 2024 Oct 31.

Abstract

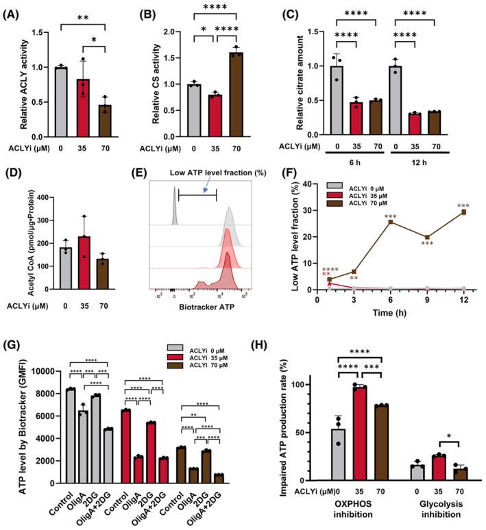
Cancer cells rely on mitochondrial oxidative phosphorylation (OXPHOS) and the noncanonical tricarboxylic acid (TCA) cycle. In this paper, we shed light on the vital role played by the noncanonical TCA cycle in a host-side concession to mitochondria, especially in highly energy-demanding malignant tumor cells. Inhibition of ATP-citrate lyase (ACLY), a key enzyme in the noncanonical TCA cycle, induced apoptosis by increasing reactive oxygen species levels and DNA damage while reducing mitochondrial membrane potential. The mitochondrial membrane citrate transporter inhibitor, CTPI2, synergistically enhanced these effects. ACLY inhibition reduced cytosolic citrate levels and CTPI2 lowered ACLY activity, suggesting that the noncanonical TCA cycle is sustained by a positive feedback mechanism. These inhibitions impaired ATP production, particularly through OXPHOS. Metabolomic analysis of mitochondrial and cytosolic fractions revealed reduced levels of glutathione pathway-related and TCA cycle-related metabolite, except fumarate, in mitochondria following noncanonical TCA cycle inhibition. Despite the efficient energy supply to the cell by mitochondria, this symbiosis poses challenges related to reactive oxygen species and mitochondrial maintenance. In conclusion, the noncanonical TCA cycle is indispensable for the canonical TCA cycle and mitochondrial integrity, contributing to mitochondrial domestication.

摘要

癌细胞依赖线粒体氧化磷酸化(OXPHOS)和非经典三羧酸(TCA)循环。在本文中,我们揭示了非经典TCA循环在宿主对线粒体的让步中所起的重要作用,特别是在能量需求高的恶性肿瘤细胞中。抑制非经典TCA循环中的关键酶ATP柠檬酸裂解酶(ACLY),通过增加活性氧水平和DNA损伤,同时降低线粒体膜电位来诱导细胞凋亡。线粒体膜柠檬酸转运体抑制剂CTPI2可协同增强这些效应。ACLY抑制降低了胞质柠檬酸水平,而CTPI2降低了ACLY活性,这表明非经典TCA循环由正反馈机制维持。这些抑制作用损害了ATP的产生,尤其是通过OXPHOS。对线粒体和胞质部分的代谢组学分析表明,非经典TCA循环抑制后,线粒体中除富马酸外,谷胱甘肽途径相关和TCA循环相关代谢物水平降低。尽管线粒体为细胞提供了高效的能量供应,但这种共生关系带来了与活性氧和线粒体维持相关的挑战。总之,非经典TCA循环对于经典TCA循环和线粒体完整性不可或缺,有助于线粒体驯化。

https://cdn.ncbi.nlm.nih.gov/pmc/blobs/426f/11711061/68f90ed06c16/CAS-116-152-g007.jpg

文献AI研究员

20分钟写一篇综述,助力文献阅读效率提升50倍。

立即体验

用中文搜PubMed

大模型驱动的PubMed中文搜索引擎

马上搜索

文档翻译

学术文献翻译模型,支持多种主流文档格式。

立即体验