Suppr超能文献

保幼激素作为蚂蚁不对称级型分化的关键调节因子。

Juvenile hormone as a key regulator for asymmetric caste differentiation in ants.

机构信息

Section for Ecology and Evolution, Department of Biology, University of Copenhagen, Copenhagen 2100, Denmark.

Key Laboratory of Genetic Evolution & Animal Models, Kunming Institute of Zoology, Chinese Academy of Sciences, Kunming 650201, China.

出版信息

Proc Natl Acad Sci U S A. 2024 Nov 12;121(46):e2406999121. doi: 10.1073/pnas.2406999121. Epub 2024 Nov 4.

Abstract

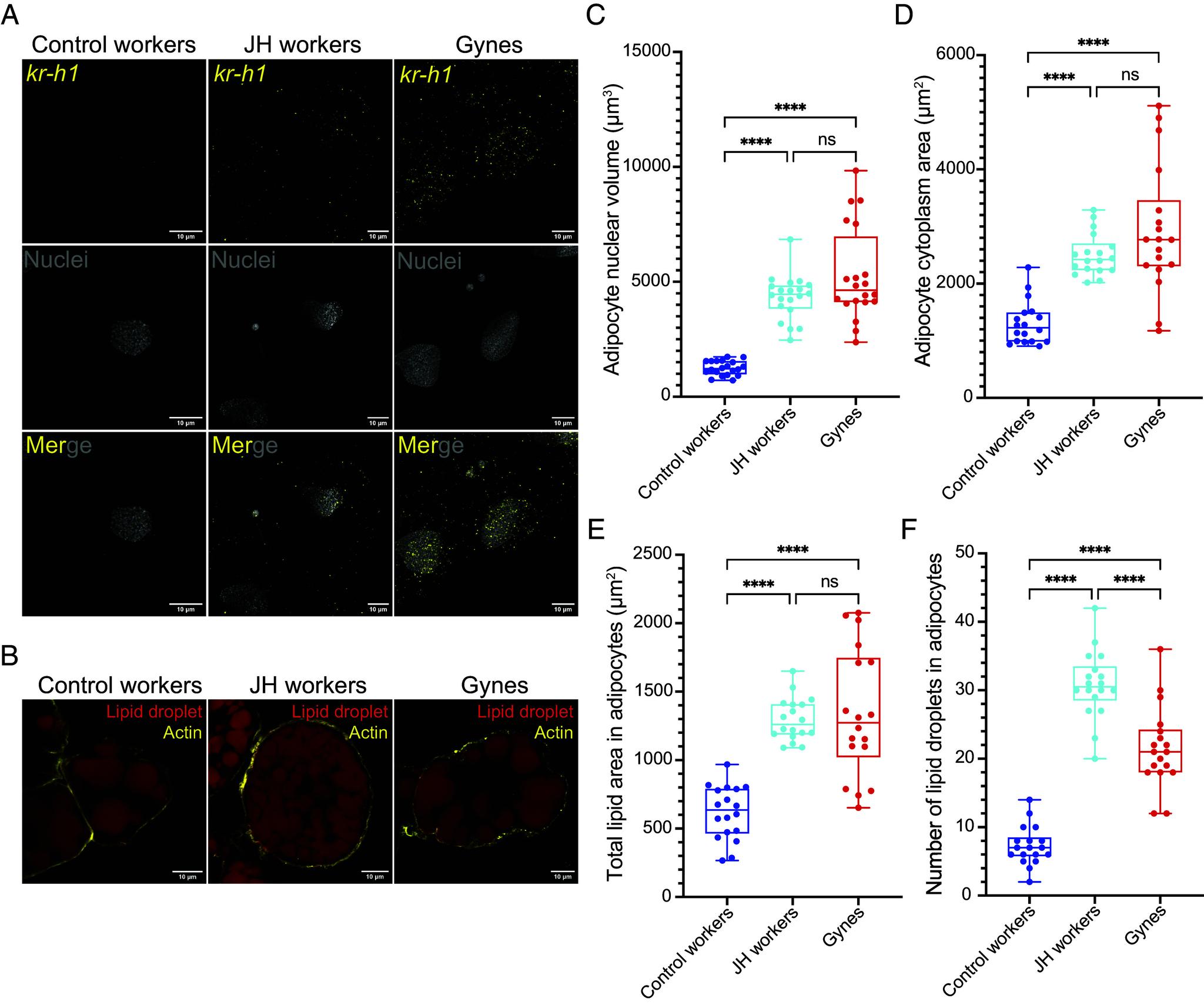
Caste differentiation involves many functional traits that diverge during larval growth and metamorphosis to produce adults irreversibly adapted to reproductive division of labor. Investigating developmental differentiation is important for general biological understanding and has increasingly been explored for social phenotypes that diverge in parallel from similar genotypes. Here, we use ants to investigate the extent to which canalized worker development can be shifted toward gyne (virgin-queen) phenotypes by juvenile hormone (JH) treatment. We show that excess JH can activate gyne-biased development in workers so that wing-buds, ocelli, antennal and genital imaginal discs, flight muscles, and gyne-like fat bodies and brains emerge after pupation. However, ovary development remained unresponsive to JH treatment, indicating that JH-sensitive germline sequestration happens well before somatic differentiation. Our findings reveal important qualitative restrictions in the extent to which JH treatment can redirect larval development and that these constraints are independent of body size. Our findings corroborate that JH is a key hormone for inducing caste differentiation but show that this process can be asymmetric for higher colony-level germline somatic caste differentiation in superorganisms as defined a century ago by Wheeler. We quantified gene expression changes in response to JH treatment throughout development and identified a set of JH-sensitive genes responsible for the emergence of gyne-like somatic traits. Our study suggests that the gonadotropic role of JH in ovary maturation has shifted from the individual level in solitary insects to the colony level in an evolutionary-derived and highly polygynous superorganism like the pharaoh ant.

摘要

caste 分化涉及许多功能性状,这些性状在幼虫生长和变态过程中发生分歧,从而产生不可逆地适应生殖分工的成虫。研究发育分化对于一般生物学理解很重要,并且越来越多地探索了与类似基因型平行分歧的社会表型。在这里,我们使用蚂蚁来研究在多大程度上可以通过 JH 处理将渠道化的工蚁发育转向雌性(处女-女王)表型。我们表明,过量的 JH 可以激活工蚁偏向雌性的发育,从而在蛹化后出现翅芽、眼点、触角和生殖器的 imaginal 盘、飞行肌肉以及类似于雌性的脂肪体和大脑。然而,卵巢发育仍然对 JH 处理没有反应,这表明 JH 敏感的生殖系隔离发生在体节分化之前。我们的研究结果揭示了 JH 处理在多大程度上可以重新定向幼虫发育的重要定性限制,并且这些限制与体型无关。我们的研究结果证实 JH 是诱导 caste 分化的关键激素,但表明这个过程对于超个体中更高层次的生殖系-体节分化可能是不对称的,这一概念早在一个世纪前就由 Wheeler 定义。我们在整个发育过程中对 JH 处理的基因表达变化进行了量化,并确定了一组 JH 敏感基因,这些基因负责出现类似于雌性的体节特征。我们的研究表明,JH 在卵巢成熟中的促性腺作用已经从独居昆虫的个体水平转移到法老蚁等进化衍生的高度多配偶超个体的群体水平。

https://cdn.ncbi.nlm.nih.gov/pmc/blobs/d9cb/11573667/69e466963dcd/pnas.2406999121fig01.jpg

文献检索

告别复杂PubMed语法,用中文像聊天一样搜索,搜遍4000万医学文献。AI智能推荐,让科研检索更轻松。

立即免费搜索

文件翻译

保留排版,准确专业,支持PDF/Word/PPT等文件格式,支持 12+语言互译。

免费翻译文档

深度研究

AI帮你快速写综述,25分钟生成高质量综述,智能提取关键信息,辅助科研写作。

立即免费体验