Suppr超能文献

土壤理化性质的局域变异性解释了日本柳杉根系丛枝菌根真菌的空间分布和共存性。

Within-Site Variations in Soil Physicochemical Properties Explained the Spatiality and Cohabitation of Arbuscular Mycorrhizal Fungi in the Roots of Cryptomeria Japonica.

机构信息

Laboratory of Forest Botany, Graduate School of Agricultural and Life Sciences, University of Tokyo, Bunkyo, Japan.

Laboratory of Forest Mycology, Graduate School of Bioresources, Mie University, Tsu, Mie, Japan.

出版信息

Microb Ecol. 2024 Nov 4;87(1):136. doi: 10.1007/s00248-024-02449-1.

Abstract

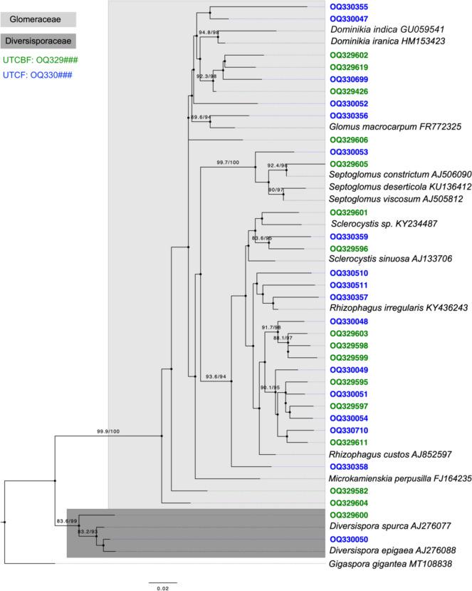
Arbuscular mycorrhizal fungi (AMF) live in a community in the roots of host plants. Still, the patterns and factors that drive their spatiality and cohabitation remain uncovered, particularly that of trees in planted forests, which we aimed to clarify in Cryptomeria japonica, a major plantation tree in Japan. We analyzed 65 paired root and soil samples of Cryptomeria japonica trees collected from 11 microsite (MS) plots at two environmentally different forest sites in central Japan and measured soil pH, total phosphorus (TP), C, N, and the carbon-to-nitrogen ratio. Root AMF communities were recovered using Illumina's next-generation amplicon sequencing targeting the small subunit of ribosomal DNA. We detected more than 500 AMF OTUs at each site but only three belonging to Dominikia, Rhizophagus, and Sclerocystis were dominant in the roots of C. japonica, detected each at an average relative abundance higher than 20%. Two showed negatively correlated spatial distributions and different associations with soil pH. Similarly, the physicochemical properties at MSs significantly determined the AMF assemblages in the roots of C. japonica. Dominikia, Rhizophagus, and Sclerocystis coexist in the roots of C. japonica where soil physicochemical properties, particularly pH, determine their spatial dynamic, turnovers, and cohabitation patterns. These findings highlight the importance of simultaneous colonization of plants by multiple AMF.

摘要

丛枝菌根真菌 (AMF) 生活在宿主植物根系的群落中。然而,驱动其空间分布和共生的模式和因素仍未被揭示,特别是在人工林中的树木,我们旨在澄清日本柳杉(Cryptomeria japonica)中的情况,日本主要的人工林树种。我们分析了从日本中部两个环境不同的森林地点的 11 个微生境 (MS) 样地采集的 65 对日本柳杉树的根和土壤样本,并测量了土壤 pH 值、总磷 (TP)、C、N 和碳氮比。使用针对核糖体 DNA 小亚基的 Illumina 下一代扩增子测序来回收根 AMF 群落。我们在每个地点都检测到了超过 500 个 AMF OTUs,但只有三个属于 Dominikia、Rhizophagus 和 Sclerocystis 的菌根在日本柳杉的根部占优势,每个菌根的平均相对丰度都高于 20%。其中两个表现出负相关的空间分布,与土壤 pH 值的关联也不同。同样,MS 上的理化性质显著决定了日本柳杉根部的 AMF 组合。Dominikia、Rhizophagus 和 Sclerocystis 共同存在于日本柳杉的根部,土壤理化性质,特别是 pH 值,决定了它们的空间动态、周转率和共生模式。这些发现强调了植物同时被多种 AMF 定殖的重要性。

https://cdn.ncbi.nlm.nih.gov/pmc/blobs/47ad/11534833/999d4fa0ce3f/248_2024_2449_Fig1_HTML.jpg

文献检索

告别复杂PubMed语法,用中文像聊天一样搜索,搜遍4000万医学文献。AI智能推荐,让科研检索更轻松。

立即免费搜索

文件翻译

保留排版,准确专业,支持PDF/Word/PPT等文件格式,支持 12+语言互译。

免费翻译文档

深度研究

AI帮你快速写综述,25分钟生成高质量综述,智能提取关键信息,辅助科研写作。

立即免费体验