• 文献检索
  • 文档翻译
  • 深度研究
  • 学术资讯
  • Suppr Zotero 插件Zotero 插件
  • 邀请有礼
  • 套餐&价格
  • 历史记录
应用&插件
Suppr Zotero 插件Zotero 插件浏览器插件Mac 客户端Windows 客户端微信小程序
定价
高级版会员购买积分包购买API积分包
服务
文献检索文档翻译深度研究API 文档MCP 服务
关于我们
关于 Suppr公司介绍联系我们用户协议隐私条款
关注我们

Suppr 超能文献

核心技术专利:CN118964589B侵权必究
粤ICP备2023148730 号-1Suppr @ 2026

文献检索

告别复杂PubMed语法,用中文像聊天一样搜索,搜遍4000万医学文献。AI智能推荐,让科研检索更轻松。

立即免费搜索

文件翻译

保留排版,准确专业,支持PDF/Word/PPT等文件格式,支持 12+语言互译。

免费翻译文档

深度研究

AI帮你快速写综述,25分钟生成高质量综述,智能提取关键信息,辅助科研写作。

立即免费体验

蛋白质精氨酸甲基转移酶6调节不均一核核糖核蛋白F的表达,是治疗神经性疼痛的潜在靶点。

Protein arginine methyltransferase-6 regulates heterogeneous nuclear ribonucleoprotein-F expression and is a potential target for the treatment of neuropathic pain.

作者信息

Zhang Xiaoyu, Liu Yuqi, Xu Fangxia, Zhou Chengcheng, Lu Kaimei, Fang Bin, Wang Lijuan, Huang Lina, Xu Zifeng

机构信息

Department of Anesthesiology, International Peace Maternity and Child Health Hospital, School of Medicine, Shanghai Jiao Tong University, Shanghai, China.

Department of Anesthesiology, Shanghai General Hospital, School of Medicine, Shanghai Jiao Tong University, Shanghai, China.

出版信息

Neural Regen Res. 2025 Sep 1;20(9):2682-2696. doi: 10.4103/NRR.NRR-D-23-01539. Epub 2024 Jun 3.

DOI:10.4103/NRR.NRR-D-23-01539
PMID:39503430
原文链接:https://pmc.ncbi.nlm.nih.gov/articles/PMC11801299/
Abstract

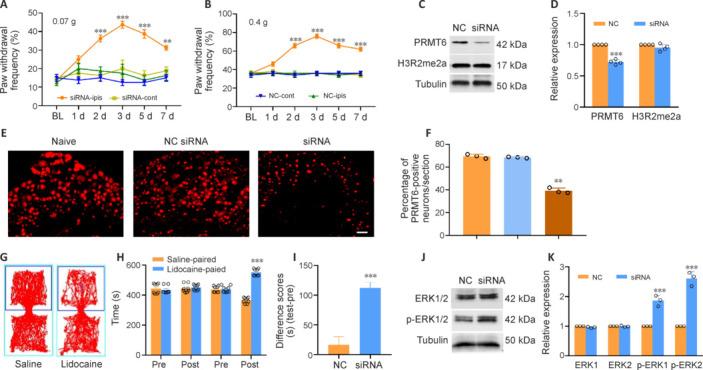
JOURNAL/nrgr/04.03/01300535-202509000-00029/figure1/v/2024-11-05T132919Z/r/image-tiff Protein arginine methyltransferase-6 participates in a range of biological functions, particularly RNA processing, transcription, chromatin remodeling, and endosomal trafficking. However, it remains unclear whether protein arginine methyltransferase-6 modifies neuropathic pain and, if so, what the mechanisms of this effect. In this study, protein arginine methyltransferase-6 expression levels and its effect on neuropathic pain were investigated in the spared nerve injury model, chronic constriction injury model and bone cancer pain model, using immunohistochemistry, western blotting, immunoprecipitation, and label-free proteomic analysis. The results showed that protein arginine methyltransferase-6 mostly co-localized with β-tubulin III in the dorsal root ganglion, and that its expression decreased following spared nerve injury, chronic constriction injury and bone cancer pain. In addition, PRMT6 knockout (Prmt6-/-) mice exhibited pain hypersensitivity. Furthermore, the development of spared nerve injury-induced hypersensitivity to mechanical pain was attenuated by blocking the decrease in protein arginine methyltransferase-6 expression. Moreover, when protein arginine methyltransferase-6 expression was downregulated in the dorsal root ganglion in mice without spared nerve injury, increased levels of phosphorylated extracellular signal-regulated kinases were observed in the ipsilateral dorsal horn, and the response to mechanical stimuli was enhanced. Mechanistically, protein arginine methyltransferase-6 appeared to contribute to spared nerve injury-induced neuropathic pain by regulating the expression of heterogeneous nuclear ribonucleoprotein-F. Additionally, protein arginine methyltransferase-6-mediated modulation of heterogeneous nuclear ribonucleoprotein-F expression required amino acids 319 to 388, but not classical H3R2 methylation. These findings indicated that protein arginine methyltransferase-6 is a potential therapeutic target for the treatment of peripheral neuropathic pain.

摘要

《神经生长因子》/nrgr/04.03/01300535 - 202509000 - 00029/图1/v/2024 - 11 - 05T132919Z/图像 - tiff 蛋白质精氨酸甲基转移酶6参与一系列生物学功能,特别是RNA加工、转录、染色质重塑和内体运输。然而,蛋白质精氨酸甲基转移酶6是否会改变神经性疼痛,以及如果会,这种作用的机制是什么,目前仍不清楚。在本研究中,利用免疫组织化学、蛋白质免疫印迹法、免疫沉淀法和无标记蛋白质组学分析,在 spared 神经损伤模型、慢性压迫性损伤模型和骨癌疼痛模型中研究了蛋白质精氨酸甲基转移酶6的表达水平及其对神经性疼痛的影响。结果表明,蛋白质精氨酸甲基转移酶6在背根神经节中大多与β - 微管蛋白III共定位,并且在 spared 神经损伤、慢性压迫性损伤和骨癌疼痛后其表达降低。此外,PRMT6基因敲除(Prmt6 - / - )小鼠表现出疼痛超敏反应。此外,通过阻止蛋白质精氨酸甲基转移酶6表达的降低,可减轻 spared 神经损伤诱导的对机械性疼痛的超敏反应的发展。而且,当在未发生 spared 神经损伤的小鼠背根神经节中下调蛋白质精氨酸甲基转移酶6的表达时,在同侧背角观察到磷酸化细胞外信号调节激酶水平升高,并且对机械刺激的反应增强。机制上,蛋白质精氨酸甲基转移酶6似乎通过调节异质性核核糖核蛋白 - F的表达来促成 spared 神经损伤诱导的神经性疼痛。此外,蛋白质精氨酸甲基转移酶6介导的异质性核核糖核蛋白 - F表达调节需要319至388位氨基酸,但不需要经典的H3R2甲基化。这些发现表明,蛋白质精氨酸甲基转移酶6是治疗周围神经性疼痛的潜在治疗靶点。

https://cdn.ncbi.nlm.nih.gov/pmc/blobs/5429/11801299/5a99d3851e81/NRR-20-2682-g010.jpg
https://cdn.ncbi.nlm.nih.gov/pmc/blobs/5429/11801299/02330dab6a41/NRR-20-2682-g002.jpg
https://cdn.ncbi.nlm.nih.gov/pmc/blobs/5429/11801299/d4ec3e14f6b3/NRR-20-2682-g003.jpg
https://cdn.ncbi.nlm.nih.gov/pmc/blobs/5429/11801299/ca6fe0a32314/NRR-20-2682-g004.jpg
https://cdn.ncbi.nlm.nih.gov/pmc/blobs/5429/11801299/9fb78c483413/NRR-20-2682-g005.jpg
https://cdn.ncbi.nlm.nih.gov/pmc/blobs/5429/11801299/238998cf2e08/NRR-20-2682-g006.jpg
https://cdn.ncbi.nlm.nih.gov/pmc/blobs/5429/11801299/6d49fce7c904/NRR-20-2682-g007.jpg
https://cdn.ncbi.nlm.nih.gov/pmc/blobs/5429/11801299/eb95c5acaf00/NRR-20-2682-g008.jpg
https://cdn.ncbi.nlm.nih.gov/pmc/blobs/5429/11801299/e6a886e1aa29/NRR-20-2682-g009.jpg
https://cdn.ncbi.nlm.nih.gov/pmc/blobs/5429/11801299/5a99d3851e81/NRR-20-2682-g010.jpg
https://cdn.ncbi.nlm.nih.gov/pmc/blobs/5429/11801299/02330dab6a41/NRR-20-2682-g002.jpg
https://cdn.ncbi.nlm.nih.gov/pmc/blobs/5429/11801299/d4ec3e14f6b3/NRR-20-2682-g003.jpg
https://cdn.ncbi.nlm.nih.gov/pmc/blobs/5429/11801299/ca6fe0a32314/NRR-20-2682-g004.jpg
https://cdn.ncbi.nlm.nih.gov/pmc/blobs/5429/11801299/9fb78c483413/NRR-20-2682-g005.jpg
https://cdn.ncbi.nlm.nih.gov/pmc/blobs/5429/11801299/238998cf2e08/NRR-20-2682-g006.jpg
https://cdn.ncbi.nlm.nih.gov/pmc/blobs/5429/11801299/6d49fce7c904/NRR-20-2682-g007.jpg
https://cdn.ncbi.nlm.nih.gov/pmc/blobs/5429/11801299/eb95c5acaf00/NRR-20-2682-g008.jpg
https://cdn.ncbi.nlm.nih.gov/pmc/blobs/5429/11801299/e6a886e1aa29/NRR-20-2682-g009.jpg
https://cdn.ncbi.nlm.nih.gov/pmc/blobs/5429/11801299/5a99d3851e81/NRR-20-2682-g010.jpg

相似文献

1
Protein arginine methyltransferase-6 regulates heterogeneous nuclear ribonucleoprotein-F expression and is a potential target for the treatment of neuropathic pain.蛋白质精氨酸甲基转移酶6调节不均一核核糖核蛋白F的表达,是治疗神经性疼痛的潜在靶点。
Neural Regen Res. 2025 Sep 1;20(9):2682-2696. doi: 10.4103/NRR.NRR-D-23-01539. Epub 2024 Jun 3.
2
Dorsal Root Ganglia Coactivator-associated Arginine Methyltransferase 1 Contributes to Peripheral Nerve Injury-induced Pain Hypersensitivities.背根神经节共激活因子相关精氨酸甲基转移酶 1 促进外周神经损伤诱导的痛觉过敏。
Neuroscience. 2018 Dec 1;394:232-242. doi: 10.1016/j.neuroscience.2018.10.038. Epub 2018 Nov 1.
3
FUS Contributes to Nerve Injury-Induced Nociceptive Hypersensitivity by Activating NF-κB Pathway in Primary Sensory Neurons.FUS 通过激活初级感觉神经元中的 NF-κB 通路促进神经损伤诱导的痛觉过敏。
J Neurosci. 2023 Feb 15;43(7):1267-1278. doi: 10.1523/JNEUROSCI.2082-22.2022. Epub 2023 Jan 10.
4
[Transcription of protein arginine N-methyltransferase genes in mouse dorsal root ganglia following peripheral nerve injury].[周围神经损伤后小鼠背根神经节中蛋白质精氨酸N-甲基转移酶基因的转录]
Nan Fang Yi Ke Da Xue Xue Bao. 2017 Dec 20;37(12):1620-1625. doi: 10.3969/j.issn.1673-4254.2017.12.10.
5
De novo expression of neuropeptide Y in sensory neurons does not contribute to peripheral neuropathic pain.感觉神经元中神经肽Y的从头表达与周围神经性疼痛无关。
J Pain. 2025 May;30:105385. doi: 10.1016/j.jpain.2025.105385. Epub 2025 Mar 31.
6
Dose-related antiallodynic effects of cyclic AMP response element-binding protein-antisense oligonucleotide in the spared nerve injury model of neuropathic pain.环磷酸腺苷反应元件结合蛋白反义寡核苷酸在神经病理性疼痛 spared 神经损伤模型中的剂量相关抗痛觉过敏作用。
Neuroscience. 2006;139(3):1083-93. doi: 10.1016/j.neuroscience.2006.01.011. Epub 2006 Mar 3.
7
DNA Microarray Analysis of Differential Gene Expression in the Dorsal Root Ganglia of Four Different Neuropathic Pain Mouse Models.四种不同神经性疼痛小鼠模型背根神经节中差异基因表达的DNA微阵列分析
J Pain Res. 2020 Nov 20;13:3031-3043. doi: 10.2147/JPR.S272952. eCollection 2020.
8
Downregulation of ciRNA-Kat6b in dorsal spinal horn is required for neuropathic pain by regulating Kcnk1 in miRNA-26a-dependent manner.ciRNA-Kat6b 在背角的下调通过 miRNA-26a 依赖的方式调节 Kcnk1 从而对神经病理性疼痛起作用。
CNS Neurosci Ther. 2023 Oct;29(10):2955-2971. doi: 10.1111/cns.14235. Epub 2023 May 5.
9
Downregulation of a Dorsal Root Ganglion-Specifically Enriched Long Noncoding RNA is Required for Neuropathic Pain by Negatively Regulating RALY-Triggered Ehmt2 Expression.下调背根神经节特异性富集的长非编码 RNA 通过负调控 RALY 触发的 Ehmt2 表达是神经性疼痛所必需的。
Adv Sci (Weinh). 2021 Jul;8(13):e2004515. doi: 10.1002/advs.202004515. Epub 2021 May 14.
10
KDM6B epigenetically regulated-interleukin-6 expression in the dorsal root ganglia and spinal dorsal horn contributes to the development and maintenance of neuropathic pain following peripheral nerve injury in male rats.KDM6B通过表观遗传调控背根神经节和脊髓背角中的白细胞介素-6表达,促进雄性大鼠外周神经损伤后神经性疼痛的发生和维持。
Brain Behav Immun. 2021 Nov;98:265-282. doi: 10.1016/j.bbi.2021.08.231. Epub 2021 Aug 28.

本文引用的文献

1
Investigating epithelial-neuronal signaling contribution in visceral pain through colon organoid-dorsal root ganglion neuron co-cultures.通过结肠类器官-背根神经节神经元共培养研究上皮-神经元信号传导在内脏痛中的作用。
Neural Regen Res. 2024 Jun 1;19(6):1199-1200. doi: 10.4103/1673-5374.386403. Epub 2023 Oct 2.
2
Activation of G-protein-coupled receptor 39 reduces neuropathic pain in a rat model.G蛋白偶联受体39的激活可减轻大鼠模型中的神经性疼痛。
Neural Regen Res. 2024 Mar;19(3):687-696. doi: 10.4103/1673-5374.380905.
3
Tetrandrine attenuates SNI-induced mechanical allodynia by inhibiting spinal CKLF1.
汉防己甲素通过抑制脊髓 CKLF1 减轻 SNI 诱导的机械性痛觉过敏。
Neuropharmacology. 2023 Nov 1;238:109673. doi: 10.1016/j.neuropharm.2023.109673. Epub 2023 Jul 28.
4
The dorsal root ganglion as a target for neurorestoration in neuropathic pain.背根神经节作为神经性疼痛神经修复的靶点。
Neural Regen Res. 2024 Feb;19(2):296-301. doi: 10.4103/1673-5374.374655.
5
Combination Gene Delivery Reduces Spinal Cord Pathology in Rats With Peripheral Neuropathic Pain.联合基因递送减轻周围神经性疼痛大鼠的脊髓病理改变。
J Pain. 2023 Dec;24(12):2211-2227. doi: 10.1016/j.jpain.2023.07.007. Epub 2023 Jul 12.
6
Critical Roles of Protein Arginine Methylation in the Central Nervous System.蛋白质精氨酸甲基化在中枢神经系统中的关键作用。
Mol Neurobiol. 2023 Oct;60(10):6060-6091. doi: 10.1007/s12035-023-03465-x. Epub 2023 Jul 6.
7
Epigenetic combined with transcriptomic analysis of the m6A methylome after spared nerve injury-induced neuropathic pain in mice.小鼠 spared 神经损伤诱导的神经性疼痛后 m6A 甲基化组的表观遗传学与转录组学联合分析
Neural Regen Res. 2023 Nov;18(11):2545-2552. doi: 10.4103/1673-5374.371374.
8
RNA-binding proteins in vascular inflammation and atherosclerosis.血管炎症和动脉粥样硬化中的 RNA 结合蛋白。
Atherosclerosis. 2023 Jun;374:55-73. doi: 10.1016/j.atherosclerosis.2023.01.008. Epub 2023 Jan 17.
9
Phosphate NIMA-Related Kinase 2-Dependent Epigenetic Pathways in Dorsal Root Ganglion Neurons Mediates Paclitaxel-Induced Neuropathic Pain.磷酸化 NIMA 相关激酶 2 依赖性表观遗传通路在背根神经节神经元中介导紫杉醇诱导的神经性疼痛。
Anesth Analg. 2023 Dec 1;137(6):1289-1301. doi: 10.1213/ANE.0000000000006397. Epub 2023 Feb 8.
10
Exercise combined with administration of adipose-derived stem cells ameliorates neuropathic pain after spinal cord injury.运动联合脂肪源性干细胞给药可改善脊髓损伤后的神经性疼痛。
Neural Regen Res. 2023 Aug;18(8):1841-1846. doi: 10.4103/1673-5374.361533.