Suppr超能文献

建立并应用高效的再生、遗传转化和基因组编辑系统,以提高雪胆中葫芦素生物合成的效率。

Establishment and application of highly efficient regeneration, genetic transformation and genome editing system for cucurbitacins biosynthesis in Hemsleya chinensis.

机构信息

Key Laboratory of Medicinal Plant Biology of Yunnan Province, National & Local Joint Engineering Research Center on Germplasms Innovation & Utilization of Chinese Medicinal Materials in Southwest China, Yunnan Agricultural University, Kunming, 650201, China.

College of Agronomy & Biotechnology, Yunnan Agricultural University, Kunming, 650201, China.

出版信息

BMC Plant Biol. 2024 Nov 7;24(1):1052. doi: 10.1186/s12870-024-05717-x.

Abstract

BACKGROUND

Hemsleya Chinensis is a perennial plant in the Cucurbitaceae family containing antibacterial and anti-inflammatory compounds. The lack of genetic transformation systems makes it difficult to verify the functions of genes controlling important traits and conduct molecular breeding in H. chinensis.

RESULTS

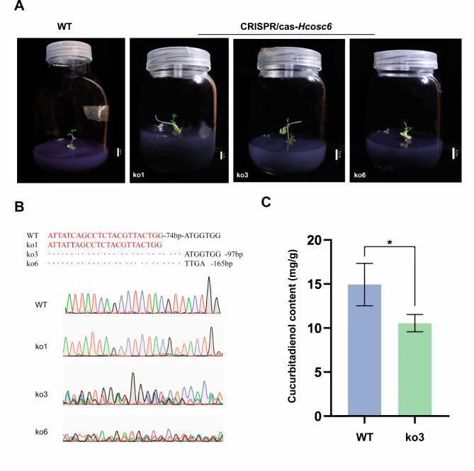
Highly efficient calli were induced on MS medium added 1.5 mg·L 6-benzylaminopurine (6-BA) and 0.02 mg·L 1-naphthylacetic acid (NAA) with high efficiency (> 95%). The frequency of shoot induction was increased to 90% with a plant growth regulator combination of 1.5 mg·L 6-BA and 0.1 mg·L NAA. Our results also showed that 100% of shoot regeneration was achieved in a shoot regeneration medium. Additionally, more than 92% of kanamycin-resistant plants were confirmed. Furthermore, we achieved 42% genome editing efficiency by applying this transformation method to HcOSC6, a gene that catalyzes the formation of cucurbitadienol. HPLC analysis showed OE-HcOSC6 lines exhibited significantly higher cucurbitadienol levels than the genome-edited lines. Transcriptomic analysis revealed that some downstream genes related to cucurbitadienol biosynthesis, such as HcCYP87D20, HcCYP81Q58, and HcSDR34, were up-regulated in OE lines and down-regulated in mutants.

CONCLUSIONS

Here, we established a process for regeneration, transformation, and genome editing of H. chinensis using stem segments. This provides valuable insight into the underlying molecular mechanisms of medicinal compound production. By combining high-efficiency tissue culture, transformation, and genome editing systems, we provide a powerful platform that supports functional research on molecular mechanisms of secondary metabolism.

摘要

背景

雪胆属是葫芦科的多年生植物,含有抗菌和抗炎化合物。缺乏遗传转化系统使得难以验证控制重要性状的基因的功能,并在雪胆中进行分子育种。

结果

在添加 1.5mg·L 6-苄基氨基嘌呤(6-BA)和 0.02mg·L 1-萘乙酸(NAA)的 MS 培养基上,高效诱导出愈伤组织,效率>95%。用 1.5mg·L 6-BA 和 0.1mg·L NAA 的植物生长调节剂组合,诱导芽的频率提高到 90%。我们的结果还表明,在芽再生培养基中实现了 100%的芽再生。此外,超过 92%的卡那霉素抗性植株得到了确认。此外,我们通过将这种转化方法应用于催化葫芦巴烯醇形成的基因 HcOSC6,实现了 42%的基因组编辑效率。HPLC 分析表明,OE-HcOSC6 系的葫芦巴烯醇水平明显高于基因组编辑系。转录组分析显示,一些与葫芦巴烯醇生物合成相关的下游基因,如 HcCYP87D20、HcCYP81Q58 和 HcSDR34,在 OE 系中上调,在突变体中下调。

结论

在这里,我们使用茎段建立了雪胆属再生、转化和基因组编辑的过程。这为药用化合物生产的潜在分子机制提供了有价值的见解。通过结合高效的组织培养、转化和基因组编辑系统,我们提供了一个强大的平台,支持对次生代谢分子机制的功能研究。

https://cdn.ncbi.nlm.nih.gov/pmc/blobs/a3b9/11542421/9e61b24789d6/12870_2024_5717_Fig1_HTML.jpg

文献AI研究员

20分钟写一篇综述,助力文献阅读效率提升50倍。

立即体验

用中文搜PubMed

大模型驱动的PubMed中文搜索引擎

马上搜索

文档翻译

学术文献翻译模型,支持多种主流文档格式。

立即体验