Fraunhofer Institute for Translational Medicine and Pharmacology ITMP, Theodor-Stern-Kai 7, 60596 Frankfurt am Main, Germany.
Faculty of Medicine, Institute of Clinical Pharmacology, Goethe University Frankfurt, Theodor-Stern-Kai 7, 60590 Frankfurt am Main, Germany.
Int J Mol Sci. 2024 Oct 24;25(21):11430. doi: 10.3390/ijms252111430.
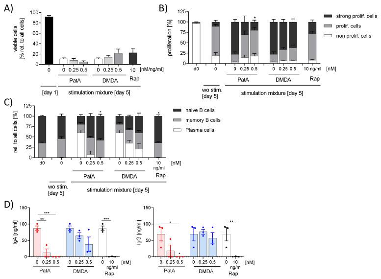
Pateamines act as inhibitors of the RNA helicase eIF4A and exhibit antiviral and anticancer properties. Recently, we observed that inhibition of eIF4A by rocaglates affects the immune response. To investigate whether the observed immunomodulatory effects are specific to rocaglates or the inhibition of eIF4A, a comprehensive study was conducted on the influence of pateamines that exhibit the same inhibitory mode of action as rocaglates on various immune cells. The effects of pateamine A (PatA) and des-methyl des-amino pateamine A (DMDA) on the expression of surface markers, release of cytokines, cell proliferation, inflammatory mediators and metabolic activity in primary human monocyte-derived macrophages (MdM), T cells and B cells were assessed. Additionally, safety and bioavailability profiles were determined. DMDA revealed almost no immunomodulatory effects within the tested concentration range of 0.5-5 nM. PatA reduced B cell activation, as shown by reduced immune globulin release and decreased chemokine release from macrophages, while T cell function remained unaffected. Both DMDA and PatA showed low permeability in Caco-2 and Calu-3 cell barrier assays and no mutagenic potential. However, 10 nM PatA exhibited genotoxic potential, as shown by the micronucleus assay. In conclusion, DMDA had a good safety profile but exhibited low permeability, whereas PatA had a poor safety profile and also low permeability. The observed immunomodulatory effects of elF4A inhibitors on B cells appear to be target-specific.
Pateamines 是 RNA 解旋酶 eIF4A 的抑制剂,具有抗病毒和抗癌特性。最近,我们观察到 eIF4A 的抑制作用 rocaglates 会影响免疫反应。为了研究观察到的免疫调节作用是否特定于 rocaglates 或 eIF4A 的抑制作用,我们对具有与 rocaglates 相同抑制作用模式的 pateamines 对各种免疫细胞的影响进行了全面研究。评估了 pateamine A(PatA)和去甲基去氨基 pateamine A(DMDA)对原代人单核细胞衍生巨噬细胞(MdM)、T 细胞和 B 细胞表面标志物表达、细胞因子释放、细胞增殖、炎症介质和代谢活性的影响。此外,还确定了安全性和生物利用度概况。在测试的浓度范围 0.5-5 nM 内,DMDA 几乎没有免疫调节作用。PatA 降低了 B 细胞的激活,表现为免疫球蛋白释放减少和巨噬细胞释放的趋化因子减少,而 T 细胞功能不受影响。DMDA 和 PatA 在 Caco-2 和 Calu-3 细胞屏障测定中均显示出低渗透性,没有致突变潜力。然而,10 nM 的 PatA 在微核试验中表现出遗传毒性潜力。总之,DMDA 具有良好的安全性,但渗透性低,而 PatA 具有较差的安全性和低渗透性。eIF4A 抑制剂对 B 细胞的观察到的免疫调节作用似乎是靶特异性的。