• 文献检索
  • 文档翻译
  • 深度研究
  • 学术资讯
  • Suppr Zotero 插件Zotero 插件
  • 邀请有礼
  • 套餐&价格
  • 历史记录
应用&插件
Suppr Zotero 插件Zotero 插件浏览器插件Mac 客户端Windows 客户端微信小程序
定价
高级版会员购买积分包购买API积分包
服务
文献检索文档翻译深度研究API 文档MCP 服务
关于我们
关于 Suppr公司介绍联系我们用户协议隐私条款
关注我们

Suppr 超能文献

核心技术专利:CN118964589B侵权必究
粤ICP备2023148730 号-1Suppr @ 2026

文献检索

告别复杂PubMed语法,用中文像聊天一样搜索,搜遍4000万医学文献。AI智能推荐,让科研检索更轻松。

立即免费搜索

文件翻译

保留排版,准确专业,支持PDF/Word/PPT等文件格式,支持 12+语言互译。

免费翻译文档

深度研究

AI帮你快速写综述,25分钟生成高质量综述,智能提取关键信息,辅助科研写作。

立即免费体验

胆管癌患者胆汁中游离DNA提取的最佳保存条件。

Optimal preservation condition for the extraction of cell-free DNA from bile of patients with biliary tract cancer.

作者信息

Yang Jian, Zhao Teng, Nian Baoning, Yang Chao, Zhu Yu, Xu Yongfu, Xu Xiaoya, Chen Sheng, Li Zhikuan, Zhang Wei, Zhang Dadong, Lu Kai, Zhang Fabiao

机构信息

Department of Hepatobiliary Surgery, Taizhou Hospital of Zhejiang Province, Wenzhou Medical University, Taizhou, China.

Department of Biliary Surgery, Third Affiliated Hospital of Naval Medical University (Eastern Hepatobiliary Surgery Hospital), Shanghai, China.

出版信息

Transl Cancer Res. 2024 Oct 31;13(10):5328-5338. doi: 10.21037/tcr-24-843. Epub 2024 Oct 29.

DOI:10.21037/tcr-24-843
PMID:39525024
原文链接:https://pmc.ncbi.nlm.nih.gov/articles/PMC11543033/
Abstract

BACKGROUND

Patients with biliary tract cancer (BTC) often have dismal outcomes due to the poor performance of traditional methods for early diagnosis. Recently, bile cell-free DNA (cfDNA) has been reported as a potential liquid biopsy material for BTC diagnosis. However, bile is a complex alkaline aqueous medium, and the proper storage conditions for bile remain to be explored. The aim of this study is to explore the effects of storing bile under various conditions on the stability of bile cfDNA and to determine the optimal conditions, thereby establishing a foundation for the subsequent application of bile cfDNA in liquid biopsy for early diagnostic and prognosis monitoring of patients with malignant BTC.

METHODS

We evaluated the storage temperature and storage time for the preservation of bile samples. Bile samples were collected in cfDNA tubes with protectant covered inside or regular tubes without, and the stability of bile cfDNA was analyzed during 10 days at room temperature (RT) or after 2 months of storage at low temperatures.

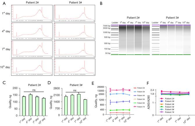
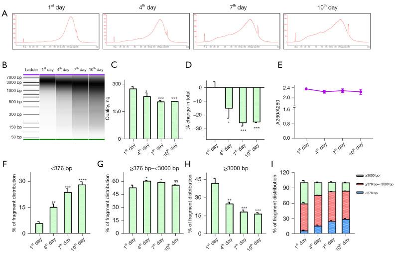
RESULTS

Bile cfDNA remained stable for bile samples being collected with cfDNA tubes and stored for 10 days at RT, while degraded with time for the case with regular tubes. When bile samples were collected with cfDNA tubes and stored for 2 months at 4 ℃, bile cfDNA remained stable, however, if collected with regular tubes, bile cfDNA exhibited a slight loss of integrity. No significant difference was observed for 2 months storage at -20 or -80 ℃.

CONCLUSIONS

Our findings suggested that for bile cfDNA research, bile samples should be collected with cfDNA tubes and it can be transported for short-term shipment at RT, and could be stored at 4 ℃ with cfDNA tubes, or frozen at -20 ℃ with regular tubes.

摘要

背景

由于传统早期诊断方法效果不佳,胆道癌(BTC)患者的预后往往很差。最近,胆汁游离DNA(cfDNA)已被报道为一种用于BTC诊断的潜在液体活检材料。然而,胆汁是一种复杂的碱性水性介质,胆汁的合适储存条件仍有待探索。本研究的目的是探讨在各种条件下储存胆汁对胆汁cfDNA稳定性的影响,并确定最佳条件,从而为胆汁cfDNA随后在液体活检中用于BTC恶性肿瘤患者的早期诊断和预后监测奠定基础。

方法

我们评估了保存胆汁样本的储存温度和储存时间。胆汁样本收集在内部覆盖有保护剂的cfDNA管或无保护剂的普通管中,并在室温(RT)下10天内或在低温下储存2个月后分析胆汁cfDNA的稳定性。

结果

对于用cfDNA管收集并在室温下储存10天的胆汁样本,胆汁cfDNA保持稳定,而对于普通管的情况,其随时间降解。当胆汁样本用cfDNA管收集并在4℃下储存2个月时,胆汁cfDNA保持稳定,然而,如果用普通管收集,胆汁cfDNA的完整性略有损失。在-20℃或-80℃下储存2个月未观察到显著差异。

结论

我们的研究结果表明,对于胆汁cfDNA研究,应使用cfDNA管收集胆汁样本,它可以在室温下短期运输,并且可以用cfDNA管在4℃下储存,或用普通管在-20℃下冷冻。

https://cdn.ncbi.nlm.nih.gov/pmc/blobs/dcc0/11543033/413956ef222a/tcr-13-10-5328-f4.jpg
https://cdn.ncbi.nlm.nih.gov/pmc/blobs/dcc0/11543033/2ea2aa1a1001/tcr-13-10-5328-f1.jpg
https://cdn.ncbi.nlm.nih.gov/pmc/blobs/dcc0/11543033/6ee43b1f4ed4/tcr-13-10-5328-f2.jpg
https://cdn.ncbi.nlm.nih.gov/pmc/blobs/dcc0/11543033/ab4ef5b1d804/tcr-13-10-5328-f3.jpg
https://cdn.ncbi.nlm.nih.gov/pmc/blobs/dcc0/11543033/413956ef222a/tcr-13-10-5328-f4.jpg
https://cdn.ncbi.nlm.nih.gov/pmc/blobs/dcc0/11543033/2ea2aa1a1001/tcr-13-10-5328-f1.jpg
https://cdn.ncbi.nlm.nih.gov/pmc/blobs/dcc0/11543033/6ee43b1f4ed4/tcr-13-10-5328-f2.jpg
https://cdn.ncbi.nlm.nih.gov/pmc/blobs/dcc0/11543033/ab4ef5b1d804/tcr-13-10-5328-f3.jpg
https://cdn.ncbi.nlm.nih.gov/pmc/blobs/dcc0/11543033/413956ef222a/tcr-13-10-5328-f4.jpg

相似文献

1
Optimal preservation condition for the extraction of cell-free DNA from bile of patients with biliary tract cancer.胆管癌患者胆汁中游离DNA提取的最佳保存条件。
Transl Cancer Res. 2024 Oct 31;13(10):5328-5338. doi: 10.21037/tcr-24-843. Epub 2024 Oct 29.
2
Cell-free DNA from bile outperformed plasma as a potential alternative to tissue biopsy in biliary tract cancer.胆汁中的游离 DNA 作为胆管癌组织活检的潜在替代方法,优于血浆。
ESMO Open. 2021 Dec;6(6):100275. doi: 10.1016/j.esmoop.2021.100275. Epub 2021 Oct 12.
3
Performance of Streck cfDNA Blood Collection Tubes for Liquid Biopsy Testing.用于液体活检检测的Streck循环游离DNA血液采集管的性能
PLoS One. 2016 Nov 10;11(11):e0166354. doi: 10.1371/journal.pone.0166354. eCollection 2016.
4
Comprehensive Evaluation and Application of a Novel Method to Isolate Cell-Free DNA Derived From Bile of Biliary Tract Cancer Patients.一种分离胆管癌患者胆汁来源游离DNA的新方法的综合评价与应用
Front Oncol. 2022 May 4;12:891917. doi: 10.3389/fonc.2022.891917. eCollection 2022.
5
Bile cell‑free DNA as a novel and powerful liquid biopsy for detecting somatic variants in biliary tract cancer.胆汁无细胞游离 DNA 作为一种新型强大的液体活检方法,可用于检测胆道癌中的体细胞变异。
Oncol Rep. 2019 Aug;42(2):549-560. doi: 10.3892/or.2019.7177. Epub 2019 May 31.
6
The clinical landscape of cell-free DNA alterations in 1671 patients with advanced biliary tract cancer.1671 例晚期胆道癌患者游离 DNA 改变的临床特征。
Ann Oncol. 2022 Dec;33(12):1269-1283. doi: 10.1016/j.annonc.2022.09.150. Epub 2022 Sep 9.
7
Performance of ImproGene cfDNA blood collection tubes for mutation analysis in cancer patients.ImproGene cfDNA 血液采集管在癌症患者基因突变分析中的性能表现。
Scand J Clin Lab Invest. 2022 Sep;82(5):378-384. doi: 10.1080/00365513.2022.2100272. Epub 2022 Jul 21.
8
Pre-Analytical Evaluation of Streck Cell-Free DNA Blood Collection Tubes for Liquid Profiling in Oncology.用于肿瘤液体分析的Streck游离DNA血液采集管的分析前评估
Diagnostics (Basel). 2023 Mar 29;13(7):1288. doi: 10.3390/diagnostics13071288.
9
Evaluation of Storage Tubes for Combined Analysis of Circulating Nucleic Acids in Liquid Biopsies.用于液体活检中循环核酸联合分析的储存管评估。
Int J Mol Sci. 2019 Feb 6;20(3):704. doi: 10.3390/ijms20030704.
10
The Effect of Preservative and Temperature on the Analysis of Circulating Tumor DNA.保存剂和温度对循环肿瘤 DNA 分析的影响。
Clin Cancer Res. 2017 May 15;23(10):2471-2477. doi: 10.1158/1078-0432.CCR-16-1691. Epub 2016 Nov 8.

本文引用的文献

1
The efficacy of bile liquid biopsy in the diagnosis and treatment of biliary tract cancer.胆汁液活检在胆管癌诊断和治疗中的疗效。
J Hepatobiliary Pancreat Sci. 2024 May;31(5):329-338. doi: 10.1002/jhbp.1432. Epub 2024 Mar 24.
2
Promise of bile circulating tumor DNA in biliary tract cancers.胆汁循环肿瘤DNA在胆管癌中的前景
Cancer. 2023 Jun 1;129(11):1643-1645. doi: 10.1002/cncr.34715. Epub 2023 Mar 18.
3
The association between albumin levels and survival in patients treated with immune checkpoint inhibitors: A systematic review and meta-analysis.
免疫检查点抑制剂治疗患者中白蛋白水平与生存率的关联:一项系统评价和荟萃分析。
Front Mol Biosci. 2022 Dec 2;9:1039121. doi: 10.3389/fmolb.2022.1039121. eCollection 2022.
4
Bile is a reliable and valuable source to study cfDNA in biliary tract cancers.胆汁是研究胆道癌中游离DNA的可靠且有价值的来源。
Front Oncol. 2022 Aug 26;12:961939. doi: 10.3389/fonc.2022.961939. eCollection 2022.
5
Comprehensive Evaluation and Application of a Novel Method to Isolate Cell-Free DNA Derived From Bile of Biliary Tract Cancer Patients.一种分离胆管癌患者胆汁来源游离DNA的新方法的综合评价与应用
Front Oncol. 2022 May 4;12:891917. doi: 10.3389/fonc.2022.891917. eCollection 2022.
6
Cell-free DNA from bile outperformed plasma as a potential alternative to tissue biopsy in biliary tract cancer.胆汁中的游离 DNA 作为胆管癌组织活检的潜在替代方法,优于血浆。
ESMO Open. 2021 Dec;6(6):100275. doi: 10.1016/j.esmoop.2021.100275. Epub 2021 Oct 12.
7
Next-generation sequencing of bile cell-free DNA for the early detection of patients with malignant biliary strictures.胆汁无细胞游离 DNA 的下一代测序用于恶性胆道狭窄患者的早期检测。
Gut. 2022 Jun;71(6):1141-1151. doi: 10.1136/gutjnl-2021-325178. Epub 2021 Jul 20.
8
Targeted therapies for gallbladder cancer: an overview of agents in preclinical and clinical development.胆囊癌的靶向治疗:临床前和临床开发中药物的概述。
Expert Opin Investig Drugs. 2021 Jul;30(7):759-772. doi: 10.1080/13543784.2021.1928636. Epub 2021 May 17.
9
Second-line FOLFOX chemotherapy versus active symptom control for advanced biliary tract cancer (ABC-06): a phase 3, open-label, randomised, controlled trial.晚期胆管癌二线FOLFOX化疗与积极症状控制的对比研究(ABC-06):一项3期、开放标签、随机对照试验
Lancet Oncol. 2021 May;22(5):690-701. doi: 10.1016/S1470-2045(21)00027-9. Epub 2021 Mar 30.
10
Neoadjuvant therapy for cholangiocarcinoma: A comprehensive literature review.胆管癌的新辅助治疗:全面文献综述。
Cancer Treat Res Commun. 2021;27:100354. doi: 10.1016/j.ctarc.2021.100354. Epub 2021 Mar 16.