Suppr超能文献

探讨 GPM6B 在骨关节炎治疗中的新靶点。

Investigation of GPM6B as a novel therapeutic target in Osteoarthritis.

机构信息

Orthopedic Department of Tangdu Hospital, Fourth Military Medical University, Shaanxi, Xi'an, 710038, China.

Department of Emergency, Honghui Hospital, Xi'an Jiaotong University, Shaanxi, Xi'an, 710054, China.

出版信息

Arthritis Res Ther. 2024 Nov 12;26(1):200. doi: 10.1186/s13075-024-03430-6.

Abstract

BACKGROUND

Osteoarthritis (OA) is the most common motor system disease in older people, characterized by a high incidence and significant social and economic burden. Women have a higher risk of OA, more severe clinical symptoms, and a higher rate of disabilities than men. However, the pathogenesis of OA remains unclear. Therefore, we screened for differentially expressed genes (DEGs) in OA patients of different sex and searched for new targets that may be involved in regulating the development of OA.

METHODS

The study compared the expression of DEGs in synovial fluid exosomes between male and female patients with OA through RNA sequencing combined with bioinformatics analysis using public data. To evaluate the screened DEGs, synovial tissue and fluid samples were obtained from patients with OA who underwent joint replacement surgery. SiRNA-mediated knockdown in vitro experiments were performed to investigate the role of glycoprotein membrane 6B (GPM6B). Meanwhile, GPM6B gene knockout mice were used to assess the in vivo pathological roles of GPM6B in OA.

RESULTS

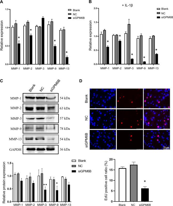
The results revealed that GPM6B is a potential target associated with OA. Immunofluorescence staining demonstrated that GPM6B was expressed in fibroblast-like synoviocytes (FLS) and macrophage-like synoviocytes in patients with OA. In vitro experiments confirmed that GPM6B knockdown can reduce the expression of inflammatory factors in primary FLS from patients with OA. Under inflammatory conditions, GPM6B knockdown can reduce the expression of matrix metalloproteinases as well as proliferation of FLS. In addition, using a destabilization of the medial meniscus-induced OA model, we revealed that GPM6B is associated with OA progression in mice.

CONCLUSION

Thus, we provided evidence that GPM6B act as a new target associated with OA.

摘要

背景

骨关节炎(OA)是老年人中最常见的运动系统疾病,其发病率高,具有显著的社会和经济负担。女性患 OA 的风险高于男性,临床症状更严重,残疾率更高。然而,OA 的发病机制尚不清楚。因此,我们筛选了不同性别 OA 患者的差异表达基因(DEGs),并寻找可能参与调节 OA 发展的新靶点。

方法

本研究通过 RNA 测序结合生物信息学分析,利用公共数据比较了男性和女性 OA 患者滑膜液外泌体中 DEGs 的表达。为了评估筛选出的 DEGs,我们从接受关节置换手术的 OA 患者中获取滑膜组织和液体样本。通过体外实验siRNA 介导的敲低,研究糖蛋白膜 6B(GPM6B)的作用。同时,使用 GPM6B 基因敲除小鼠评估 GPM6B 在 OA 中的体内病理作用。

结果

结果表明 GPM6B 是与 OA 相关的潜在靶点。免疫荧光染色显示 GPM6B 在 OA 患者的成纤维样滑膜细胞(FLS)和巨噬样滑膜细胞中表达。体外实验证实,GPM6B 敲低可降低 OA 患者原代 FLS 中炎症因子的表达。在炎症条件下,GPM6B 敲低可降低基质金属蛋白酶的表达以及 FLS 的增殖。此外,使用内侧半月板不稳定诱导的 OA 模型,我们揭示了 GPM6B 与小鼠 OA 进展有关。

结论

因此,我们提供了证据表明 GPM6B 是与 OA 相关的新靶点。

https://cdn.ncbi.nlm.nih.gov/pmc/blobs/92ce/11556152/f016bd244738/13075_2024_3430_Fig1_HTML.jpg

文献AI研究员

20分钟写一篇综述,助力文献阅读效率提升50倍。

立即体验

用中文搜PubMed

大模型驱动的PubMed中文搜索引擎

马上搜索

文档翻译

学术文献翻译模型,支持多种主流文档格式。

立即体验