Suppr超能文献

纳米工程化患者来源间充质干细胞在人胶质母细胞瘤小鼠切除和复发模型中的治疗潜力及影响

Therapeutic potential and impact of nanoengineered patient-derived mesenchymal stem cells in a murine resection and recurrence model of human glioblastoma.

作者信息

Al-Kharboosh Rawan, Bechtle Alex, Tzeng Stephany Y, Zheng Jiaying, Mondal Sujan Kumar, Wilson David R, Perez-Vega Carlos, Green Jordan J, Quiñones-Hinojosa Alfredo

机构信息

Department of Neurosurgery Mayo Clinic Jacksonville Florida USA.

Department of Neuroscience Mayo Clinic Graduate School Jacksonville Florida USA.

出版信息

Bioeng Transl Med. 2024 May 7;9(6):e10675. doi: 10.1002/btm2.10675. eCollection 2024 Nov.

Abstract

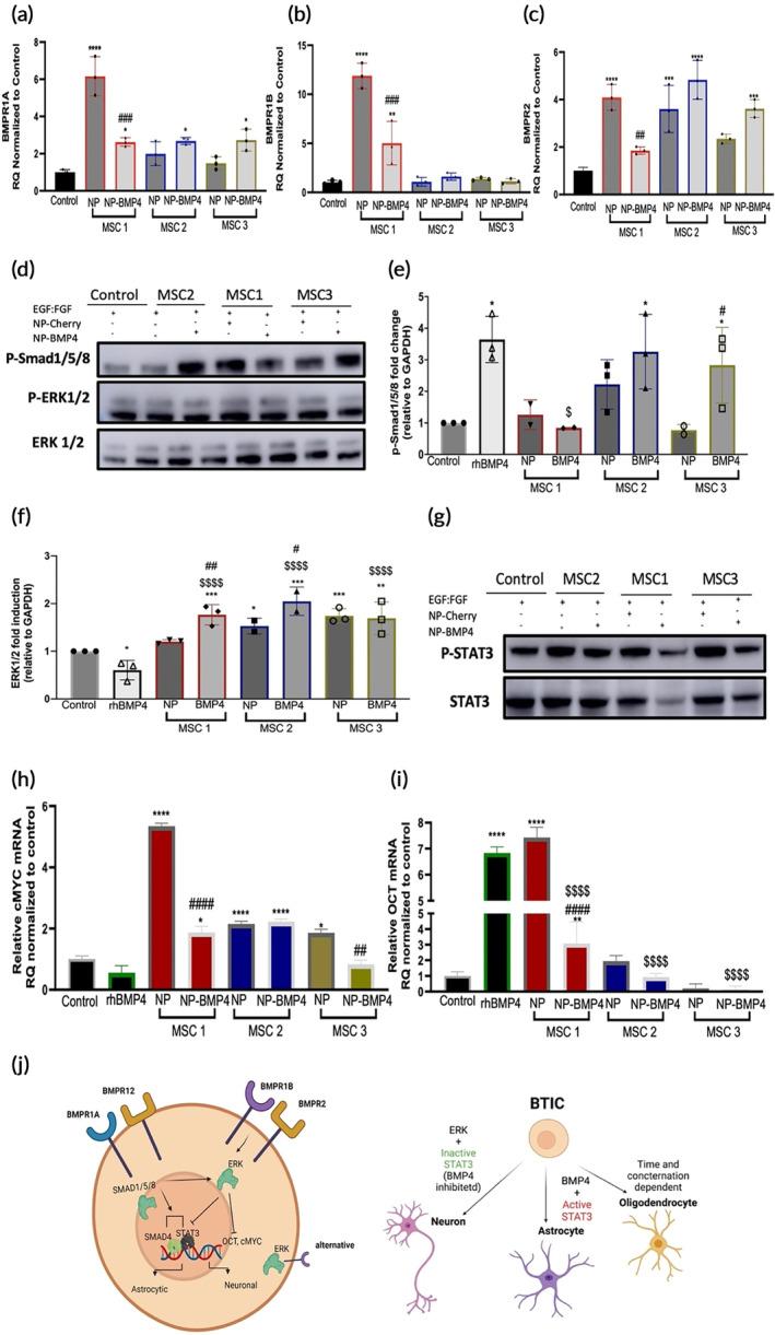
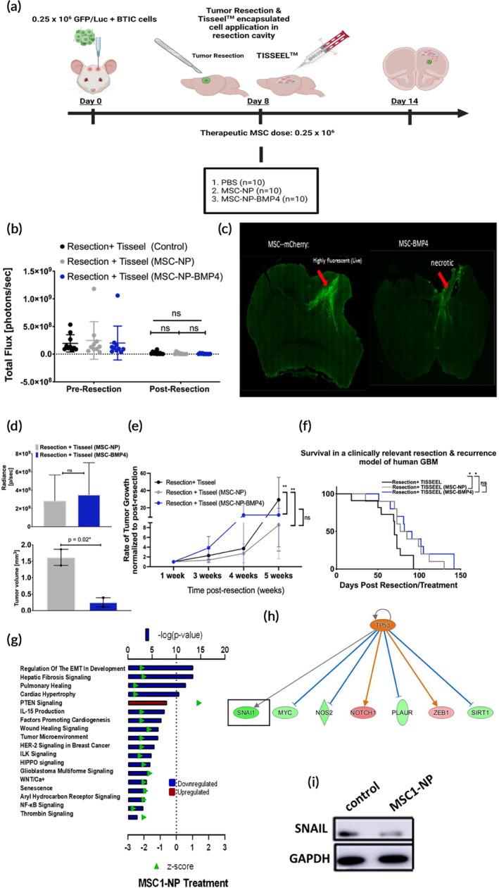
Confounding results of engineered mesenchymal stem cells (MSCs) used as cellular vehicles has plagued technologies whereby success or failure of novel approaches may be dismissed or inaccurately ascribed solely to the biotechnology platform rather than suitability of the human donor. Polymeric materials were screened for non-viral engineering of MSCs from multiple human donors to deliver bone morphogenic protein-4 (BMP4), a protein previously investigated in clinical trials for glioblastoma (GBM) to combat a subpopulation of highly invasive and tumorigenic clones. A "smart technology" that target the migratory and stem-like nature of GBM will require: (1) a cellular vehicle (MSC) which can scavenge and target residual cells left behind after surgical debulking and deliver; (2) anti-glioma cargo (BMP4). Multiple MSC donors are safely engineered, though varied in susceptibility to accept BMP4 due to intrinsic characteristics revealed by their molecular signatures. Efficiency is compared via secretion, downstream signaling, differentiation, and anti-proliferative properties across all donors. In a clinically relevant resection and recurrence model of patient-derived human GBM, we demonstrate that nanoengineered MSCs are not "donor agnostic" and efficacy is influenced by the inherent suitability of the MSC to the cargo. Therefore, donor profiles hold greater influence in determining downstream outcomes than the technical capabilities of the engineering technology.

摘要

用作细胞载体的工程化间充质干细胞(MSC)产生的混杂结果一直困扰着相关技术,在这些技术中,新方法的成功或失败可能会被错误地判定或仅仅归因于生物技术平台,而不是人类供体的适用性。对多种聚合物材料进行筛选,用于对来自多个人类供体的MSC进行非病毒工程改造,以递送骨形态发生蛋白-4(BMP4),该蛋白先前已在胶质母细胞瘤(GBM)的临床试验中进行研究,用于对抗高度侵袭性和致瘤性克隆亚群。一种针对GBM迁移和干细胞样特性的“智能技术”将需要:(1)一种细胞载体(MSC),它可以清除并靶向手术减瘤后留下的残余细胞并进行递送;(2)抗胶质瘤货物(BMP4)。多个MSC供体被安全地进行了工程改造,尽管由于其分子特征所揭示的内在特性,它们接受BMP4的敏感性各不相同。通过比较所有供体的分泌、下游信号传导、分化和抗增殖特性来评估效率。在患者来源的人类GBM的临床相关切除和复发模型中,我们证明纳米工程化的MSC并非“与供体无关”,其疗效受MSC对货物的内在适用性影响。因此,供体概况在决定下游结果方面比工程技术的技术能力具有更大的影响力。

https://cdn.ncbi.nlm.nih.gov/pmc/blobs/0b5a/11558202/26fa3a8c42cd/BTM2-9-e10675-g004.jpg

文献AI研究员

20分钟写一篇综述,助力文献阅读效率提升50倍。

立即体验

用中文搜PubMed

大模型驱动的PubMed中文搜索引擎

马上搜索

文档翻译

学术文献翻译模型,支持多种主流文档格式。

立即体验