Suppr超能文献

成纤维细胞生长因子8通过增强宿主抗感染免疫来抵御多微生物败血症。

FGF8 Protects Against Polymicrobial Sepsis by Enhancing the Host's Anti-infective Immunity.

作者信息

Chen Kai, Ruan Yanting, Ma Wenjing, Yu Xiaoyan, Hu Ying, Li Yue, Tang Hong, Zhang Xuemei, Yin Yibing, Chen Dapeng, Song Zhixin

机构信息

Department of Clinical Laboratory, Children's Hospital of Chongqing Medical University, National Clinical Research Center for Child Health and Disorders, Ministry of Education Key Laboratory of Child Development and Disorders, Chongqing Key Laboratory of Pediatric Metabolism and Inflammatory Diseases, Chongqing, China.

Department of Laboratory Medicine, Key Laboratory of Diagnostic Medicine, Chongqing Medical University, Chongqing, China.

出版信息

J Infect Dis. 2025 Apr 15;231(4):e659-e670. doi: 10.1093/infdis/jiae559.

Abstract

BACKGROUND

Sepsis is characterized by a life-threatening syndrome caused by an unbalanced host response to infection. Fibroblast growth factor 8 (FGF8) has been newly identified to play important roles in inflammation and innate immunity, but its role in host response to sepsis is undefined.

METHODS

A cecal ligation and puncture (CLP)-induced mouse sepsis model was established to evaluate the immunomodulatory function of FGF8 during sepsis. The underlying molecular mechanisms were elucidated by cell models using relevant molecular biology experiments. The clinical value of FGF8 in the adjuvant diagnosis of sepsis was evaluated using clinical samples.

RESULTS

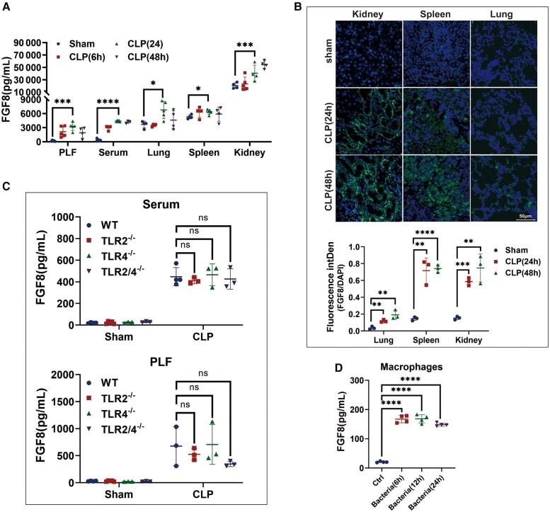
FGF8 protein concentrations were elevated in CLP-induced septic mice compared to controls. In vivo, FGF8 blockade using anti-FGF8 antibody significantly increased mortality and bacterial burden and was paralleled by significantly aggravated tissue injury after CLP. Therapeutic administration of recombinant FGF8 (rFGF8) improved the bacterial clearance and mortality of septic mice in a FGFR1-dependent manner. In vitro, FGF8 directly enhanced bacterial phagocytosis and killing of macrophages by enhancing the phosphorylation of the ERK1/2 signaling pathway, which could be abrogated with the ERK1/2 pathway inhibitor U0126. Clinically, serum FGF8 levels in both adult and pediatric patients with sepsis in an intensive care unit were significantly higher than those in healthy controls.

CONCLUSIONS

These results present a previously unrecognized role of FGF8 in improving survival of sepsis by enhancing host immune defense. Therefore, targeting FGF8 may provide new strategies for the diagnosis and immunotherapy of sepsis.

摘要

背景

脓毒症的特征是由宿主对感染的失衡反应引起的危及生命的综合征。成纤维细胞生长因子8(FGF8)最近被发现在炎症和先天免疫中起重要作用,但其在宿主对脓毒症反应中的作用尚不清楚。

方法

建立盲肠结扎穿孔(CLP)诱导的小鼠脓毒症模型,以评估脓毒症期间FGF8的免疫调节功能。通过细胞模型利用相关分子生物学实验阐明潜在的分子机制。使用临床样本评估FGF8在脓毒症辅助诊断中的临床价值。

结果

与对照组相比,CLP诱导的脓毒症小鼠中FGF8蛋白浓度升高。在体内,使用抗FGF8抗体阻断FGF8可显著增加死亡率和细菌负荷,并且在CLP后组织损伤明显加重。重组FGF8(rFGF8)的治疗性给药以FGFR1依赖性方式改善了脓毒症小鼠的细菌清除率和死亡率。在体外,FGF8通过增强ERK1/2信号通路的磷酸化直接增强巨噬细胞的细菌吞噬和杀伤作用,这可以被ERK1/2通路抑制剂U0126消除。临床上,重症监护病房中成年和儿科脓毒症患者的血清FGF8水平均显著高于健康对照。

结论

这些结果揭示了FGF8在通过增强宿主免疫防御来改善脓毒症存活率方面以前未被认识的作用。因此,靶向FGF8可能为脓毒症的诊断和免疫治疗提供新策略。

https://cdn.ncbi.nlm.nih.gov/pmc/blobs/9066/11998567/1bd71bf3ac2d/jiae559f1.jpg

文献检索

告别复杂PubMed语法,用中文像聊天一样搜索,搜遍4000万医学文献。AI智能推荐,让科研检索更轻松。

立即免费搜索

文件翻译

保留排版,准确专业,支持PDF/Word/PPT等文件格式,支持 12+语言互译。

免费翻译文档

深度研究

AI帮你快速写综述,25分钟生成高质量综述,智能提取关键信息,辅助科研写作。

立即免费体验