Suppr超能文献

右美托咪定预处理对异丙肾上腺素诱导的室性心律失常的作用及机制。

Effects and mechanisms of dexmedetomidine preconditioning on isoproterenol-induced ventricular arrhythmias.

机构信息

Department of Anesthesiology, The Second People's Hospital of Yibin, Yibin, 644000, Sichuan, China.

Department of Anesthesiology, Ya 'an People's Hospital, Ya 'an, 625000, Sichuan, China.

出版信息

Sci Rep. 2024 Nov 19;14(1):28662. doi: 10.1038/s41598-024-79236-y.

Abstract

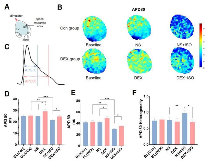
Dexmedetomidine (DEX) is commonly used in clinical practice because of its sedative, analgesic, antisympathetic, hemodynamic stabilization and antianxiety effects. Previous clinical studies have demonstrated that DEX plays a role in both the prevention and treatment of perioperative arrhythmias. However, the precise mechanisms underlying the effects of DEX remain unclear. Furthermore, few studies have examined the effect of DEX on cardiac electrophysiology. ECG recording was performed in vivo and ex vivo on C57 mice. Simultaneous recording of membrane voltage (Vm) and [Ca]i changes was achieved with dual-dye optical mapping, in which voltage- and Ca-sensitive dyes are employed. Simultaneous programmed electrical stimulation was used to pacing and induce arrhythmias. Simulating catecholamine-induced arrhythmias with isoprotereno (ISO) and preconditioning with DEX to investigate the antiarrhythmic effects of DEX. Our findings demonstrated that ISO increased the incidence of ventricular tachycardia or ventricular fibrillation in mice during rapid pacing stimulation. DEX preconditioning reduced the incidence of ISO-induced ventricular arrhythmias. Optical mapping with simultaneous recordings of dual dyes (Vm dye and intracellular Ca dye) revealed that DEX pretreatment attenuated the ISO-induced shortening of action potential duration (APD), calcium transient duration (CaTD), and time-to-peak (TTP) of calcium transients, as well as the ISO-induced increase in repolarization heterogeneity. DEX also slowed the conduction velocity. More importantly, DEX preconditioning significantly reduced the calcium transient alternans ratio at 80-ms, 70-ms, and 60-ms pacing cycles. These findings suggest that DEX preconditioning can reduce the incidence of ventricular arrhythmias induced by acute stress simulated by ISO. Prolongation of action potential duration and calcium transient duration and the maintenance of intracellular calcium homeostasis may be the electrophysiological mechanisms involved.

摘要

右美托咪定(DEX)因其具有镇静、镇痛、抗交感、稳定血流动力学和抗焦虑作用,在临床实践中得到广泛应用。先前的临床研究表明,DEX 在围手术期心律失常的预防和治疗中均发挥作用。然而,DEX 作用的确切机制尚不清楚。此外,很少有研究探讨 DEX 对心脏电生理的影响。在 C57 小鼠体内和离体进行心电图(ECG)记录。使用双染光学标测术同时记录膜电压(Vm)和[Ca]i 的变化,其中使用电压和 Ca 敏感染料。同时进行程控电刺激以起搏和诱发心律失常。用异丙肾上腺素(ISO)模拟儿茶酚胺诱导的心律失常并用 DEX 预处理来研究 DEX 的抗心律失常作用。我们的研究结果表明,在快速起搏刺激期间,ISO 增加了小鼠室性心动过速或心室颤动的发生率。DEX 预处理可降低 ISO 诱导的室性心律失常的发生率。同时记录双染料(Vm 染料和细胞内 Ca 染料)的光学标测显示,DEX 预处理可减轻 ISO 诱导的动作电位持续时间(APD)、钙瞬变持续时间(CaTD)和钙瞬变达峰时间(TTP)缩短,以及 ISO 诱导的复极化异质性增加。DEX 还可减缓传导速度。更重要的是,DEX 预处理可显著降低 80-ms、70-ms 和 60-ms 起搏周期时钙瞬变交替比。这些发现表明,DEX 预处理可降低 ISO 模拟的急性应激诱导的室性心律失常的发生率。动作电位持续时间和钙瞬变持续时间的延长以及细胞内钙稳态的维持可能是涉及的电生理机制。

https://cdn.ncbi.nlm.nih.gov/pmc/blobs/4bd7/11576759/b20a62528b62/41598_2024_79236_Fig1_HTML.jpg

文献检索

告别复杂PubMed语法,用中文像聊天一样搜索,搜遍4000万医学文献。AI智能推荐,让科研检索更轻松。

立即免费搜索

文件翻译

保留排版,准确专业,支持PDF/Word/PPT等文件格式,支持 12+语言互译。

免费翻译文档

深度研究

AI帮你快速写综述,25分钟生成高质量综述,智能提取关键信息,辅助科研写作。

立即免费体验