Suppr超能文献

塞拉托司他通过抑制脂质过氧化抑制铁死亡。

Seratrodast inhibits ferroptosis by suppressing lipid peroxidation.

机构信息

Research Unit Signaling and Translation, Helmholtz Zentrum München, Neuherberg, Germany.

Division of Nephrology, Department of Internal Medicine 3, University Hospital Carl Gustav Carus at the Technische Universität Dresden, Dresden, Germany.

出版信息

Cell Death Dis. 2024 Nov 22;15(11):853. doi: 10.1038/s41419-024-07251-y.

Abstract

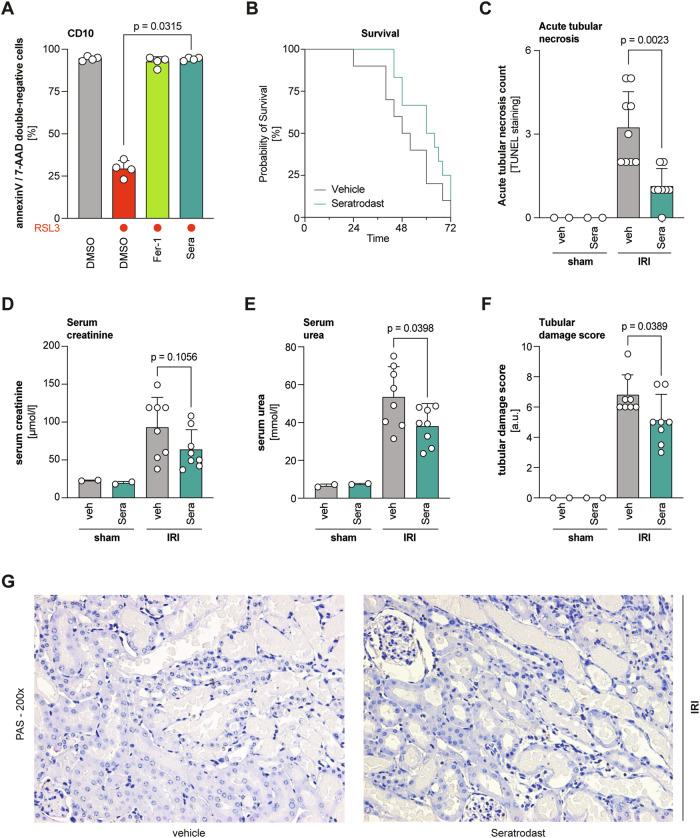
Ferroptosis is a regulated and non-apoptotic form of cell death mediated by iron-dependent peroxidation of polyunsaturated fatty acyl tails in phospholipids. Research of the past years has shed light on the occurrence of ferroptosis in organ injury and degenerative diseases of the brain, kidney, heart, and other tissues. Hence, ferroptosis inhibition may prove therapeutically beneficial to treat distinct diseases. In this study, we explored the ferroptosis-modulating activity of seratrodast, an inhibitor of thromboxane A2 (TXA2) receptor, which is approved in some countries for the treatment of asthma. Interestingly, seratrodast suppressed ferroptosis, but not apoptosis and necroptosis; thus, demonstrating selective anti-ferroptotic activity. While seratrodast itself does not inhibit lipid peroxidation, it exhibits potent radical-trapping antioxidant activity upon reduction to its corresponding hydroquinone form-analogously to ubiquinone and vitamin K. Importantly, seratrodast ameliorated the severity of renal ischemia-reperfusion injury in mice. Together, this study provides a drug repurposing case, where seratrodast-a marketed drug-can undergo fast-forward preclinical/clinical development for the inhibition of ferroptosis in distinct degenerative diseases.

摘要

铁死亡是一种受铁依赖性多不饱和脂肪酸酰基尾磷脂过氧化调控的非凋亡性细胞死亡形式。过去几年的研究揭示了铁死亡在脑、肾、心脏等组织的器官损伤和退行性疾病中的发生。因此,铁死亡抑制可能在治疗不同疾病方面具有治疗益处。在这项研究中,我们探讨了血栓素 A2 (TXA2) 受体抑制剂塞拉曲司特(seratrodast)对铁死亡的调节作用,该药物已在一些国家获得批准用于治疗哮喘。有趣的是,塞拉曲司特抑制铁死亡,但不抑制细胞凋亡和坏死;因此,显示出选择性的抗铁死亡活性。虽然塞拉曲司特本身不能抑制脂质过氧化,但它在还原为相应的氢醌形式时表现出有效的自由基捕获抗氧化活性-类似于泛醌和维生素 K。重要的是,塞拉曲司特改善了小鼠肾缺血再灌注损伤的严重程度。总之,这项研究提供了一个药物再利用的案例,即上市药物塞拉曲司特可以快速进行临床前/临床开发,以抑制不同退行性疾病中的铁死亡。

https://cdn.ncbi.nlm.nih.gov/pmc/blobs/2513/11584883/813cf0f05b7d/41419_2024_7251_Fig1_HTML.jpg

文献检索

告别复杂PubMed语法,用中文像聊天一样搜索,搜遍4000万医学文献。AI智能推荐,让科研检索更轻松。

立即免费搜索

文件翻译

保留排版,准确专业,支持PDF/Word/PPT等文件格式,支持 12+语言互译。

免费翻译文档

深度研究

AI帮你快速写综述,25分钟生成高质量综述,智能提取关键信息,辅助科研写作。

立即免费体验