Suppr超能文献

含有 DTX1 的染色体外环状 DNA 通过调节 DTX1 的转录促进对苯二酚诱导的恶性转化细胞的细胞生长。

Extrachromosomal circular DNA containing DTX1 promotes cell growth in hydroquinone-induced malignantly transformed cells by regulating the transcription of DTX1.

机构信息

Dongguan Key Laboratory of Environmental Medicine, School of Public Health, Guangdong Medical University, Dongguan, 523808, P. R. China.

Department of Preventive Medicine, School of Public Health, Guangdong Medical University, Dongguan, 523808, P. R. China.

出版信息

BMC Cancer. 2024 Nov 25;24(1):1448. doi: 10.1186/s12885-024-13177-7.

Abstract

BACKGROUND

Extrachromosomal circular DNA (eccDNA), a novel class of DNA with a circular topological structure, is present in a variety of cancer cells and tissues and may play broad roles in processes ranging from aging to cancer cell heterogeneity through multiple mechanisms. EccDNA has been characterized by profile, structure and function in several prominent studies but its effect on hydroquinone (HQ)-induced malignantly transformed cells (TK6-HQ) is still elusive.

METHODS

Circle-seq was applied to determine the eccDNA counts and characteristics of TK6-HQ cells. DNA-fluorescence in situ hybridization was used to measure the abundance of eccDNA_DTX1. Differential gene expression analysis was carried out by RNA-seq. Gene expression was quantified by wertern blot and qPCR. Decircularization of eccDNA_DTX1 was achieved by CRISPR/Cas9. Tumorigenicity was evaluated by xenograft assay in BALB/c nude mice.

RESULTS

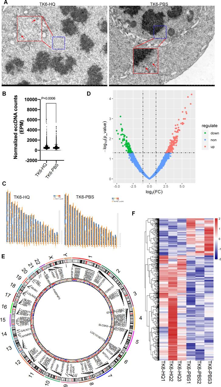
In this study, we characterized the structure of eccDNAs and the function of DTX1-containing eccDNA (eccDNA_DTX1) in TK6-HQ cells. A total of 669,179 eccDNAs were identified, including 901 eccDNAs with different counts. Most of the eccDNAs were < 1000 bp in length and were enriched in four periodic peaks starting at 186 bp with an interval of ~ 180 bp. The genomic distribution of eccDNAs confirmed that eccDNAs could be observed across all chromosomes and had greater enrichment on chromosomes 17, 19, 20, and 22, with abundant Alu repeat elements, introns and CpG islands. By combining the results of the integrated circle-seq analysis of eccDNAs with those from the RNA-seq analysis (differentially expressed genes, 1064 upregulated and 427 downregulated), the authors showed that the transcription of 20 potential coding genes might be driven by eccDNAs. Finally, the knockdown of eccDNA_DTX1 by CRISPR/Cas9 inhibited the growth of TK6-HQ cells in vitro and in vivo by inhibiting the transcription of DTX1 and promoting ferroptosis, and ferroptosis inhibior, Ferrostatin-1, abrogated the proliferation inhibition of eccDNA_DTX1 knockdown.

CONCLUSIONS

EccDNA_DTX1 promotes cell growth in hydroquinone-induced malignantly transformed cells by regulating the transcription of DTX1 and ferroptosis. This study profiles eccDNA characteristics and defines the role and mechanism of eccDNA_DTX1 for the first time, shedding new light on the relationship between eccDNAs and carcinogenesis.

摘要

背景

外染色体环状 DNA(eccDNA)是一种具有环状拓扑结构的新型 DNA 类别,存在于多种癌细胞和组织中,并可能通过多种机制在从衰老到癌细胞异质性等广泛的过程中发挥作用。已经有几项杰出的研究对 eccDNA 的特征、结构和功能进行了描述,但它对邻苯二酚(HQ)诱导的恶性转化细胞(TK6-HQ)的影响仍不清楚。

方法

应用 Circle-seq 来确定 TK6-HQ 细胞的 eccDNA 数量和特征。使用 DNA 荧光原位杂交(DNA-FISH)来测量 eccDNA_DTX1 的丰度。通过 RNA-seq 进行差异基因表达分析。Western blot 和 qPCR 用于量化基因表达。使用 CRISPR/Cas9 使 eccDNA_DTX1 去环化。通过异种移植实验在 BALB/c 裸鼠中评估肿瘤发生能力。

结果

在这项研究中,我们描述了 TK6-HQ 细胞中外环 DNA 的结构和包含 DTX1 的外环 DNA(eccDNA_DTX1)的功能。共鉴定出 669179 个 eccDNA,其中 901 个具有不同计数的 eccDNA。大多数 eccDNA 的长度<1000bp,并且富集在四个起始于 186bp 且间隔约 180bp 的周期性峰中。 eccDNA 的基因组分布证实, eccDNA 可以观察到所有染色体上,并且在 17、19、20 和 22 号染色体上富集,富含 Alu 重复元件、内含子和 CpG 岛。通过整合 eccDNA 的 circle-seq 分析结果与 RNA-seq 分析结果(差异表达基因,1064 个上调和 427 个下调)相结合,作者表明 20 个潜在编码基因的转录可能由 eccDNA 驱动。最后,通过 CRISPR/Cas9 敲低 eccDNA_DTX1,通过抑制 DTX1 的转录和促进铁死亡,并使用铁死亡抑制剂 Ferrostatin-1 消除 eccDNA_DTX1 敲低对 TK6-HQ 细胞的增殖抑制作用,从而抑制体外和体内的 TK6-HQ 细胞生长。

结论

eccDNA_DTX1 通过调节 DTX1 的转录和铁死亡来促进邻苯二酚诱导的恶性转化细胞的生长。本研究首次对 eccDNA 的特征进行了描述,并定义了 eccDNA_DTX1 的作用和机制,为 eccDNA 与癌变之间的关系提供了新的见解。

https://cdn.ncbi.nlm.nih.gov/pmc/blobs/f548/11587744/d79247b336c7/12885_2024_13177_Fig1_HTML.jpg

文献检索

告别复杂PubMed语法,用中文像聊天一样搜索,搜遍4000万医学文献。AI智能推荐,让科研检索更轻松。

立即免费搜索

文件翻译

保留排版,准确专业,支持PDF/Word/PPT等文件格式,支持 12+语言互译。

免费翻译文档

深度研究

AI帮你快速写综述,25分钟生成高质量综述,智能提取关键信息,辅助科研写作。

立即免费体验