Suppr超能文献

抑制核苷酸结合寡聚化结构域样受体3炎性小体可改善肥胖相关性心肌病中的心脏重塑和功能障碍。

Impeding Nucleotide-Binding Oligomerization Domain-Like Receptor 3 Inflammasome Ameliorates Cardiac Remodeling and Dysfunction in Obesity-Associated Cardiomyopathy.

作者信息

Liu Shi-Qiang, Xie Sai-Yang, Zhang Tong, Zhang Heng, Chen Meng-Ya, Xing Yun, Zhao Nan, Li Lanlan, Chen Si, Wang Sha-Sha, Zeng Xiao-Feng, Deng Wei, Tang Qi-Zhu

机构信息

Department of Cardiology Renmin Hospital of Wuhan University Wuhan PR China.

Hubei Key Laboratory of Metabolic and Chronic Diseases Wuhan PR China.

出版信息

J Am Heart Assoc. 2024 Dec 3;13(23):e035234. doi: 10.1161/JAHA.124.035234. Epub 2024 Nov 27.

Abstract

BACKGROUND

Inflammation and metabolic disturbances are key culprits in the pathogenesis of obesity-associated cardiomyopathy. The NLRP3 (nucleotide-binding oligomerization domain-like receptor 3) inflammasome mediates the release of the proinflammatory cytokines IL-1β (interleukin-1β) and IL-18 by activating caspase-1, which is strongly implicated in metabolic disturbances. We here sought to determine whether NLRP3 inflammasome inhibition could ameliorate obesity cardiomyopathy and if so, to further explore its underlying mechanisms.

METHODS AND RESULTS

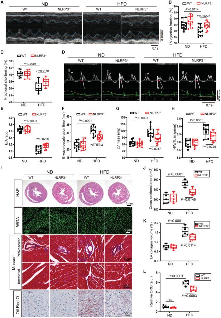
Male mice were fed a high-fat diet for 24 weeks to induce obesity cardiomyopathy. MCC950 was used to inhibit NLRP3 inflammasome activation. Recombinant adeno-associated virus serotype 9 encoding TXNIP (thioredoxin-interacting protein) under cTnT (cardiac troponin T) promoter and the mitochondrial-targeted antioxidant MitoTEMPO were injected into obese mice to investigate the specific mechanism. To mimic obesity cardiomyopathy in vitro, neonatal rat ventricular myocytes transfected with the small interfering RNA against TXNIP were incubated with 400 μmol palmitic acid for 24 hours. NLRP3 inflammasome was significantly increased in obese hearts. NLRP3 inflammasome inhibition by NLRP3 deletion or MCC950 prevented obesity-induced cardiac systolic and diastolic dysfunction, myocardial hypertrophy and fibrosis, and excessive lipid accumulation in male mice. Conversely, TXNIP overexpression worsened obesity-associated cardiomyopathy. Similarly, MCC950 treatment or TXNIP knockdown reduced palmitic acid-induced NLRP3 inflammasome activation and lipid storage. Mechanistically, abnormal NF-κB (nuclear factor kappa B) pathway activation, increased mitochondrial reactive oxygen species, and elevated TXNIP levels led to excessive NLRP3 inflammasome activation.

CONCLUSIONS

Our study confirms that aberrant NLRP3 inflammasome activation in cardiomyocytes worsens obesity-associated cardiomyopathy and implicates inhibition of NLRP3 inflammasome as a potent therapeutic approach for obesity cardiomyopathy.

摘要

背景

炎症和代谢紊乱是肥胖相关性心肌病发病机制中的关键因素。NLRP3(核苷酸结合寡聚化结构域样受体3)炎性小体通过激活半胱天冬酶-1介导促炎细胞因子白细胞介素-1β(IL-1β)和白细胞介素-18的释放,这与代谢紊乱密切相关。我们在此旨在确定抑制NLRP3炎性小体是否能改善肥胖性心肌病,若能改善,则进一步探究其潜在机制。

方法与结果

雄性小鼠喂食高脂饮食24周以诱导肥胖性心肌病。使用MCC950抑制NLRP3炎性小体激活。将在心肌肌钙蛋白T(cTnT)启动子控制下编码硫氧还蛋白相互作用蛋白(TXNIP)的重组腺相关病毒9型和线粒体靶向抗氧化剂MitoTEMPO注射到肥胖小鼠体内,以研究具体机制。为在体外模拟肥胖性心肌病,将转染了针对TXNIP的小干扰RNA的新生大鼠心室肌细胞与400μmol棕榈酸孵育24小时。肥胖心脏中NLRP3炎性小体显著增加。通过删除NLRP3或使用MCC950抑制NLRP3炎性小体可预防雄性小鼠肥胖诱导的心脏收缩和舒张功能障碍、心肌肥大和纤维化以及脂质过度蓄积。相反,TXNIP过表达会加重肥胖相关性心肌病。同样,MCC950处理或敲低TXNIP可减少棕榈酸诱导的NLRP3炎性小体激活和脂质蓄积。机制上,异常的核因子κB(NF-κB)途径激活、线粒体活性氧增加以及TXNIP水平升高导致NLRP3炎性小体过度激活。

结论

我们的研究证实心肌细胞中异常的NLRP3炎性小体激活会加重肥胖相关性心肌病,并表明抑制NLRP3炎性小体是肥胖性心肌病的一种有效治疗方法。

https://cdn.ncbi.nlm.nih.gov/pmc/blobs/d0f6/11681593/e4ab872c8e6d/JAH3-13-e035234-g001.jpg

文献AI研究员

20分钟写一篇综述,助力文献阅读效率提升50倍。

立即体验

用中文搜PubMed

大模型驱动的PubMed中文搜索引擎

马上搜索

文档翻译

学术文献翻译模型,支持多种主流文档格式。

立即体验