Suppr超能文献

小胶质细胞通过相互作用的 fractalkine 和腺苷信号调节运动神经元的可塑性。

Microglia regulate motor neuron plasticity via reciprocal fractalkine and adenosine signaling.

机构信息

Breathing Research and Therapeutics Center, Department of Physical Therapy and McKnight Brain Institute, University of Florida, Gainesville, FL, USA.

Nova Southeastern University, College of Allopathic Medicine (NSU MD) Department of Medical Education, 3200 South University Drive, Fort Lauderdale, FL, USA.

出版信息

Nat Commun. 2024 Nov 28;15(1):10349. doi: 10.1038/s41467-024-54619-x.

Abstract

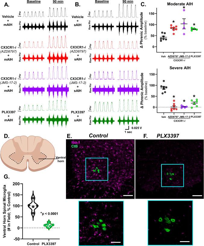
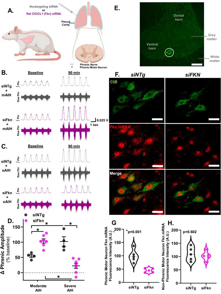
We report an important role for microglia in regulating neuroplasticity within phrenic motor neurons. Brief episodes of low oxygen (acute intermittent hypoxia; AIH) elicit a form of respiratory motor plasticity known as phrenic long-term facilitation (pLTF) that is regulated by the balance of competing serotonin vs adenosine-initiated cellular mechanisms. Serotonin arises from brainstem raphe neurons, but the source of adenosine is unknown. We tested if hypoxic episodes initiate phrenic motor neuron to microglia fractalkine signaling that evokes extracellular adenosine formation using a well-defined neurophysiology preparation in male rats. With moderate AIH, phrenic motor neuron adenosine 2A receptor activation undermines serotonin-dominant pLTF whereas severe AIH induces pLTF by the adenosine-dependent mechanism. Consequently, phrenic motor neuron fractalkine knockdown, microglial fractalkine receptor inhibition, and microglial ablation enhance moderate AIH, but suppress severe AIH-induced pLTF. We conclude, microglia play important roles in healthy spinal cords, regulating plasticity in motor neurons responsible for breathing.

摘要

我们报告了小胶质细胞在调节膈神经运动神经元神经可塑性方面的重要作用。短暂的低氧(急性间歇性低氧;AIH)引发了一种称为膈神经长期易化(pLTF)的呼吸运动可塑性,这种易化受竞争的 5-羟色胺与腺苷引发的细胞机制的平衡调节。5-羟色胺来自脑干中缝核神经元,但腺苷的来源尚不清楚。我们使用雄性大鼠中经过明确定义的神经生理学准备,测试了低氧发作是否会引发膈神经运动神经元与小胶质细胞之间的 fractalkine 信号转导,从而引发细胞外腺苷的形成。在中度 AIH 中,膈神经运动神经元腺苷 A2A 受体的激活破坏了以 5-羟色胺为主导的 pLTF,而严重 AIH 通过依赖腺苷的机制诱导 pLTF。因此,膈神经运动神经元 fractalkine 敲低、小胶质细胞 fractalkine 受体抑制和小胶质细胞消融增强了中度 AIH,但抑制了严重 AIH 诱导的 pLTF。我们的结论是,小胶质细胞在健康的脊髓中发挥重要作用,调节呼吸运动神经元的可塑性。

https://cdn.ncbi.nlm.nih.gov/pmc/blobs/6a14/11605081/3652bcd1df3f/41467_2024_54619_Fig1_HTML.jpg

文献检索

告别复杂PubMed语法,用中文像聊天一样搜索,搜遍4000万医学文献。AI智能推荐,让科研检索更轻松。

立即免费搜索

文件翻译

保留排版,准确专业,支持PDF/Word/PPT等文件格式,支持 12+语言互译。

免费翻译文档

深度研究

AI帮你快速写综述,25分钟生成高质量综述,智能提取关键信息,辅助科研写作。

立即免费体验