• 文献检索
  • 文档翻译
  • 深度研究
  • 学术资讯
  • Suppr Zotero 插件Zotero 插件
  • 邀请有礼
  • 套餐&价格
  • 历史记录
应用&插件
Suppr Zotero 插件Zotero 插件浏览器插件Mac 客户端Windows 客户端微信小程序
定价
高级版会员购买积分包购买API积分包
服务
文献检索文档翻译深度研究API 文档MCP 服务
关于我们
关于 Suppr公司介绍联系我们用户协议隐私条款
关注我们

Suppr 超能文献

核心技术专利:CN118964589B侵权必究
粤ICP备2023148730 号-1Suppr @ 2026

文献检索

告别复杂PubMed语法,用中文像聊天一样搜索,搜遍4000万医学文献。AI智能推荐,让科研检索更轻松。

立即免费搜索

文件翻译

保留排版,准确专业,支持PDF/Word/PPT等文件格式,支持 12+语言互译。

免费翻译文档

深度研究

AI帮你快速写综述,25分钟生成高质量综述,智能提取关键信息,辅助科研写作。

立即免费体验

NOTCH2NLC GGC 中间重复序列中的丝氨酸诱导小鼠出现过度髓鞘形成和类似早发性帕金森病的表型。

NOTCH2NLC GGC intermediate repeat with serine induces hypermyelination and early Parkinson's disease-like phenotypes in mice.

机构信息

Neural Stem Cell Research Lab, Research Department, National Neuroscience Institute, Singapore, 308433, Singapore.

Department of Psychological Medicine, Yong Loo Lin School of Medicine, National University of Singapore, Singapore, 119228, Singapore.

出版信息

Mol Neurodegener. 2024 Nov 28;19(1):91. doi: 10.1186/s13024-024-00780-2.

DOI:10.1186/s13024-024-00780-2
PMID:39609868
原文链接:https://pmc.ncbi.nlm.nih.gov/articles/PMC11603791/
Abstract

BACKGROUND

The expansion of GGC repeats (typically exceeding 60 repeats) in the 5' untranslated region (UTR) of the NOTCH2NLC gene (N2C) is linked to N2C-related repeat expansion disorders (NREDs), such as neuronal intranuclear inclusion disease (NIID), frontotemporal dementia (FTD), essential tremor (ET), and Parkinson's disease (PD). These disorders share common clinical manifestations, including parkinsonism, dementia, seizures, and muscle weakness. Intermediate repeat sizes ranging from 40 to 60 GGC repeats, particularly those with AGC-encoded serine insertions, have been reported to be associated with PD; however, the functional implications of these intermediate repeats with serine insertion remain unexplored.

METHODS

Here, we utilized cellular models harbouring different sizes of N2C variant 2 (N2C2) GGC repeat expansion and CRISPR-Cas9 engineered transgenic mouse models carrying N2C2 GGC intermediate repeats with and without serine insertion to elucidate the underlying pathophysiology associated with N2C intermediate repeat with serine insertion in NREDs.

RESULTS

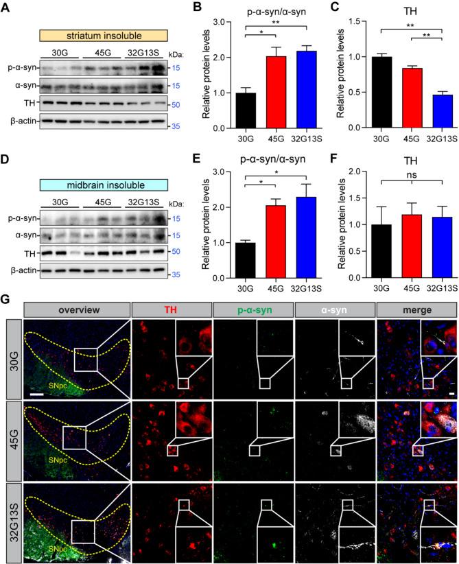
Our findings revealed that the N2C2 GGC intermediate repeat with serine insertion (32G13S) led to mitochondrial dysfunction and cell death in vitro. The neurotoxicity was influenced by the length of the repeat and was exacerbated by the presence of the serine insertion. In 12-month-old transgenic mice, 32G13S intensified intranuclear aggregation and exhibited early PD-like characteristics, including the formation of α-synuclein fibers in the midbrain and the loss of tyrosine hydroxylase (TH)-positive neurons in both the cortex and striatum. Additionally, 32G13S induced neuronal hyperexcitability and caused locomotor behavioural impairments. Transcriptomic analysis of the mouse cortex indicated dysregulation in calcium signaling and MAPK signaling pathways, both of which are critical for mitochondrial function. Notably, genes associated with myelin sheath components, including MBP and MOG, were dysregulated in the 32G13S mouse. Further investigations using immunostaining and transmission electron microscopy revealed that the N2C intermediate repeat with serine induced mitochondrial dysfunction-related hypermyelination in the cortex.

CONCLUSIONS

Our in vitro and in vivo investigations provide the first evidence that the N2C-GGC intermediate repeat with serine promotes intranuclear aggregation of N2C, leading to mitochondrial dysfunction-associated hypermyelination and neuronal hyperexcitability. These changes contribute to motor deficits in early PD-like neurodegeneration in NREDs.

摘要

背景

NOTCH2NLC 基因(N2C)5'非翻译区(UTR)中 GGC 重复扩增(通常超过 60 个重复)与 N2C 相关重复扩增障碍(NREDs)有关,如神经元核内包涵体病(NIID)、额颞叶痴呆(FTD)、特发性震颤(ET)和帕金森病(PD)。这些疾病具有共同的临床表现,包括帕金森病、痴呆、癫痫发作和肌肉无力。已经报道中间重复大小在 40 到 60 GGC 重复之间,特别是那些具有 AGC 编码丝氨酸插入的,与 PD 有关;然而,具有丝氨酸插入的这些中间重复的功能意义仍未被探索。

方法

在这里,我们利用携带不同大小的 N2C 变体 2(N2C2)GGC 重复扩增的细胞模型和携带 N2C2 GGC 中间重复且无丝氨酸插入的 CRISPR-Cas9 工程转基因小鼠模型,阐明了与 NREDs 中 N2C 中间重复带丝氨酸插入相关的潜在病理生理学。

结果

我们的研究结果表明,N2C2 GGC 中间重复带丝氨酸插入(32G13S)导致体外线粒体功能障碍和细胞死亡。神经毒性受重复长度的影响,并因丝氨酸插入的存在而加剧。在 12 个月大的转基因小鼠中,32G13S 加剧了核内聚集,并表现出早期 PD 样特征,包括中脑α-突触核蛋白纤维的形成和皮质和纹状体中酪氨酸羟化酶(TH)阳性神经元的丧失。此外,32G13S 诱导神经元过度兴奋并导致运动行为障碍。对小鼠皮质的转录组分析表明,钙信号和 MAPK 信号通路的调节失常,这两者对线粒体功能都至关重要。值得注意的是,与髓鞘成分相关的基因,包括 MBP 和 MOG,在 32G13S 小鼠中失调。使用免疫染色和透射电子显微镜进一步研究表明,N2C 中间重复带丝氨酸诱导皮质中线粒体功能障碍相关的过度髓鞘形成。

结论

我们的体外和体内研究提供了第一个证据,表明 N2C-GGC 中间重复带丝氨酸促进 N2C 的核内聚集,导致与线粒体功能障碍相关的过度髓鞘形成和神经元过度兴奋。这些变化导致 NREDs 中早期 PD 样神经退行性变中的运动缺陷。

https://cdn.ncbi.nlm.nih.gov/pmc/blobs/8052/11603791/94d6ccebabc9/13024_2024_780_Fig8_HTML.jpg
https://cdn.ncbi.nlm.nih.gov/pmc/blobs/8052/11603791/1bf9ceda28c1/13024_2024_780_Fig1_HTML.jpg
https://cdn.ncbi.nlm.nih.gov/pmc/blobs/8052/11603791/eeecb1d990bc/13024_2024_780_Fig2_HTML.jpg
https://cdn.ncbi.nlm.nih.gov/pmc/blobs/8052/11603791/6e75448035e9/13024_2024_780_Fig3_HTML.jpg
https://cdn.ncbi.nlm.nih.gov/pmc/blobs/8052/11603791/5397d3d4a2eb/13024_2024_780_Fig4_HTML.jpg
https://cdn.ncbi.nlm.nih.gov/pmc/blobs/8052/11603791/c8b412b1e0bc/13024_2024_780_Fig5_HTML.jpg
https://cdn.ncbi.nlm.nih.gov/pmc/blobs/8052/11603791/0153dff50e73/13024_2024_780_Fig6_HTML.jpg
https://cdn.ncbi.nlm.nih.gov/pmc/blobs/8052/11603791/4efd3337bc57/13024_2024_780_Fig7_HTML.jpg
https://cdn.ncbi.nlm.nih.gov/pmc/blobs/8052/11603791/94d6ccebabc9/13024_2024_780_Fig8_HTML.jpg
https://cdn.ncbi.nlm.nih.gov/pmc/blobs/8052/11603791/1bf9ceda28c1/13024_2024_780_Fig1_HTML.jpg
https://cdn.ncbi.nlm.nih.gov/pmc/blobs/8052/11603791/eeecb1d990bc/13024_2024_780_Fig2_HTML.jpg
https://cdn.ncbi.nlm.nih.gov/pmc/blobs/8052/11603791/6e75448035e9/13024_2024_780_Fig3_HTML.jpg
https://cdn.ncbi.nlm.nih.gov/pmc/blobs/8052/11603791/5397d3d4a2eb/13024_2024_780_Fig4_HTML.jpg
https://cdn.ncbi.nlm.nih.gov/pmc/blobs/8052/11603791/c8b412b1e0bc/13024_2024_780_Fig5_HTML.jpg
https://cdn.ncbi.nlm.nih.gov/pmc/blobs/8052/11603791/0153dff50e73/13024_2024_780_Fig6_HTML.jpg
https://cdn.ncbi.nlm.nih.gov/pmc/blobs/8052/11603791/4efd3337bc57/13024_2024_780_Fig7_HTML.jpg
https://cdn.ncbi.nlm.nih.gov/pmc/blobs/8052/11603791/94d6ccebabc9/13024_2024_780_Fig8_HTML.jpg

相似文献

1
NOTCH2NLC GGC intermediate repeat with serine induces hypermyelination and early Parkinson's disease-like phenotypes in mice.NOTCH2NLC GGC 中间重复序列中的丝氨酸诱导小鼠出现过度髓鞘形成和类似早发性帕金森病的表型。
Mol Neurodegener. 2024 Nov 28;19(1):91. doi: 10.1186/s13024-024-00780-2.
2
The role of NOTCH2NLC in Parkinson's disease: A clinical, neuroimaging, and pathological study.NOTCH2NLC 在帕金森病中的作用:一项临床、神经影像学和病理学研究。
Eur J Neurol. 2022 Jun;29(6):1610-1618. doi: 10.1111/ene.15283. Epub 2022 Mar 3.
3
-related disorders: the widening spectrum and genotype-phenotype correlation.相关疾病:不断拓宽的疾病谱及基因型-表型相关性。
J Med Genet. 2022 Jan;59(1):1-9. doi: 10.1136/jmedgenet-2021-107883. Epub 2021 Oct 21.
4
GGC expansions in NOTCH2NLC contribute to Parkinson disease and dopaminergic neuron degeneration.GGC 扩展突变导致 NOTCH2NLC 与帕金森病和多巴胺能神经元变性有关。
Eur J Neurol. 2024 Feb;31(2):e16145. doi: 10.1111/ene.16145. Epub 2023 Nov 17.
5
Association of NOTCH2NLC Repeat Expansions With Parkinson Disease.NOTCH2NLC 重复扩展与帕金森病的关联。
JAMA Neurol. 2020 Dec 1;77(12):1559-1563. doi: 10.1001/jamaneurol.2020.3023.
6
Upstream open reading frame with NOTCH2NLC GGC expansion generates polyglycine aggregates and disrupts nucleocytoplasmic transport: implications for polyglycine diseases.NOTCH2NLC GGC 扩增上游开放阅读框产生多聚甘氨酸聚集物并破坏核质转运:对多聚甘氨酸疾病的影响。
Acta Neuropathol. 2021 Dec;142(6):1003-1023. doi: 10.1007/s00401-021-02375-3. Epub 2021 Oct 25.
7
GGC repeat expansion in NOTCH2NLC induces dysfunction in ribosome biogenesis and translation.GGC 重复扩展导致 NOTCH2NLC 核糖体生物发生和翻译功能障碍。
Brain. 2023 Aug 1;146(8):3373-3391. doi: 10.1093/brain/awad058.
8
The Phenotypes and Mechanisms of NOTCH2NLC-Related GGC Repeat Expansion Disorders: a Comprehensive Review.NOTCH2NLC相关GGC重复序列扩增疾病的表型与机制:综述
Mol Neurobiol. 2022 Jan;59(1):523-534. doi: 10.1007/s12035-021-02616-2. Epub 2021 Oct 31.
9
Expansion of Human-Specific GGC Repeat in Neuronal Intranuclear Inclusion Disease-Related Disorders.神经元核内包涵体病相关疾病中人类特异性 GGC 重复扩展。
Am J Hum Genet. 2019 Jul 3;105(1):166-176. doi: 10.1016/j.ajhg.2019.05.013. Epub 2019 Jun 6.
10
NOTCH2NLC Intermediate-Length Repeat Expansions Are Associated with Parkinson Disease.NOTCH2NLC中间长度重复序列扩增与帕金森病相关。
Ann Neurol. 2021 Jan;89(1):182-187. doi: 10.1002/ana.25925. Epub 2020 Oct 19.

本文引用的文献

1
Chronic Neuronal Hyperexcitation Exacerbates Tau Propagation in a Mouse Model of Tauopathy.慢性神经元过度兴奋加剧了神经tau 病小鼠模型中 tau 的传播。
Int J Mol Sci. 2024 Aug 19;25(16):9004. doi: 10.3390/ijms25169004.
2
Microglia contribute to polyG-dependent neurodegeneration in neuronal intranuclear inclusion disease.小胶质细胞参与神经元核内包涵体病中聚鸟氨酸依赖性神经退行性变。
Acta Neuropathol. 2024 Aug 16;148(1):21. doi: 10.1007/s00401-024-02776-0.
3
The interplay between mitochondrial dynamics and autophagy: From a key homeostatic mechanism to a driver of pathology.
线粒体动力学与自噬的相互作用:从关键的动态平衡机制到病理的驱动因素。
Semin Cell Dev Biol. 2024 Sep-Oct;161-162:1-19. doi: 10.1016/j.semcdb.2024.02.001. Epub 2024 Mar 1.
4
Pathologic changes in neuronal intranuclear inclusion disease are linked to aberrant FUS interaction under hyperosmotic stress.神经元核内包涵体病的病理变化与高渗应激下异常的FUS相互作用有关。
Neurobiol Dis. 2024 Jan;190:106391. doi: 10.1016/j.nbd.2023.106391. Epub 2023 Dec 23.
5
GGC expansions in NOTCH2NLC contribute to Parkinson disease and dopaminergic neuron degeneration.GGC 扩展突变导致 NOTCH2NLC 与帕金森病和多巴胺能神经元变性有关。
Eur J Neurol. 2024 Feb;31(2):e16145. doi: 10.1111/ene.16145. Epub 2023 Nov 17.
6
SRplot: A free online platform for data visualization and graphing.SRplot:一个免费的在线数据可视化和绘图平台。
PLoS One. 2023 Nov 9;18(11):e0294236. doi: 10.1371/journal.pone.0294236. eCollection 2023.
7
Expression of expanded GGC repeats within NOTCH2NLC causes cardiac dysfunction in mouse models.NOTCH2NLC基因内扩展的GGC重复序列的表达在小鼠模型中导致心脏功能障碍。
Cell Biosci. 2023 Aug 29;13(1):157. doi: 10.1186/s13578-023-01111-6.
8
Alterations of Oligodendrocyte and Myelin Energy Metabolism in Multiple Sclerosis.多发性硬化症中少突胶质细胞和髓鞘能量代谢的改变。
Int J Mol Sci. 2023 Aug 18;24(16):12912. doi: 10.3390/ijms241612912.
9
An Improved Surgical Approach for Complete Interhemispheric Corpus Callosotomy Combined with Extended Frontoparietal Craniotomy in Mice.一种改良的小鼠全大脑半球间胼胝体切开术联合扩大额顶开颅术的手术入路
Biomedicines. 2023 Jun 21;11(7):1782. doi: 10.3390/biomedicines11071782.
10
GGC repeat expansion in NOTCH2NLC induces dysfunction in ribosome biogenesis and translation.GGC 重复扩展导致 NOTCH2NLC 核糖体生物发生和翻译功能障碍。
Brain. 2023 Aug 1;146(8):3373-3391. doi: 10.1093/brain/awad058.