Suppr超能文献

ε干扰素在睾丸中产生,可保护男性生殖道免受病毒感染、炎症和损伤。

Interferon epsilon is produced in the testis and protects the male reproductive tract against virus infection, inflammation and damage.

作者信息

Wijayarathna Rukmali, de Geus Eveline D, Genovese Rosemary, Gearing Linden J, Wray-McCann Georgie, Sreenivasan Rajini, Hasan Hiba, Fijak Monika, Stanton Peter, Fietz Daniela, Pilatz Adrian, Schuppe Hans-Christian, Tate Michelle D, Hertzog Paul J, Hedger Mark P

机构信息

Centre for Reproductive Health, Hudson Institute of Medical Research, Melbourne, Australia.

Department of Molecular and Translational Sciences, School of Clinical Sciences, Monash University, Melbourne, Australia.

出版信息

PLoS Pathog. 2024 Dec 2;20(12):e1012702. doi: 10.1371/journal.ppat.1012702. eCollection 2024 Dec.

Abstract

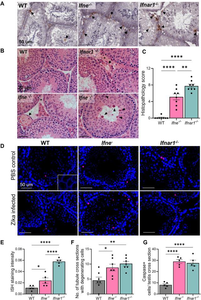
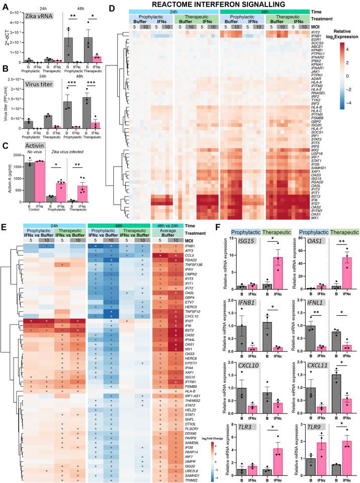
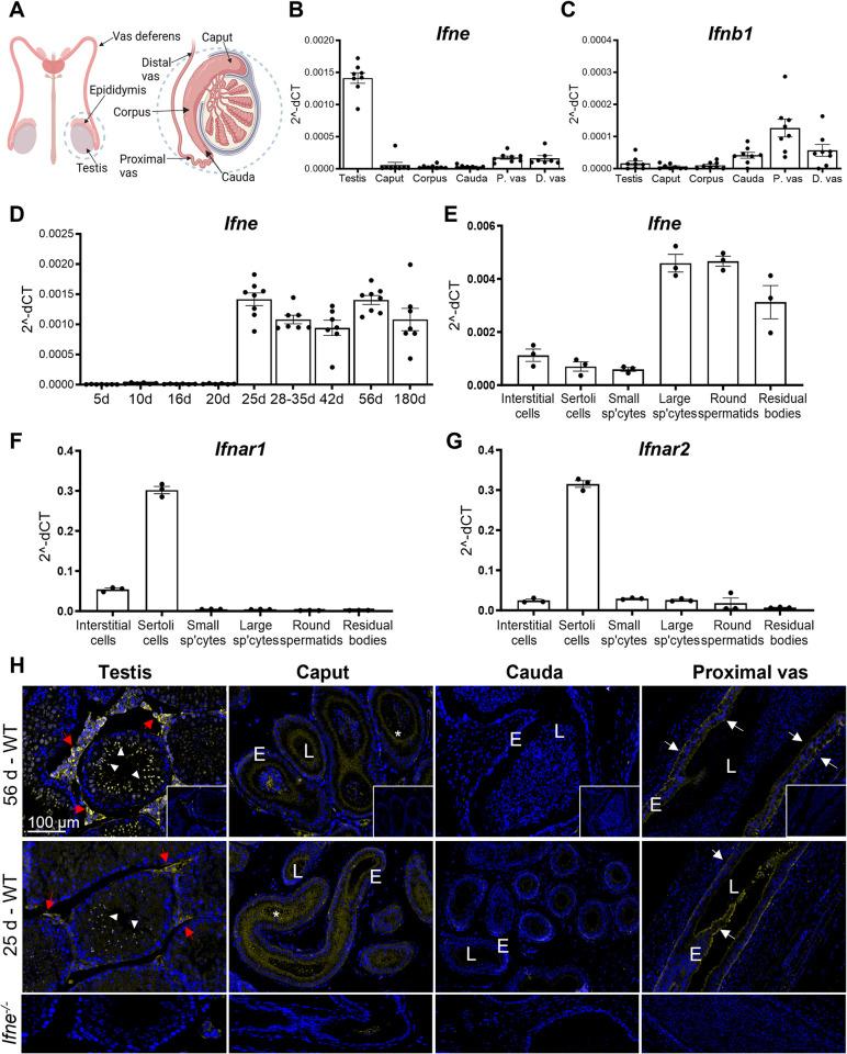
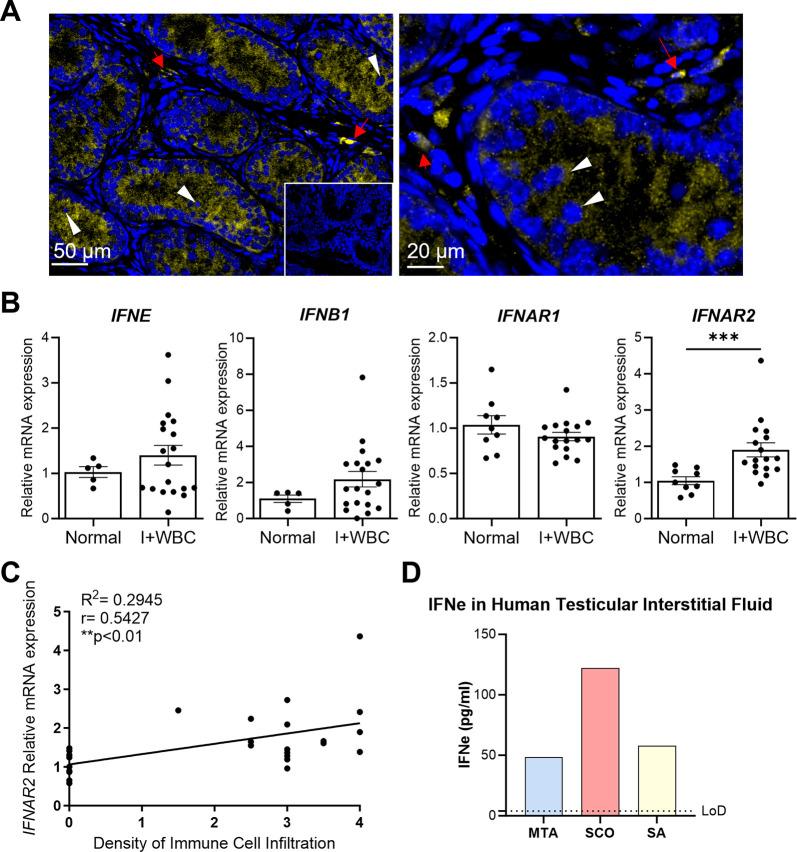
The testis is a reservoir for viruses that can cause persistent infection and adversely affect male reproductive health, an observation commonly attributed to deficiencies in inducible antiviral defence mechanisms. In this study, we demonstrate that interferon-epsilon (IFNε), a type I interferon initially discovered in female reproductive epithelia, is constitutively expressed by meiotic and post-meiotic spermatogenic cells, Leydig cells and macrophages in mouse testes. A similar distribution pattern was observed in human testes. Mice lacking IFNɛ were more susceptible to Zika virus-induced inflammation and damage of the testis and epididymis compared to wild-type mice. Exogenous IFNε treatment reduced the viral infection burden in cultured human testicular cells by inducing interferon-stimulated gene expression, and reducing inflammatory gene expression and cell damage. Treatment was more effective when administered prior to infection. These data indicate a critical role for constitutively-expressed IFNɛ in limiting viral infection and inflammatory damage in the male reproductive tract.

摘要

睾丸是病毒的储存库,这些病毒可导致持续性感染并对男性生殖健康产生不利影响,这一现象通常归因于诱导性抗病毒防御机制的缺陷。在本研究中,我们证明,干扰素ε(IFNε),一种最初在女性生殖上皮中发现的I型干扰素,在小鼠睾丸的减数分裂和减数分裂后生精细胞、睾丸间质细胞和巨噬细胞中组成性表达。在人类睾丸中也观察到类似的分布模式。与野生型小鼠相比,缺乏IFNε的小鼠更容易受到寨卡病毒诱导的睾丸和附睾炎症及损伤。外源性IFNε治疗通过诱导干扰素刺激基因表达、减少炎症基因表达和细胞损伤,降低了培养的人类睾丸细胞中的病毒感染负担。在感染前给药时治疗效果更佳。这些数据表明,组成性表达的IFNε在限制男性生殖道中的病毒感染和炎症损伤方面起着关键作用。

https://cdn.ncbi.nlm.nih.gov/pmc/blobs/0593/11637430/62142f6f6e6e/ppat.1012702.g001.jpg

文献检索

告别复杂PubMed语法,用中文像聊天一样搜索,搜遍4000万医学文献。AI智能推荐,让科研检索更轻松。

立即免费搜索

文件翻译

保留排版,准确专业,支持PDF/Word/PPT等文件格式,支持 12+语言互译。

免费翻译文档

深度研究

AI帮你快速写综述,25分钟生成高质量综述,智能提取关键信息,辅助科研写作。

立即免费体验