Suppr超能文献

用于多重检测转录因子活性的优化报告基因。

Optimized reporters for multiplexed detection of transcription factor activity.

作者信息

Trauernicht Max, Filipovska Teodora, Rastogi Chaitanya, van Steensel Bas

机构信息

Oncode Institute, Division of Gene Regulation and Division of Molecular Genetics, Netherlands Cancer Institute, 1066 CX Amsterdam, the Netherlands.

Department of Biological Sciences, Columbia University, New York, NY, USA.

出版信息

Cell Syst. 2024 Dec 18;15(12):1107-1122.e7. doi: 10.1016/j.cels.2024.11.003. Epub 2024 Dec 6.

Abstract

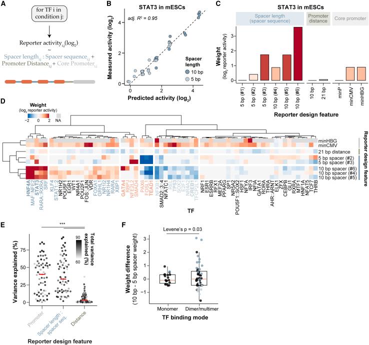
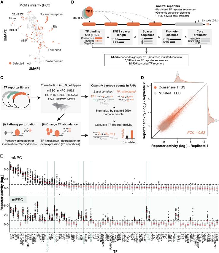
In any given cell type, dozens of transcription factors (TFs) act in concert to control the activity of the genome by binding to specific DNA sequences in regulatory elements. Despite their considerable importance, we currently lack simple tools to directly measure the activity of many TFs in parallel. Massively parallel reporter assays (MPRAs) allow the detection of TF activities in a multiplexed fashion; however, we lack basic understanding to rationally design sensitive reporters for many TFs. Here, we use an MPRA to systematically optimize transcriptional reporters for 86 TFs and evaluate the specificity of all reporters across a wide array of TF perturbation conditions. We thus identified critical TF reporter design features and obtained highly sensitive and specific reporters for 62 TFs, many of which outperform available reporters. The resulting collection of "prime" TF reporters can be used to uncover TF regulatory networks and to illuminate signaling pathways. A record of this paper's transparent peer review process is included in the supplemental information.

摘要

在任何给定的细胞类型中,数十种转录因子(TFs)协同作用,通过与调控元件中的特定DNA序列结合来控制基因组的活性。尽管它们非常重要,但目前我们缺乏能够直接同时测量多种TF活性的简单工具。大规模平行报告基因检测(MPRAs)允许以多重方式检测TF活性;然而,对于许多TF,我们缺乏合理设计灵敏报告基因的基本认识。在这里,我们使用MPRA系统地优化了86种TF的转录报告基因,并在广泛的TF干扰条件下评估了所有报告基因的特异性。因此,我们确定了关键的TF报告基因设计特征,并获得了62种TF的高灵敏度和特异性报告基因,其中许多优于现有的报告基因。由此产生的“优质”TF报告基因集合可用于揭示TF调控网络并阐明信号通路。本文透明的同行评审过程记录包含在补充信息中。

https://cdn.ncbi.nlm.nih.gov/pmc/blobs/f82f/11667439/78d7ec21cf52/fx1.jpg

文献检索

告别复杂PubMed语法,用中文像聊天一样搜索,搜遍4000万医学文献。AI智能推荐,让科研检索更轻松。

立即免费搜索

文件翻译

保留排版,准确专业,支持PDF/Word/PPT等文件格式,支持 12+语言互译。

免费翻译文档

深度研究

AI帮你快速写综述,25分钟生成高质量综述,智能提取关键信息,辅助科研写作。

立即免费体验