Suppr超能文献

肌醇1,4,5-三磷酸受体1功能获得性突变增加小鼠和人类发生心律失常的风险。

Inositol 1,4,5-Trisphosphate Receptor 1 Gain-of-Function Increases the Risk for Cardiac Arrhythmias in Mice and Humans.

作者信息

Sun Bo, Ni Mingke, Li Yanhui, Song Zhenpeng, Wang Hui, Zhu Hai-Lei, Wei Jinhong, Belke Darrell, Cai Shitian, Guo Wenting, Yao Jinjing, Tian Shanshan, Estillore John Paul, Wang Ruiwu, Søndergaard Mads Toft, Brohus Malene, Rohde Palle Duun, Mu Yongxin, Vallmitjana Alexander, Benitez Raul, Hove-Madsen Leif, Overgaard Michael Toft, Fishman Glenn I, Chen Ju, Sanatani Shubhayan, Wilde Arthur A M, Fill Michael, Ramos-Franco Josefina, Nyegaard Mette, Chen S R Wayne

机构信息

Department of Physiology and Pharmacology, Libin Cardiovascular Institute, University of Calgary, Canada (B.S., M. Ni, Y.L., Z.S., H.W., H.-L.Z., J.W., D.B., S.C., W.G., J.Y., S.T., J.P.E., R.W., S.R.W.C.).

Medical School, Kunming University of Science and Technology, China (B.S.).

出版信息

Circulation. 2025 Mar 25;151(12):847-862. doi: 10.1161/CIRCULATIONAHA.124.070563. Epub 2024 Dec 10.

Abstract

BACKGROUND

Ca mishandling in cardiac Purkinje cells is a well-known cause of cardiac arrhythmias. The Purkinje cell resident inositol 1,4,5-trisphosphate receptor 1 (ITPR1) is believed to play an important role in Ca handling, and ITPR1 gain-of-function (GOF) has been implicated in cardiac arrhythmias. However, nearly all known disease-associated ITPR1 variants are loss-of-function and are primarily linked to neurological disorders. Whether ITPR1 GOF has pathological consequences, such as cardiac arrhythmias, is unclear. This study aimed to identify human ITPR1 GOF variants and determine the impact of ITPR1 GOF on Ca handling and arrhythmia susceptibility.

METHODS

There are a large number of rare ITPR1 missense variants reported in open data repositories. Based on their locations in the ITPR1 channel structure, we selected and characterized 33 human ITPR1 missense variants from open databases and identified 21 human ITPR1 GOF variants. We generated a mouse model carrying a human ITPR1 GOF variant, ITPR1-W1457G (W1447G in mice).

RESULTS

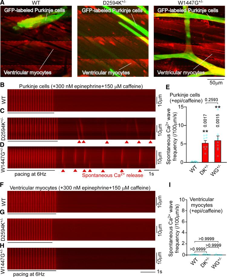
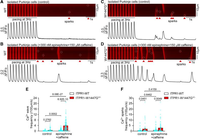
We showed that the ITPR1-W1447G and recently reported ITPR1-D2594K GOF mutant mice were susceptible to stress-induced ventricular arrhythmias. Confocal Ca and voltage imaging in situ in heart slices and Ca imaging and patch-clamp recordings of isolated Purkinje cells showed that ITPR1-W1447G and ITPR1-D2594K variants increased the occurrence of stress-induced spontaneous Ca release, delayed afterdepolarization, and triggered activity in Purkinje cells. To assess the potential role of ITPR1 variants in arrhythmia susceptibility in humans, we looked up a gene-based association study in the UK Biobank data set and identified 7 rare ITPR1 missense variants showing potential association with cardiac arrhythmias. Remarkably, in vitro functional characterization revealed that all these 7 ITPR1 variants resulted in GOF.

CONCLUSIONS

Our studies in mice and humans reveal that enhanced function of , a well-known movement disorder gene, increases the risk for cardiac arrhythmias.

摘要

背景

心脏浦肯野细胞中钙处理不当是心律失常的一个众所周知的原因。驻留在浦肯野细胞中的肌醇1,4,5 -三磷酸受体1(ITPR1)被认为在钙处理中起重要作用,并且ITPR1功能获得(GOF)与心律失常有关。然而,几乎所有已知的与疾病相关的ITPR1变体都是功能丧失型的,并且主要与神经系统疾病有关。ITPR1功能获得是否具有诸如心律失常等病理后果尚不清楚。本研究旨在鉴定人类ITPR1功能获得变体,并确定ITPR1功能获得对钙处理和心律失常易感性的影响。

方法

公开数据存储库中报告了大量罕见的ITPR1错义变体。基于它们在ITPR1通道结构中的位置,我们从公开数据库中选择并表征了33个人类ITPR1错义变体,并鉴定出21个人类ITPR1功能获得变体。我们构建了一个携带人类ITPR1功能获得变体ITPR1-W1457G(小鼠中为W1447G)的小鼠模型。

结果

我们发现ITPR1-W1447G和最近报道的ITPR1-D2594K功能获得突变小鼠易受应激诱导的室性心律失常影响。心脏切片的共聚焦钙和电压原位成像以及分离的浦肯野细胞的钙成像和膜片钳记录表明,ITPR1-W1447G和ITPR1-D2594K变体增加了应激诱导的自发性钙释放发生率、延迟后去极化,并引发了浦肯野细胞的活动。为了评估ITPR1变体在人类心律失常易感性中的潜在作用,我们在英国生物银行数据集中查找了一项基于基因的关联研究,并鉴定出7种罕见的ITPR1错义变体,它们显示出与心律失常的潜在关联。值得注意的是،体外功能表征显示所有这7种ITPR1变体均导致功能获得。

结论

我们在小鼠和人类中的研究表明,一个众所周知的运动障碍基因功能增强会增加心律失常的风险。

https://cdn.ncbi.nlm.nih.gov/pmc/blobs/a141/11932448/c88b88bc760b/cir-151-847-g001.jpg

文献检索

告别复杂PubMed语法,用中文像聊天一样搜索,搜遍4000万医学文献。AI智能推荐,让科研检索更轻松。

立即免费搜索

文件翻译

保留排版,准确专业,支持PDF/Word/PPT等文件格式,支持 12+语言互译。

免费翻译文档

深度研究

AI帮你快速写综述,25分钟生成高质量综述,智能提取关键信息,辅助科研写作。

立即免费体验