Suppr超能文献

鲁比卡丁通过激活小细胞肺癌中的STING-IFN信号通路使PD-L1阻断疗法更敏感。

Lurbinectedin sensitizes PD-L1 blockade therapy by activating STING-IFN signaling in small-cell lung cancer.

作者信息

Chakraborty Subhamoy, Sen Utsav, Ventura Kedwin, Jethalia Vrinda, Coleman Charles, Sridhar Subhasree, Banerjee Avisek, Ozakinci Hilal, Mahendravarman Yazhini, Snioch Konrad, de Stanchina Elisa, Shields Misty D, Tomalin Lewis E, Demircioglu Deniz, Boyle Theresa A, Tocheva Anna, Hasson Dan, Sen Triparna

机构信息

Department of Oncological Sciences, Icahn School of Medicine at Mount Sinai, New York, NY 10029, USA.

Tisch Cancer Institute, Icahn School of Medicine at Mount Sinai, New York, NY 10029, USA; Bioinformatics for Next Generation Sequencing (BiNGS) core, Icahn School of Medicine at Mount Sinai, New York, NY 10029, USA.

出版信息

Cell Rep Med. 2024 Dec 17;5(12):101852. doi: 10.1016/j.xcrm.2024.101852. Epub 2024 Dec 9.

Abstract

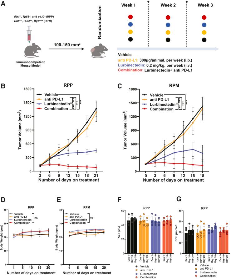
Lurbinectedin is an approved second-line treatment for small-cell lung cancer (SCLC). SCLC clinical trials combining lurbinectedin with PD-L1 blockade are currently ongoing. However, the immunomodulatory effects of lurbinectedin remain largely unknown. In this study, we demonstrate that lurbinectedin treatment activates the STING pathway, which increases interferon (IFN) signaling, pro-inflammatory chemokines, and major histocompatibility complex class I (MHC-I) in SCLC models. Lurbinectedin treatment augments the anti-tumor immune response of PD-L1 blockade with significant tumor regression in first-line and maintenance settings in SCLC mouse models. In vivo, lurbinectedin treatment increases CD8 T cells and M1 macrophages and decreases immunosuppressive M2 macrophages. STING and CD8 depletion reverses the anti-tumor response. Interestingly, our study shows that lurbinectedin treatment upregulates MHC-I/II genes and CD8 in SCLC clinical samples. We provide mechanistic insights into the effect of lurbinectedin on STING-mediated multimodal immune activation and demonstrate that lurbinectedin treatment represents a promising therapeutic strategy to potentiate the efficacy of immunotherapy in SCLC.

摘要

鲁比卡丁是一种已获批准的用于治疗小细胞肺癌(SCLC)的二线疗法。目前正在进行将鲁比卡丁与PD-L1阻断剂联合使用的SCLC临床试验。然而,鲁比卡丁的免疫调节作用在很大程度上仍不清楚。在本研究中,我们证明鲁比卡丁治疗可激活STING通路,这会增加SCLC模型中的干扰素(IFN)信号传导、促炎趋化因子和主要组织相容性复合体I类(MHC-I)。在SCLC小鼠模型的一线和维持治疗中,鲁比卡丁治疗增强了PD-L1阻断剂的抗肿瘤免疫反应,并使肿瘤显著消退。在体内,鲁比卡丁治疗可增加CD8 T细胞和M1巨噬细胞,并减少免疫抑制性M2巨噬细胞。STING和CD8的耗竭可逆转抗肿瘤反应。有趣的是,我们的研究表明,鲁比卡丁治疗可上调SCLC临床样本中的MHC-I/II基因和CD8。我们提供了关于鲁比卡丁对STING介导的多模式免疫激活作用的机制见解,并证明鲁比卡丁治疗是一种有前景的治疗策略,可增强免疫疗法在SCLC中的疗效。

https://cdn.ncbi.nlm.nih.gov/pmc/blobs/f400/11722101/c5e2f5a96858/fx1.jpg

文献检索

告别复杂PubMed语法,用中文像聊天一样搜索,搜遍4000万医学文献。AI智能推荐,让科研检索更轻松。

立即免费搜索

文件翻译

保留排版,准确专业,支持PDF/Word/PPT等文件格式,支持 12+语言互译。

免费翻译文档

深度研究

AI帮你快速写综述,25分钟生成高质量综述,智能提取关键信息,辅助科研写作。

立即免费体验