• 文献检索
  • 文档翻译
  • 深度研究
  • 学术资讯
  • Suppr Zotero 插件Zotero 插件
  • 邀请有礼
  • 套餐&价格
  • 历史记录
应用&插件
Suppr Zotero 插件Zotero 插件浏览器插件Mac 客户端Windows 客户端微信小程序
定价
高级版会员购买积分包购买API积分包
服务
文献检索文档翻译深度研究API 文档MCP 服务
关于我们
关于 Suppr公司介绍联系我们用户协议隐私条款
关注我们

Suppr 超能文献

核心技术专利:CN118964589B侵权必究
粤ICP备2023148730 号-1Suppr @ 2026

文献检索

告别复杂PubMed语法,用中文像聊天一样搜索,搜遍4000万医学文献。AI智能推荐,让科研检索更轻松。

立即免费搜索

文件翻译

保留排版,准确专业,支持PDF/Word/PPT等文件格式,支持 12+语言互译。

免费翻译文档

深度研究

AI帮你快速写综述,25分钟生成高质量综述,智能提取关键信息,辅助科研写作。

立即免费体验

内皮型L-前列腺素D合成酶在低剂量饮酒的促血管生成和抗炎作用中的作用

The Role of Endothelial L-PGDS in the Pro-Angiogenic and Anti-Inflammatory Effects of Low-Dose Alcohol Consumption.

作者信息

Li Jiyu, Li Chun, Subedi Utsab, Subedi Pushpa, Panchatcharam Manikandan, Sun Hong

机构信息

Department of Cellular Biology and Anatomy, LSU Health Shreveport, Shreveport, LA 71103, USA.

出版信息

Cells. 2024 Dec 5;13(23):2007. doi: 10.3390/cells13232007.

DOI:10.3390/cells13232007
PMID:39682755
原文链接:https://pmc.ncbi.nlm.nih.gov/articles/PMC11640003/
Abstract

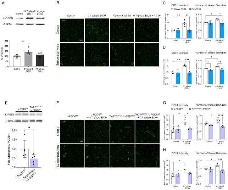
Light alcohol consumption (LAC) may reduce the incidence and improve the prognosis of ischemic stroke. Recently, we found that LAC promotes cerebral angiogenesis and inhibits early inflammation following ischemic stroke. In addition, LAC upregulates lipocalin-type prostaglandin D2 synthase (L-PGDS) in the brain. Thus, we determined the role of endothelial L-PGDS in the protective effect of LAC. In in vitro studies, chronic exposure to low-concentration ethanol upregulated L-PGDS and significantly increased the proliferation in cultured C57BL/6J mouse brain microvascular endothelial cells (MBMVECs). AT-56, a selective L-PGDS inhibitor, abolished low-concentration ethanol exposure-induced proliferation. In in vivo studies, 8-week gavage feeding with 0.7 g/kg/day ethanol, defined as LAC, promoted cerebral angiogenesis under physiological conditions and following ischemic stroke in male C57BL/6J mice. In addition, LAC inhibited the post-ischemic expression of adhesion molecules, neutrophil infiltration, and microglial activation. AT-56 and endothelial cell (EC)-specific L-PGDS conditional knockout did not significantly alter cerebral angiogenesis and post-ischemic inflammation in the control mice but eliminated the pro-angiogenic and anti-inflammatory effects of LAC. Furthermore, EC-specific L-PGDS conditional knockout alleviated the neuroprotective effect of LAC against cerebral ischemia/reperfusion injury. These findings suggest that endothelial L-PGDS may be crucial in the pro-angiogenic and anti-inflammatory effects of LAC against ischemic stroke.

摘要

轻度饮酒(LAC)可能会降低缺血性中风的发病率并改善其预后。最近,我们发现LAC可促进脑缺血后的血管生成并抑制早期炎症。此外,LAC可上调大脑中的脂质运载蛋白型前列腺素D2合酶(L-PGDS)。因此,我们确定了内皮细胞L-PGDS在LAC保护作用中的作用。在体外研究中,长期暴露于低浓度乙醇可上调L-PGDS,并显著增加培养的C57BL/6J小鼠脑微血管内皮细胞(MBMVECs)的增殖。选择性L-PGDS抑制剂AT-56可消除低浓度乙醇暴露诱导的增殖。在体内研究中,以0.7 g/kg/天的乙醇进行为期8周的灌胃喂养(定义为LAC),可促进雄性C57BL/6J小鼠在生理条件下以及脑缺血后的脑微血管生成。此外,LAC可抑制缺血后黏附分子的表达、中性粒细胞浸润和小胶质细胞活化。AT-56和内皮细胞(EC)特异性L-PGDS条件性敲除在对照小鼠中并未显著改变脑微血管生成和缺血后炎症,但消除了LAC的促血管生成和抗炎作用。此外, EC特异性L-PGDS条件性敲除减轻了LAC对脑缺血/再灌注损伤的神经保护作用。这些发现表明,内皮细胞L-PGDS可能在LAC对缺血性中风的促血管生成和抗炎作用中起关键作用。

https://cdn.ncbi.nlm.nih.gov/pmc/blobs/685f/11640003/826af6a385a8/cells-13-02007-g006.jpg
https://cdn.ncbi.nlm.nih.gov/pmc/blobs/685f/11640003/6ec85c62132b/cells-13-02007-g001.jpg
https://cdn.ncbi.nlm.nih.gov/pmc/blobs/685f/11640003/f98060f9c40a/cells-13-02007-g002.jpg
https://cdn.ncbi.nlm.nih.gov/pmc/blobs/685f/11640003/b316389f5c24/cells-13-02007-g003.jpg
https://cdn.ncbi.nlm.nih.gov/pmc/blobs/685f/11640003/0d57e087e475/cells-13-02007-g004.jpg
https://cdn.ncbi.nlm.nih.gov/pmc/blobs/685f/11640003/5d5860e67bf1/cells-13-02007-g005.jpg
https://cdn.ncbi.nlm.nih.gov/pmc/blobs/685f/11640003/826af6a385a8/cells-13-02007-g006.jpg
https://cdn.ncbi.nlm.nih.gov/pmc/blobs/685f/11640003/6ec85c62132b/cells-13-02007-g001.jpg
https://cdn.ncbi.nlm.nih.gov/pmc/blobs/685f/11640003/f98060f9c40a/cells-13-02007-g002.jpg
https://cdn.ncbi.nlm.nih.gov/pmc/blobs/685f/11640003/b316389f5c24/cells-13-02007-g003.jpg
https://cdn.ncbi.nlm.nih.gov/pmc/blobs/685f/11640003/0d57e087e475/cells-13-02007-g004.jpg
https://cdn.ncbi.nlm.nih.gov/pmc/blobs/685f/11640003/5d5860e67bf1/cells-13-02007-g005.jpg
https://cdn.ncbi.nlm.nih.gov/pmc/blobs/685f/11640003/826af6a385a8/cells-13-02007-g006.jpg

相似文献

1
The Role of Endothelial L-PGDS in the Pro-Angiogenic and Anti-Inflammatory Effects of Low-Dose Alcohol Consumption.内皮型L-前列腺素D合成酶在低剂量饮酒的促血管生成和抗炎作用中的作用
Cells. 2024 Dec 5;13(23):2007. doi: 10.3390/cells13232007.
2
Protective Effect of Low-Dose Alcohol Consumption against Post-Ischemic Neuronal Apoptosis: Role of L-PGDS.低剂量酒精摄入对缺血性神经元细胞凋亡的保护作用:L-PGDS 的作用。
Int J Mol Sci. 2021 Dec 23;23(1):133. doi: 10.3390/ijms23010133.
3
Chronic Low-Dose Alcohol Consumption Attenuates Post-Ischemic Inflammation via PPARγ in Mice.慢性低剂量酒精摄入通过 PPARγ 减轻小鼠缺血后炎症。
Int J Mol Sci. 2021 May 12;22(10):5121. doi: 10.3390/ijms22105121.
4
Lipocalin-prostaglandin D synthase is a critical beneficial factor in transient and permanent focal cerebral ischemia.脂联素 - 前列腺素D合成酶是短暂性和永久性局灶性脑缺血中的一个关键有益因素。
Neuroscience. 2009 Apr 21;160(1):248-54. doi: 10.1016/j.neuroscience.2009.02.039. Epub 2009 Feb 28.
5
Lipocalin-type prostaglandin D synthase-derived PGD attenuates malignant properties of tumor endothelial cells.脂联素型前列腺素D合成酶衍生的前列腺素D可减弱肿瘤内皮细胞的恶性特性。
J Pathol. 2018 Jan;244(1):84-96. doi: 10.1002/path.4993. Epub 2017 Nov 10.
6
Chronic Low-Dose Alcohol Consumption Promotes Cerebral Angiogenesis in Mice.长期低剂量饮酒促进小鼠脑内血管生成。
Front Cardiovasc Med. 2021 Nov 17;8:681627. doi: 10.3389/fcvm.2021.681627. eCollection 2021.
7
L-PGDS-PGD2-DP1 Axis Regulates Phagocytosis by CD36 MGs/MΦs That Are Exclusively Present Within Ischemic Areas After Stroke.L-PGDS-PGD2-DP1 轴调节 CD36 MG/MΦ 的吞噬作用,而 CD36 MG/MΦ 仅存在于中风后的缺血区域。
Cells. 2024 Oct 20;13(20):1737. doi: 10.3390/cells13201737.
8
Influence of low-dose alcohol consumption on post-ischemic inflammation: Role of cystathionine γ-lyase.低剂量酒精摄入对缺血后炎症的影响:胱硫醚 γ-裂解酶的作用。
Alcohol. 2019 May;76:81-89. doi: 10.1016/j.alcohol.2018.08.005. Epub 2018 Aug 21.
9
Lipocalin-type prostaglandin D2 synthase protein regulates glial cell migration and morphology through myristoylated alanine-rich C-kinase substrate: prostaglandin D2-independent effects.脂质运载蛋白型前列腺素 D2 合酶蛋白通过肉豆蔻酰化丙氨酸丰富的 C 激酶底物调节神经胶质细胞迁移和形态:与前列腺素 D2 无关的作用。
J Biol Chem. 2012 Mar 16;287(12):9414-28. doi: 10.1074/jbc.M111.330662. Epub 2012 Jan 24.
10
Increased expression of lipocalin-type-prostaglandin D synthase in ulcerative colitis and exacerbating role in murine colitis.脂氧素 A4 合酶在溃疡性结肠炎中的表达增加及其在小鼠结肠炎中的加重作用。
Am J Physiol Gastrointest Liver Physiol. 2011 Mar;300(3):G401-8. doi: 10.1152/ajpgi.00351.2010. Epub 2010 Dec 16.

引用本文的文献

1
Influence of chronic alcohol consumption on cerebral ischemia/reperfusion injury in female mice.长期饮酒对雌性小鼠脑缺血/再灌注损伤的影响。
Front Cell Neurosci. 2025 Jun 4;19:1600725. doi: 10.3389/fncel.2025.1600725. eCollection 2025.

本文引用的文献

1
Roles of lipocalin-type and hematopoietic prostaglandin D synthases in mouse retinal angiogenesis.脂钙蛋白型和造血前列腺素D合成酶在小鼠视网膜血管生成中的作用。
J Lipid Res. 2023 Oct;64(10):100439. doi: 10.1016/j.jlr.2023.100439. Epub 2023 Sep 4.
2
Update on the pathological roles of prostaglandin E in neurodegeneration in amyotrophic lateral sclerosis.关于前列腺素 E 在肌萎缩侧索硬化症神经退行性变中的病理作用的最新研究进展。
Transl Neurodegener. 2023 Jun 19;12(1):32. doi: 10.1186/s40035-023-00366-w.
3
Angiogenesis after ischemic stroke.缺血性脑卒中后的血管生成。
Acta Pharmacol Sin. 2023 Jul;44(7):1305-1321. doi: 10.1038/s41401-023-01061-2. Epub 2023 Feb 24.
4
Microglia morphophysiological diversity and its implications for the CNS.小胶质细胞形态生理学多样性及其对中枢神经系统的影响。
Front Immunol. 2022 Oct 19;13:997786. doi: 10.3389/fimmu.2022.997786. eCollection 2022.
5
Protective Effect of Low-Dose Alcohol Consumption against Post-Ischemic Neuronal Apoptosis: Role of L-PGDS.低剂量酒精摄入对缺血性神经元细胞凋亡的保护作用:L-PGDS 的作用。
Int J Mol Sci. 2021 Dec 23;23(1):133. doi: 10.3390/ijms23010133.
6
Chronic Low-Dose Alcohol Consumption Promotes Cerebral Angiogenesis in Mice.长期低剂量饮酒促进小鼠脑内血管生成。
Front Cardiovasc Med. 2021 Nov 17;8:681627. doi: 10.3389/fcvm.2021.681627. eCollection 2021.
7
Microglia regulation of synaptic plasticity and learning and memory.小胶质细胞对突触可塑性以及学习和记忆的调节。
Neural Regen Res. 2022 Apr;17(4):705-716. doi: 10.4103/1673-5374.322423.
8
Chronic Low-Dose Alcohol Consumption Attenuates Post-Ischemic Inflammation via PPARγ in Mice.慢性低剂量酒精摄入通过 PPARγ 减轻小鼠缺血后炎症。
Int J Mol Sci. 2021 May 12;22(10):5121. doi: 10.3390/ijms22105121.
9
L-PGDS deficiency accelerated the development of naturally occurring age-related osteoarthritis.L-PGDS 缺乏加速了自然发生的年龄相关性骨关节炎的发展。
Aging (Albany NY). 2020 Dec 23;12(24):24778-24797. doi: 10.18632/aging.202367.
10
Inhibiting the PGE Receptor EP2 Mitigates Excitotoxicity and Ischemic Injury.抑制前列腺素E受体EP2可减轻兴奋性毒性和缺血性损伤。
ACS Pharmacol Transl Sci. 2020 Jun 25;3(4):635-643. doi: 10.1021/acsptsci.0c00040. eCollection 2020 Aug 14.