• 文献检索
  • 文档翻译
  • 深度研究
  • 学术资讯
  • Suppr Zotero 插件Zotero 插件
  • 邀请有礼
  • 套餐&价格
  • 历史记录
应用&插件
Suppr Zotero 插件Zotero 插件浏览器插件Mac 客户端Windows 客户端微信小程序
定价
高级版会员购买积分包购买API积分包
服务
文献检索文档翻译深度研究API 文档MCP 服务
关于我们
关于 Suppr公司介绍联系我们用户协议隐私条款
关注我们

Suppr 超能文献

核心技术专利:CN118964589B侵权必究
粤ICP备2023148730 号-1Suppr @ 2026

文献检索

告别复杂PubMed语法,用中文像聊天一样搜索,搜遍4000万医学文献。AI智能推荐,让科研检索更轻松。

立即免费搜索

文件翻译

保留排版,准确专业,支持PDF/Word/PPT等文件格式,支持 12+语言互译。

免费翻译文档

深度研究

AI帮你快速写综述,25分钟生成高质量综述,智能提取关键信息,辅助科研写作。

立即免费体验

小鼠和人类感觉神经元的内在适应性可塑性。

Intrinsic adaptive plasticity in mouse and human sensory neurons.

作者信息

McIlvried Lisa A, Del Rosario John Smith, Pullen Melanie Y, Wangzhou Andi, Sheahan Tayler D, Shepherd Andrew J, Slivicki Richard A, Lemen John A, Price Theodore J, Copits Bryan A, Gereau Robert W

机构信息

Washington University Pain Center and Department of Anesthesiology, Washington University School of Medicine, St. Louis, MO, USA.

Department of Neuroscience and Center for Advanced Pain Studies, The University of Texas at Dallas, Dallas, TX, USA.

出版信息

J Gen Physiol. 2025 Jan 6;157(1). doi: 10.1085/jgp.202313488. Epub 2024 Dec 17.

DOI:10.1085/jgp.202313488
PMID:39688836
原文链接:https://pmc.ncbi.nlm.nih.gov/articles/PMC11651306/
Abstract

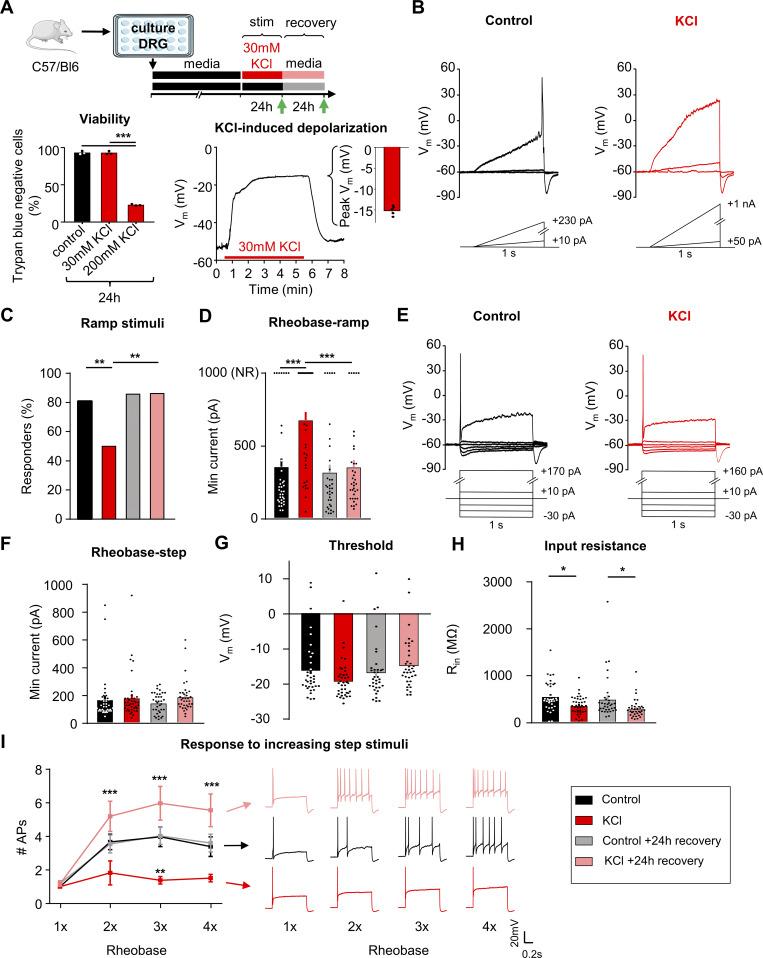
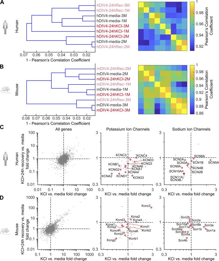
In response to changes in activity induced by environmental cues, neurons in the central nervous system undergo homeostatic plasticity to sustain overall network function during abrupt changes in synaptic strengths. Homeostatic plasticity involves changes in synaptic scaling and regulation of intrinsic excitability. Increases in spontaneous firing and excitability of sensory neurons are evident in some forms of chronic pain in animal models and human patients. However, whether mechanisms of homeostatic plasticity are engaged in sensory neurons of the peripheral nervous system (PNS) is unknown. Here, we show that sustained depolarization (induced by 24-h incubation in 30 mM KCl) induces compensatory changes that decrease the excitability of mouse and human sensory neurons without directly opposing membrane depolarization. Voltage-clamp recordings show that sustained depolarization produces no significant alteration in voltage-gated potassium currents, but a robust reduction in voltage-gated sodium currents, likely contributing to the overall decrease in neuronal excitability. The compensatory decrease in neuronal excitability and reduction in voltage-gated sodium currents reversed completely following a 24-h recovery period in a normal medium. Similar adaptive changes were not observed in response to 24 h of sustained action potential firing induced by optogenetic stimulation at 1 Hz, indicating the need for prolonged depolarization to drive engagement of this adaptive mechanism in sensory neurons. Our findings show that mouse and human sensory neurons are capable of engaging adaptive mechanisms to regulate intrinsic excitability in response to sustained depolarization in a manner similar to that described in neurons in the central nervous system.

摘要

为响应环境线索诱导的活动变化,中枢神经系统中的神经元会经历稳态可塑性,以在突触强度突然变化期间维持整体网络功能。稳态可塑性涉及突触缩放的变化和内在兴奋性的调节。在动物模型和人类患者的某些慢性疼痛形式中,感觉神经元的自发放电和兴奋性增加是明显的。然而,稳态可塑性机制是否在外周神经系统(PNS)的感觉神经元中起作用尚不清楚。在这里,我们表明持续去极化(由在30 mM KCl中孵育24小时诱导)会诱导补偿性变化,从而降低小鼠和人类感觉神经元的兴奋性,而不会直接对抗膜去极化。电压钳记录显示,持续去极化不会使电压门控钾电流产生显著改变,但会使电压门控钠电流显著降低,这可能导致神经元兴奋性的整体下降。在正常培养基中恢复24小时后,神经元兴奋性的补偿性降低和电压门控钠电流的减少完全逆转。在1 Hz光遗传学刺激诱导的24小时持续动作电位发放后,未观察到类似的适应性变化,这表明需要长时间去极化来驱动这种适应性机制在感觉神经元中的参与。我们的研究结果表明,小鼠和人类感觉神经元能够以类似于中枢神经系统中神经元所描述的方式,参与适应性机制来调节内在兴奋性,以响应持续去极化。

https://cdn.ncbi.nlm.nih.gov/pmc/blobs/6b6f/11651306/d8efc86b163d/jgp_202313488_figs5.jpg
https://cdn.ncbi.nlm.nih.gov/pmc/blobs/6b6f/11651306/60d5fe1f08ca/jgp_202313488_fig1.jpg
https://cdn.ncbi.nlm.nih.gov/pmc/blobs/6b6f/11651306/cb57b75838ea/jgp_202313488_fig2.jpg
https://cdn.ncbi.nlm.nih.gov/pmc/blobs/6b6f/11651306/0a7b30d5c98b/jgp_202313488_figs1.jpg
https://cdn.ncbi.nlm.nih.gov/pmc/blobs/6b6f/11651306/2465af1e6606/jgp_202313488_figs2.jpg
https://cdn.ncbi.nlm.nih.gov/pmc/blobs/6b6f/11651306/1adfdc4f9f64/jgp_202313488_fig3.jpg
https://cdn.ncbi.nlm.nih.gov/pmc/blobs/6b6f/11651306/675f170bda38/jgp_202313488_fig4.jpg
https://cdn.ncbi.nlm.nih.gov/pmc/blobs/6b6f/11651306/a5d81b27fabd/jgp_202313488_fig5.jpg
https://cdn.ncbi.nlm.nih.gov/pmc/blobs/6b6f/11651306/b9494c0462c5/jgp_202313488_figs3.jpg
https://cdn.ncbi.nlm.nih.gov/pmc/blobs/6b6f/11651306/6eb34fbf57b5/jgp_202313488_figs4.jpg
https://cdn.ncbi.nlm.nih.gov/pmc/blobs/6b6f/11651306/960019ff715c/jgp_202313488_fig6.jpg
https://cdn.ncbi.nlm.nih.gov/pmc/blobs/6b6f/11651306/d8efc86b163d/jgp_202313488_figs5.jpg
https://cdn.ncbi.nlm.nih.gov/pmc/blobs/6b6f/11651306/60d5fe1f08ca/jgp_202313488_fig1.jpg
https://cdn.ncbi.nlm.nih.gov/pmc/blobs/6b6f/11651306/cb57b75838ea/jgp_202313488_fig2.jpg
https://cdn.ncbi.nlm.nih.gov/pmc/blobs/6b6f/11651306/0a7b30d5c98b/jgp_202313488_figs1.jpg
https://cdn.ncbi.nlm.nih.gov/pmc/blobs/6b6f/11651306/2465af1e6606/jgp_202313488_figs2.jpg
https://cdn.ncbi.nlm.nih.gov/pmc/blobs/6b6f/11651306/1adfdc4f9f64/jgp_202313488_fig3.jpg
https://cdn.ncbi.nlm.nih.gov/pmc/blobs/6b6f/11651306/675f170bda38/jgp_202313488_fig4.jpg
https://cdn.ncbi.nlm.nih.gov/pmc/blobs/6b6f/11651306/a5d81b27fabd/jgp_202313488_fig5.jpg
https://cdn.ncbi.nlm.nih.gov/pmc/blobs/6b6f/11651306/b9494c0462c5/jgp_202313488_figs3.jpg
https://cdn.ncbi.nlm.nih.gov/pmc/blobs/6b6f/11651306/6eb34fbf57b5/jgp_202313488_figs4.jpg
https://cdn.ncbi.nlm.nih.gov/pmc/blobs/6b6f/11651306/960019ff715c/jgp_202313488_fig6.jpg
https://cdn.ncbi.nlm.nih.gov/pmc/blobs/6b6f/11651306/d8efc86b163d/jgp_202313488_figs5.jpg

相似文献

1
Intrinsic adaptive plasticity in mouse and human sensory neurons.小鼠和人类感觉神经元的内在适应性可塑性。
J Gen Physiol. 2025 Jan 6;157(1). doi: 10.1085/jgp.202313488. Epub 2024 Dec 17.
2
Intrinsic Homeostatic Plasticity in Mouse and Human Sensory Neurons.小鼠和人类感觉神经元的内在稳态可塑性
bioRxiv. 2023 Jun 14:2023.06.13.544829. doi: 10.1101/2023.06.13.544829.
3
NMDA receptors and L-type voltage-gated Ca²⁺ channels mediate the expression of bidirectional homeostatic intrinsic plasticity in cultured hippocampal neurons.N-甲基-D-天冬氨酸(NMDA)受体和L型电压门控性钙离子通道介导培养的海马神经元中双向稳态内在可塑性的表达。
Neuroscience. 2014 Sep 26;277:610-23. doi: 10.1016/j.neuroscience.2014.07.038. Epub 2014 Jul 31.
4
All for One But Not One for All: Excitatory Synaptic Scaling and Intrinsic Excitability Are Coregulated by CaMKIV, Whereas Inhibitory Synaptic Scaling Is Under Independent Control.人人为我,而非我为人人:兴奋性突触缩放和内在兴奋性由CaMKIV共同调节,而抑制性突触缩放则受独立控制。
J Neurosci. 2017 Jul 12;37(28):6778-6785. doi: 10.1523/JNEUROSCI.0618-17.2017. Epub 2017 Jun 7.
5
Sensory renal innervation: a kidney-specific firing activity due to a unique expression pattern of voltage-gated sodium channels?感觉性肾神经支配:一种由于电压门控钠离子通道的独特表达模式而产生的肾脏特异性放电活动?
Am J Physiol Renal Physiol. 2013 Mar 1;304(5):F491-7. doi: 10.1152/ajprenal.00011.2012. Epub 2013 Jan 2.
6
Block of voltage-gated potassium channels by Pacific ciguatoxin-1 contributes to increased neuronal excitability in rat sensory neurons.太平洋雪卡毒素-1对电压门控钾通道的阻断作用导致大鼠感觉神经元的神经元兴奋性增加。
Toxicol Appl Pharmacol. 2005 Apr 15;204(2):175-86. doi: 10.1016/j.taap.2004.08.020.
7
Tetrodotoxin-Sensitive Sodium Channels Mediate Action Potential Firing and Excitability in Menthol-Sensitive Vglut3-Lineage Sensory Neurons.薄荷醇敏感性 Vglut3 谱系感觉神经元中,河豚毒素敏感型钠通道介导动作电位发放和兴奋性。
J Neurosci. 2019 Sep 4;39(36):7086-7101. doi: 10.1523/JNEUROSCI.2817-18.2019. Epub 2019 Jul 12.
8
Navβ4 regulates fast resurgent sodium currents and excitability in sensory neurons.Navβ4调节感觉神经元中的快速复苏钠电流和兴奋性。
Mol Pain. 2015 Sep 25;11:60. doi: 10.1186/s12990-015-0063-9.
9
Local inflammation in rat dorsal root ganglion alters excitability and ion currents in small-diameter sensory neurons.大鼠背根神经节中的局部炎症会改变小直径感觉神经元的兴奋性和离子电流。
Anesthesiology. 2007 Aug;107(2):322-32. doi: 10.1097/01.anes.0000270761.99469.a7.
10
Muscarinic acetylcholine receptor-dependent persistent activity of layer 5 intrinsic-bursting and regular-spiking neurons in primary auditory cortex.初级听觉皮层第5层内在爆发性和规则发放神经元的毒蕈碱型乙酰胆碱受体依赖性持续性活动。
J Neurophysiol. 2019 Dec 1;122(6):2344-2353. doi: 10.1152/jn.00184.2019. Epub 2019 Oct 9.

引用本文的文献

1
Modulation of human dorsal root ganglion neuron firing by the Nav1.8 inhibitor suzetrigine.Nav1.8抑制剂舒泽曲明对人背根神经节神经元放电的调节作用
Proc Natl Acad Sci U S A. 2025 Jun 3;122(22):e2503570122. doi: 10.1073/pnas.2503570122. Epub 2025 May 27.
2
Human sensory neurons exhibit cell-type-specific, pain-associated differences in intrinsic excitability and expression of and .人类感觉神经元在内在兴奋性以及[具体基因名称1]和[具体基因名称2]的表达方面表现出细胞类型特异性的、与疼痛相关的差异。
bioRxiv. 2025 Mar 26:2025.03.25.645367. doi: 10.1101/2025.03.25.645367.

本文引用的文献

1
Bradykinin receptor expression and bradykinin-mediated sensitization of human sensory neurons.缓激肽受体表达和缓激肽介导的人感觉神经元敏化。
Pain. 2024 Jan 1;165(1):202-215. doi: 10.1097/j.pain.0000000000003013. Epub 2023 Sep 13.
2
Synchronized activity of sensory neurons initiates cortical synchrony in a model of neuropathic pain.感觉神经元的同步活动在神经病理性疼痛模型中引发皮层同步。
Nat Commun. 2023 Feb 8;14(1):689. doi: 10.1038/s41467-023-36093-z.
3
Repeated applications of high potassium elicit long-term changes in a motor circuit from the crab, .
重复施加高钾会引发螃蟹运动回路的长期变化。
iScience. 2022 Aug 11;25(9):104919. doi: 10.1016/j.isci.2022.104919. eCollection 2022 Sep 16.
4
Macrophage Migration Inhibitory Factor (MIF) Makes Complex Contributions to Pain-Related Hyperactivity of Nociceptors after Spinal Cord Injury.巨噬细胞移动抑制因子(MIF)对脊髓损伤后伤害感受器的疼痛相关活动亢进有复杂的影响。
J Neurosci. 2022 Jul 6;42(27):5463-5480. doi: 10.1523/JNEUROSCI.1133-21.2022.
5
Voltage-gated calcium currents in human dorsal root ganglion neurons.人背根神经节神经元电压门控钙电流。
Pain. 2022 Jun 1;163(6):e774-e785. doi: 10.1097/j.pain.0000000000002465. Epub 2021 Aug 27.
6
NMDA receptor-BK channel coupling regulates synaptic plasticity in the barrel cortex.NMDA 受体-BK 通道偶联调节皮层桶状结构的突触可塑性。
Proc Natl Acad Sci U S A. 2021 Aug 31;118(35). doi: 10.1073/pnas.2107026118.
7
Surgical implantation of wireless, battery-free optoelectronic epidural implants for optogenetic manipulation of spinal cord circuits in mice.手术植入无线、无电池的光电硬膜外植入物,以用于对小鼠脊髓回路进行光遗传学操作。
Nat Protoc. 2021 Jun;16(6):3072-3088. doi: 10.1038/s41596-021-00532-2. Epub 2021 May 24.
8
Rapid adaptation to elevated extracellular potassium in the pyloric circuit of the crab, .在蟹的幽门环中,细胞外钾的升高会迅速适应。
J Neurophysiol. 2020 May 1;123(5):2075-2089. doi: 10.1152/jn.00135.2020. Epub 2020 Apr 22.
9
Gi-coupled receptor activation potentiates Piezo2 currents via Gβγ.G 偶联受体的激活通过 Gβγ增强 Piezo2 电流。
EMBO Rep. 2020 May 6;21(5):e49124. doi: 10.15252/embr.201949124. Epub 2020 Mar 29.
10
Dual and Opposing Functions of the Central Amygdala in the Modulation of Pain.中央杏仁核在疼痛调节中的双重且相反的功能。
Cell Rep. 2019 Oct 8;29(2):332-346.e5. doi: 10.1016/j.celrep.2019.09.011.