Suppr超能文献

CNNM4在卵巢癌中的预后意义:一项全面的生物信息学分析

Prognostic significance of CNNM4 in ovarian cancer: a comprehensive bioinformatics analysis.

作者信息

Wang Yiya

机构信息

School of Life Sciences, Qilu Normal University, Jinan, China.

出版信息

Front Oncol. 2024 Dec 3;14:1483425. doi: 10.3389/fonc.2024.1483425. eCollection 2024.

Abstract

BACKGROUND

Ovarian cancer (OV) is a common malignancy in the female reproductive system, characterized by poor prognosis and high recurrence rates. The discovery of dependable molecular markers is crucial for improving the timeliness of detection, diagnosis, and treatment, ultimately aiming to lower fatality rates. CNNM4 (cyclin and CBS domain divalent metal cation transport mediator 4), a member of the CNNM (Cyclin M) family, binds to PRL (prolactin) to regulate magnesium homeostasis and influence tumor cell proliferation. Although CNNM4 is implicated in various cancers, its role in OV remains unclear.

METHODS

experiments assessed CNNM4 expression and its impact on the proliferation and migration of OV cells. Comparisons of TCGA and GTEx data were used to identify correlations between clinical features and outcomes. The role of CNNM4 in OV was further explored through comprehensive bioinformatics analyses.

RESULTS

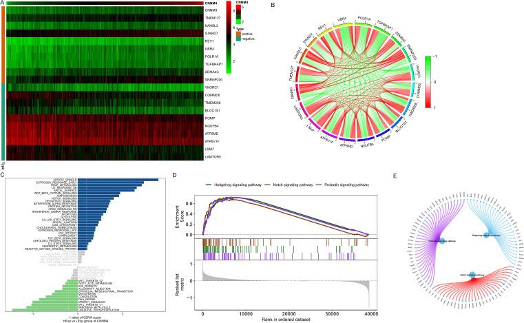
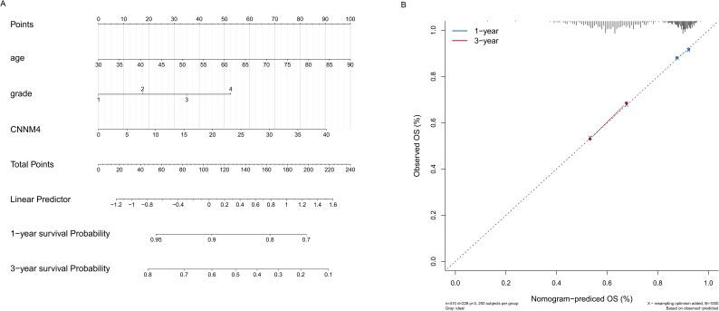
Elevated levels of CNNM4 expression were observed in OV cells and tissues, and were linked to a poor prognosis. CNNM4 could modulate the proliferation and migration of various OV cell lines, including IOSE-80, SKOV-3, and A2780. Through involvement in multiple signaling pathways, evidenced by GSVA and GSEA, CNNM4 was implicated in OV progression. CNNM4 positively regulated the infiltration level of Macrophages M2, T cells CD4 memory resting and NK cells resting, and had a negative regulation effect on NK cells activated and T cells gamma delta. Moreover, CNNM4 is related to drug sensitivity of OV. A prediction model based on CNNM4 expression and clinical symptoms was constructed to predict OV prognosis.

CONCLUSION

CNNM4 may affect the progression of OV and is associated with a poor prognosis. It has potential as a biomarker for predicting survival and as a target for therapeutic interventions in OV patients.

摘要

背景

卵巢癌(OV)是女性生殖系统中常见的恶性肿瘤,其预后较差且复发率高。发现可靠的分子标志物对于提高检测、诊断和治疗的及时性至关重要,最终目标是降低死亡率。CNNM4(细胞周期蛋白和CBS结构域二价金属阳离子转运介质4)是CNNM(细胞周期蛋白M)家族的成员,与催乳素(PRL)结合以调节镁稳态并影响肿瘤细胞增殖。尽管CNNM4与多种癌症有关,但其在卵巢癌中的作用仍不清楚。

方法

实验评估了CNNM4的表达及其对卵巢癌细胞增殖和迁移的影响。通过比较TCGA和GTEx数据来确定临床特征与预后之间的相关性。通过全面的生物信息学分析进一步探讨CNNM4在卵巢癌中的作用。

结果

在卵巢癌细胞和组织中观察到CNNM4表达水平升高,且与预后不良相关。CNNM4可以调节多种卵巢癌细胞系(包括IOSE - 80、SKOV - 3和A2780)的增殖和迁移。通过GSVA和GSEA证明,CNNM4参与多个信号通路,与卵巢癌进展有关。CNNM4正向调节M2巨噬细胞、静止的CD4记忆T细胞和静止的NK细胞的浸润水平,对活化的NK细胞和γδ T细胞具有负调节作用。此外,CNNM4与卵巢癌的药物敏感性有关。构建了基于CNNM4表达和临床症状的预测模型来预测卵巢癌的预后。

结论

CNNM4可能影响卵巢癌的进展并与预后不良相关。它有潜力作为预测生存的生物标志物以及卵巢癌患者治疗干预的靶点。

https://cdn.ncbi.nlm.nih.gov/pmc/blobs/607d/11649545/cf566e867160/fonc-14-1483425-g001.jpg

文献检索

告别复杂PubMed语法,用中文像聊天一样搜索,搜遍4000万医学文献。AI智能推荐,让科研检索更轻松。

立即免费搜索

文件翻译

保留排版,准确专业,支持PDF/Word/PPT等文件格式,支持 12+语言互译。

免费翻译文档

深度研究

AI帮你快速写综述,25分钟生成高质量综述,智能提取关键信息,辅助科研写作。

立即免费体验