Suppr超能文献

微小RNA-766-3p通过丝裂原活化蛋白激酶/细胞外信号调节激酶信号通路抑制胰腺癌细胞的增殖、干性及细胞周期。

MiR-766-3p Inhibit the Proliferation, Stemness, and Cell Cycle of Pancreatic Cancer Cells Through the MAPK/ERK Signaling Pathway.

作者信息

Quan Zhipeng, Yin Ziwei, Huang Yuelin, Huang Xuemei, Huang Hao, Mo Qingrong, Gong Jianhua, Liu Lingyun, Zhou Yi, Yu Yaqun

机构信息

Department of Hepatobiliary and Pancreatic Surgery, Affiliated Hospital of Guilin Medical University, Guilin, Guangxi, China.

Key Laboratory of Early Prevention and Treatment for Regional High Frequency Tumor (Guangxi Medical University), Ministry of Education, Nanning, Guangxi, China.

出版信息

Mol Genet Genomic Med. 2024 Dec;12(12):e70049. doi: 10.1002/mgg3.70049.

Abstract

BACKGROUND

As a commonly identified cancer in clinics, pancreatic cancer (PC) has poor prognostic outcomes. This work focused on clarifying the association between MIR-766-3P expression and PC development and progression, as well as the possible role as a biomarker in PC.

METHODS

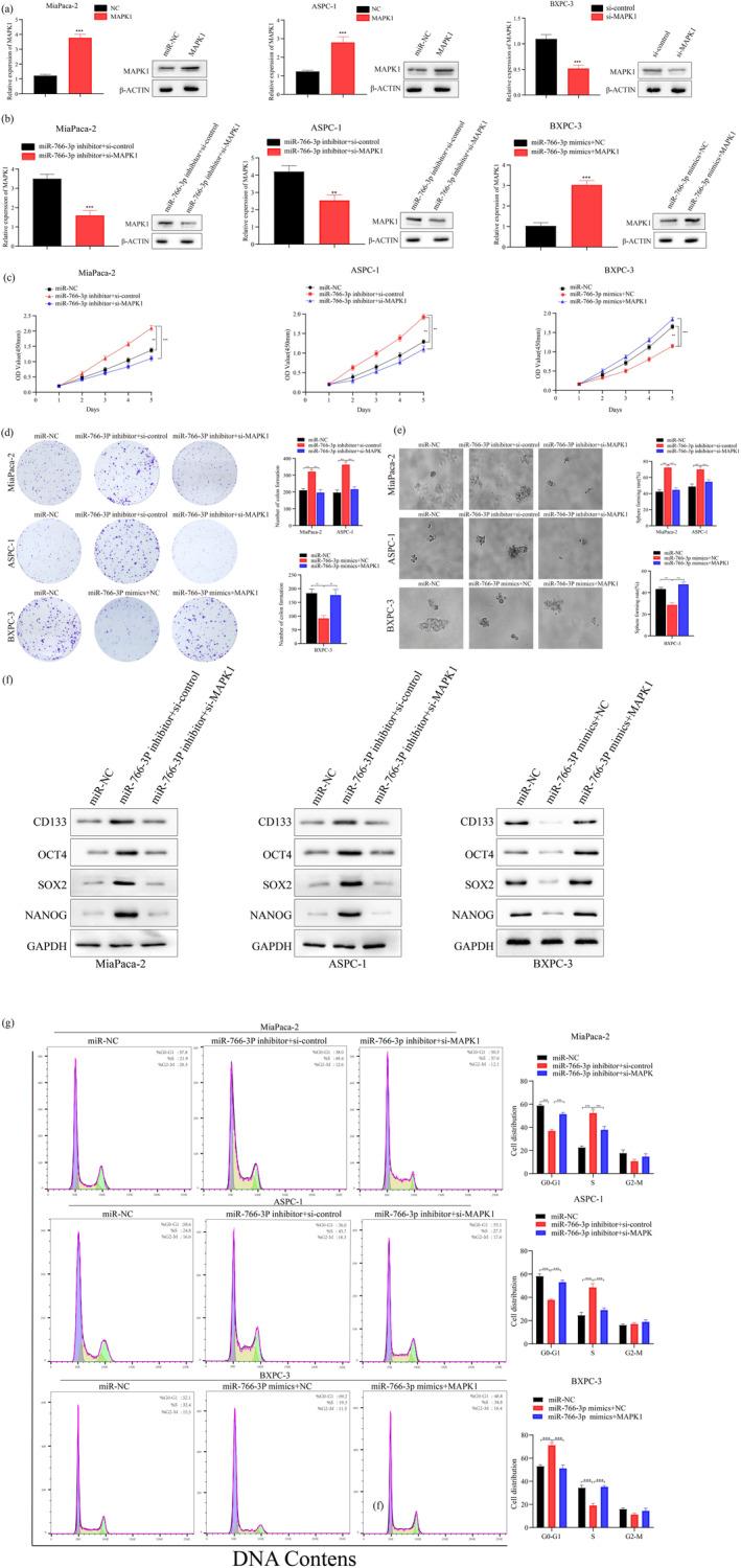
MIR-766-3P expression within the human PC cells and samples was measured through miRNA RT-PCR. The gene levels regulated by MIR-766-3P were analyzed through western blot (WB) and qRT-PCR. To analyze whether MIR-766-3P was of certain significance in in vitro and in vivo PC cell proliferation, stemness, and cell cycle progression, the gain/loss-of-function assays were performed. Bioinformatics, RNA sequencing (RNA-seq), and luciferase reporter assay were conducted for exploring regulatory role of MIR-766-3P/MAPK1/MAPK/ERK signal axis in PC.

RESULT

In comparison with the normal controls, MIR-766-3P expression markedly decreased the tissues and cells of PC. Furthermore, MIR-766-3P could remarkably inhibit the proliferation, stemness, cell cycle progression, and development of PC. The analyses using RNA-seq, and dual-luciferase examination showed that MIR-766-3P could directly target mitogen-activated protein kinase 1 (MAPK1). According to Gene Ontology (GO) as well as Kyoto Encyclopedia of Genes and Genomes (KEGG) analysis, MIR-766-3P could affect PC malignant phenotype by MAPK1 and the regulation of the MAPK/ERK-related pathway.

CONCLUSION

MIR-766-3P has a certain impact on PC malignant phenotype through combining with MAPK1 while regulating MAPK/ERK-related pathway in vitro and in vivo.

摘要

背景

胰腺癌(PC)是临床上常见的一种癌症,预后较差。本研究旨在阐明MIR-766-3P表达与PC发生发展之间的关联,以及其作为PC生物标志物的潜在作用。

方法

通过miRNA RT-PCR检测人PC细胞和样本中MIR-766-3P的表达。通过蛋白质免疫印迹法(WB)和实时定量逆转录聚合酶链反应(qRT-PCR)分析受MIR-766-3P调控的基因水平。为分析MIR-766-3P在体外和体内PC细胞增殖、干性及细胞周期进程中是否具有一定意义,进行了功能获得/缺失实验。采用生物信息学、RNA测序(RNA-seq)和荧光素酶报告基因检测,探索MIR-766-3P/MAPK1/MAPK/ERK信号轴在PC中的调控作用。

结果

与正常对照组相比,PC组织和细胞中MIR-766-3P表达明显降低。此外,MIR-766-3P可显著抑制PC的增殖、干性、细胞周期进程及发展。RNA-seq分析和双荧光素酶检测表明,MIR-766-3P可直接靶向丝裂原活化蛋白激酶1(MAPK1)。根据基因本体论(GO)以及京都基因与基因组百科全书(KEGG)分析,MIR-766-3P可通过MAPK1及对MAPK/ERK相关通路的调控影响PC恶性表型。

结论

MIR-766-3P在体外和体内通过与MAPK1结合并调节MAPK/ERK相关通路,对PC恶性表型有一定影响。

https://cdn.ncbi.nlm.nih.gov/pmc/blobs/62d3/11653159/323301c7b59a/MGG3-12-e70049-g003.jpg

文献检索

告别复杂PubMed语法,用中文像聊天一样搜索,搜遍4000万医学文献。AI智能推荐,让科研检索更轻松。

立即免费搜索

文件翻译

保留排版,准确专业,支持PDF/Word/PPT等文件格式,支持 12+语言互译。

免费翻译文档

深度研究

AI帮你快速写综述,25分钟生成高质量综述,智能提取关键信息,辅助科研写作。

立即免费体验