• 文献检索
  • 文档翻译
  • 深度研究
  • 学术资讯
  • Suppr Zotero 插件Zotero 插件
  • 邀请有礼
  • 套餐&价格
  • 历史记录
应用&插件
Suppr Zotero 插件Zotero 插件浏览器插件Mac 客户端Windows 客户端微信小程序
定价
高级版会员购买积分包购买API积分包
服务
文献检索文档翻译深度研究API 文档MCP 服务
关于我们
关于 Suppr公司介绍联系我们用户协议隐私条款
关注我们

Suppr 超能文献

核心技术专利:CN118964589B侵权必究
粤ICP备2023148730 号-1Suppr @ 2026

文献检索

告别复杂PubMed语法,用中文像聊天一样搜索,搜遍4000万医学文献。AI智能推荐,让科研检索更轻松。

立即免费搜索

文件翻译

保留排版,准确专业,支持PDF/Word/PPT等文件格式,支持 12+语言互译。

免费翻译文档

深度研究

AI帮你快速写综述,25分钟生成高质量综述,智能提取关键信息,辅助科研写作。

立即免费体验

鸟枪法宏基因组测序揭示了手工乳制品环境对伊迪亚扎巴尔(一种生羊乳受保护的原产地名称奶酪)微生物群落、质量和安全性的影响。

Shotgun metagenomic sequencing reveals the influence of artisanal dairy environments on the microbiomes, quality, and safety of Idiazabal, a raw ewe milk PDO cheese.

作者信息

Santamarina-García Gorka, Yap Min, Crispie Fiona, Amores Gustavo, Lordan Cathy, Virto Mailo, Cotter Paul D

机构信息

Lactiker Research Group, Department of Biochemistry and Molecular Biology, Faculty of Pharmacy, University of the Basque Country (UPV/EHU), Paseo de La Universidad 7, Vitoria-Gasteiz, 01006, Spain.

Bioaraba Health Research Institute-Prevention, Promotion and Health Care, Department of Biochemistry and Molecular Biology, Faculty of Pharmacy, University of the Basque Country (UPV/EHU), Paseo de La Universidad 7, Vitoria-Gasteiz, 01006, Spain.

出版信息

Microbiome. 2024 Dec 20;12(1):262. doi: 10.1186/s40168-024-01980-0.

DOI:10.1186/s40168-024-01980-0
PMID:39707557
原文链接:https://pmc.ncbi.nlm.nih.gov/articles/PMC11662609/
Abstract

BACKGROUND

Numerous studies have highlighted the impact of bacterial communities on the quality and safety of raw ewe milk-derived cheeses. Despite reported differences in the microbiota among cheese types and even producers, to the best of our knowledge, no study has comprehensively assessed all potential microbial sources and their contributions to any raw ewe milk-derived cheese, which could suppose great potential for benefits from research in this area. Here, using the Protected Designation of Origin Idiazabal cheese as an example, the impact of the environment and practices of artisanal dairies (including herd feed, teat skin, dairy surfaces, and ingredients) on the microbiomes of the associated raw milk, whey, and derived cheeses was examined through shotgun metagenomic sequencing.

RESULTS

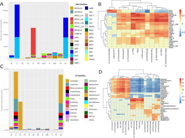
The results revealed diverse microbial ecosystems across sample types, comprising more than 1300 bacterial genera and 3400 species. SourceTracker analysis revealed commercial feed and teat skin as major contributors to the raw milk microbiota (45.6% and 33.5%, respectively), being a source of, for example, Lactococcus and Pantoea, along with rennet contributing to the composition of whey and cheese (17.4% and 41.0%, respectively), including taxa such as Streptococcus, Pseudomonas_E or Lactobacillus_H. Functional analysis linked microbial niches to cheese quality- and safety-related metabolic pathways, with brine and food contact surfaces being most relevant, related to genera like Brevibacterium, Methylobacterium, or Halomonas. With respect to the virulome (virulence-associated gene profile), in addition to whey and cheese, commercial feed and grass were the main reservoirs (related to, e.g., Brevibacillus_B or CAG-196). Similarly, grass, teat skin, or rennet were the main contributors of antimicrobial resistance genes (e.g., Bact-11 or Bacteriodes_B). In terms of cheese aroma and texture, apart from the microbiome of the cheese itself, brine, grass, and food contact surfaces were key reservoirs for hydrolase-encoding genes, originating from, for example, Lactococcus, Lactobacillus, Listeria or Chromohalobacter. Furthermore, over 300 metagenomic assembled genomes (MAGs) were generated, including 60 high-quality MAGs, yielding 28 novel putative species from several genera, e.g., Citricoccus, Corynebacterium, or Dietzia.

CONCLUSION

This study emphasizes the role of the artisanal dairy environments in determining cheese microbiota and, consequently, quality and safety. Video Abstract.

摘要

背景

众多研究强调了细菌群落对生羊乳奶酪质量和安全的影响。尽管已报道不同类型奶酪甚至不同生产商之间微生物群存在差异,但据我们所知,尚无研究全面评估所有潜在微生物来源及其对任何生羊乳奶酪的贡献,而该领域的研究可能具有巨大的潜在益处。在此,以原产地保护认证的伊迪亚扎巴尔奶酪为例,通过鸟枪法宏基因组测序研究了手工乳制品厂的环境和操作(包括牛群饲料、乳头皮肤、乳制品表面和原料)对相关生乳、乳清和衍生奶酪微生物组的影响。

结果

结果揭示了不同样本类型中多样的微生物生态系统,包含超过1300个细菌属和3400个物种。SourceTracker分析表明商业饲料和乳头皮肤是生乳微生物群的主要贡献者(分别为45.6%和33.5%),例如是乳酸乳球菌和泛菌的来源,凝乳酶则对乳清和奶酪的组成有贡献(分别为17.4%和41.0%),包括链球菌、假单胞菌_E或乳酸杆菌_H等分类群。功能分析将微生物生态位与奶酪质量和安全相关的代谢途径联系起来,盐水和食品接触表面最为相关,与短杆菌属、甲基杆菌属或嗜盐单胞菌属等属有关。关于病毒组(与毒力相关的基因谱),除了乳清和奶酪外,商业饲料和草是主要储存库(与例如短短芽孢杆菌_B或CAG - 196有关)。同样,草、乳头皮肤或凝乳酶是抗菌抗性基因的主要贡献者(例如Bact - 11或拟杆菌_B)。在奶酪香气和质地方面,除了奶酪本身的微生物组外,盐水、草和食品接触表面是水解酶编码基因的关键储存库,例如源自乳酸乳球菌、乳酸杆菌、李斯特菌或嗜盐色杆菌。此外,还产生了300多个宏基因组组装基因组(MAG),包括60个高质量MAG,从几个属中产生了28个新的假定物种,例如柠檬酸球菌属、棒状杆菌属或迪茨氏菌属。

结论

本研究强调了手工乳制品厂环境在决定奶酪微生物群以及进而决定奶酪质量和安全方面的作用。视频摘要。

https://cdn.ncbi.nlm.nih.gov/pmc/blobs/ae31/11662609/4307c9b69ece/40168_2024_1980_Fig7_HTML.jpg
https://cdn.ncbi.nlm.nih.gov/pmc/blobs/ae31/11662609/b9ec74426cca/40168_2024_1980_Fig1_HTML.jpg
https://cdn.ncbi.nlm.nih.gov/pmc/blobs/ae31/11662609/57b01460d86a/40168_2024_1980_Fig2_HTML.jpg
https://cdn.ncbi.nlm.nih.gov/pmc/blobs/ae31/11662609/c2c00154e497/40168_2024_1980_Fig3_HTML.jpg
https://cdn.ncbi.nlm.nih.gov/pmc/blobs/ae31/11662609/4e66b25c8edb/40168_2024_1980_Fig4_HTML.jpg
https://cdn.ncbi.nlm.nih.gov/pmc/blobs/ae31/11662609/f22a56de8578/40168_2024_1980_Fig5_HTML.jpg
https://cdn.ncbi.nlm.nih.gov/pmc/blobs/ae31/11662609/3bb76cd1afca/40168_2024_1980_Fig6_HTML.jpg
https://cdn.ncbi.nlm.nih.gov/pmc/blobs/ae31/11662609/4307c9b69ece/40168_2024_1980_Fig7_HTML.jpg
https://cdn.ncbi.nlm.nih.gov/pmc/blobs/ae31/11662609/b9ec74426cca/40168_2024_1980_Fig1_HTML.jpg
https://cdn.ncbi.nlm.nih.gov/pmc/blobs/ae31/11662609/57b01460d86a/40168_2024_1980_Fig2_HTML.jpg
https://cdn.ncbi.nlm.nih.gov/pmc/blobs/ae31/11662609/c2c00154e497/40168_2024_1980_Fig3_HTML.jpg
https://cdn.ncbi.nlm.nih.gov/pmc/blobs/ae31/11662609/4e66b25c8edb/40168_2024_1980_Fig4_HTML.jpg
https://cdn.ncbi.nlm.nih.gov/pmc/blobs/ae31/11662609/f22a56de8578/40168_2024_1980_Fig5_HTML.jpg
https://cdn.ncbi.nlm.nih.gov/pmc/blobs/ae31/11662609/3bb76cd1afca/40168_2024_1980_Fig6_HTML.jpg
https://cdn.ncbi.nlm.nih.gov/pmc/blobs/ae31/11662609/4307c9b69ece/40168_2024_1980_Fig7_HTML.jpg

相似文献

1
Shotgun metagenomic sequencing reveals the influence of artisanal dairy environments on the microbiomes, quality, and safety of Idiazabal, a raw ewe milk PDO cheese.鸟枪法宏基因组测序揭示了手工乳制品环境对伊迪亚扎巴尔(一种生羊乳受保护的原产地名称奶酪)微生物群落、质量和安全性的影响。
Microbiome. 2024 Dec 20;12(1):262. doi: 10.1186/s40168-024-01980-0.
2
Metagenomic analysis of the bacterial microbiome, resistome and virulome distinguishes Portuguese Serra da Estrela PDO cheeses from similar non-PDO cheeses: An exploratory approach.采用宏基因组学分析方法对葡萄牙埃斯特雷拉山 PDO 奶酪及其类似非 PDO 奶酪的细菌微生物组、抗药基因组和毒力基因组进行区分的探索性研究。
Food Res Int. 2024 Aug;189:114556. doi: 10.1016/j.foodres.2024.114556. Epub 2024 May 27.
3
The detailed analysis of the microbiome and resistome of artisanal blue-veined cheeses provides evidence on sources and patterns of succession linked with quality and safety traits.对手工蓝纹奶酪的微生物组和耐药基因组的详细分析为与质量和安全特征相关的来源及演替模式提供了证据。
Microbiome. 2024 Apr 27;12(1):78. doi: 10.1186/s40168-024-01790-4.
4
Multifactorial Microvariability of the Italian Raw Milk Cheese Microbiota and Implication for Current Regulatory Scheme.意大利生牛乳奶酪微生物组的多因素微观变异性及其对现行监管方案的影响。
mSystems. 2023 Feb 23;8(1):e0106822. doi: 10.1128/msystems.01068-22. Epub 2023 Jan 23.
5
Phenotypic and genotypic characterization of antimicrobial resistances reveals the effect of the production chain in reducing resistant lactic acid bacteria in an artisanal raw ewe milk PDO cheese.对抗菌药物耐药性的表型和基因型特征分析揭示了生产链在减少传统工艺生产的绵羊奶 PDO 奶酪中耐药乳酸菌方面的作用。
Food Res Int. 2024 Jul;187:114308. doi: 10.1016/j.foodres.2024.114308. Epub 2024 Apr 18.
6
Microbiota characterization of a Belgian protected designation of origin cheese, Herve cheese, using metagenomic analysis.使用宏基因组分析对比利时原产地保护奶酪埃尔维奶酪进行微生物群落特征分析。
J Dairy Sci. 2014 Oct;97(10):6046-56. doi: 10.3168/jds.2014-8225. Epub 2014 Jul 23.
7
Bacterial ecology of artisanal Minas cheeses assessed by culture-dependent and -independent methods.采用依赖培养和非依赖培养方法评估传统米纳斯干酪中的细菌生态学。
Food Microbiol. 2017 Aug;65:160-169. doi: 10.1016/j.fm.2017.02.005. Epub 2017 Feb 12.
8
Metagenomics-based approach for studying and selecting bioprotective strains from the bacterial community of artisanal cheeses.基于宏基因组学的方法研究和选择传统奶酪中细菌群落的生物保护菌株。
Int J Food Microbiol. 2020 Dec 16;335:108894. doi: 10.1016/j.ijfoodmicro.2020.108894. Epub 2020 Sep 29.
9
Bacterial microbiota of Kazakhstan cheese revealed by single molecule real time (SMRT) sequencing and its comparison with Belgian, Kalmykian and Italian artisanal cheeses.通过单分子实时(SMRT)测序揭示的哈萨克斯坦奶酪的细菌微生物群及其与比利时、卡尔梅克和意大利手工奶酪的比较。
BMC Microbiol. 2017 Jan 9;17(1):13. doi: 10.1186/s12866-016-0911-4.
10
Ecology of Lactobacilli Present in Italian Cheeses Produced from Raw Milk.意大利生乳奶酪中乳杆菌的生态学研究。
Appl Environ Microbiol. 2020 Jun 2;86(12). doi: 10.1128/AEM.00139-20.

本文引用的文献

1
Draft genome sequence of multidrug-resistant MAHK_SCM_BAU_30A strain isolated from a subclinical mastitis cow in Bangladesh.从孟加拉国一头亚临床型乳腺炎奶牛分离出的多重耐药MAHK_SCM_BAU_30A菌株的基因组序列草图
Microbiol Resour Announc. 2023 Nov 16;12(11):e0071323. doi: 10.1128/MRA.00713-23. Epub 2023 Oct 27.
2
Sequencing-based analysis of the microbiomes of Spanish food processing facilities reveals environment-specific variation in the dominant taxa and antibiotic resistance genes.基于测序的西班牙食品加工设施微生物组分析揭示了优势菌群和抗生素抗性基因在特定环境中的变化。
Food Res Int. 2023 Nov;173(Pt 2):113442. doi: 10.1016/j.foodres.2023.113442. Epub 2023 Sep 10.
3
Epiphytic microbiota in Swedish grass-clover herbage and the effect of silage additives on fermentation profiles and bacterial community compositions of the resulting silages.
瑞典三叶草牧草中的附生微生物菌群,以及青贮添加剂对青贮发酵特性和细菌群落组成的影响。
J Appl Microbiol. 2023 Sep 5;134(9). doi: 10.1093/jambio/lxad196.
4
The microbiota of Mozzarella di Bufala Campana PDO cheese: a study across the manufacturing process.坎帕纳水牛乳清干酪(PDO)的微生物群:一项贯穿制造过程的研究。
Front Microbiol. 2023 Aug 15;14:1196879. doi: 10.3389/fmicb.2023.1196879. eCollection 2023.
5
Amplicon-Based Microbiome Profiling: From Second- to Third-Generation Sequencing for Higher Taxonomic Resolution.基于扩增子的微生物组分析:从第二代测序到第三代测序以提高分类分辨率。
Genes (Basel). 2023 Jul 31;14(8):1567. doi: 10.3390/genes14081567.
6
Antibiofilm potential of luteolin against multidrug-resistant Staphylococcus aureus isolated from dairy goats and farm environments.叶黄素对从奶牛山羊和农场环境中分离的耐多药金黄色葡萄球菌的抗生物膜潜力。
Environ Pollut. 2023 Oct 15;335:122274. doi: 10.1016/j.envpol.2023.122274. Epub 2023 Jul 29.
7
The "Crosstalk" between Microbiota and Metabolomic Profile of Kefalograviera Cheese after the Innovative Feeding Strategy of Dairy Sheep by Omega-3 Fatty Acids.采用ω-3脂肪酸对奶羊进行创新饲养策略后,凯法洛格拉维拉奶酪微生物群与代谢组学特征之间的“串扰”
Foods. 2022 Oct 11;11(20):3164. doi: 10.3390/foods11203164.
8
High throughput qPCR analyses suggest that Enterobacterales of French sheep and cow cheese rarely carry genes conferring resistances to critically important antibiotics for human medicine.高通量 qPCR 分析表明,法国绵羊和牛奶酪中的肠杆菌科很少携带对人类医学至关重要的抗生素耐药基因。
Int J Food Microbiol. 2023 Oct 16;403:110303. doi: 10.1016/j.ijfoodmicro.2023.110303. Epub 2023 Jun 24.
9
Metagenome-assembled genomes for biomarkers of bio-functionalities in Laal dahi, an Indian ethnic fermented milk product.拉阿达希(一种印度民族发酵乳产品)生物功能性生物标志物的宏基因组组装基因组。
Int J Food Microbiol. 2023 Oct 2;402:110300. doi: 10.1016/j.ijfoodmicro.2023.110300. Epub 2023 Jun 22.
10
Genetic diversity, antibiotic resistance, and virulence characteristics of Staphylococcus aureus from raw milk over 10 years in Shanghai.10 年间上海生牛乳中金黄色葡萄球菌的遗传多样性、抗生素耐药性和毒力特征。
Int J Food Microbiol. 2023 Sep 16;401:110273. doi: 10.1016/j.ijfoodmicro.2023.110273. Epub 2023 Jun 1.