• 文献检索
  • 文档翻译
  • 深度研究
  • 学术资讯
  • Suppr Zotero 插件Zotero 插件
  • 邀请有礼
  • 套餐&价格
  • 历史记录
应用&插件
Suppr Zotero 插件Zotero 插件浏览器插件Mac 客户端Windows 客户端微信小程序
定价
高级版会员购买积分包购买API积分包
服务
文献检索文档翻译深度研究API 文档MCP 服务
关于我们
关于 Suppr公司介绍联系我们用户协议隐私条款
关注我们

Suppr 超能文献

核心技术专利:CN118964589B侵权必究
粤ICP备2023148730 号-1Suppr @ 2026

文献检索

告别复杂PubMed语法,用中文像聊天一样搜索,搜遍4000万医学文献。AI智能推荐,让科研检索更轻松。

立即免费搜索

文件翻译

保留排版,准确专业,支持PDF/Word/PPT等文件格式,支持 12+语言互译。

免费翻译文档

深度研究

AI帮你快速写综述,25分钟生成高质量综述,智能提取关键信息,辅助科研写作。

立即免费体验

肠道微生物群在弥漫性大B细胞淋巴瘤免疫化疗期间感染性并发症中的作用。

The role of the gut microbiota in infectious complications during immunochemotherapy for diffuse large B-cell lymphoma.

作者信息

Sun Man, Tang Duozhuang, Jia Jie, Wu Yuanyuan, Yu Chenghui, Qiu Rongrong, Wang Hua, Tao Si

机构信息

Department of Oncology, The Second Affiliated Hospital, Jiangxi Medical College, Nanchang University, 1 Min-De Road, Nanchang, Jiangxi, 330006, China.

Department of Hematology, The Second Affiliated Hospital, Jiangxi Medical College, Nanchang University, 1 Min-De Road, Nanchang, Jiangxi, 330006, China.

出版信息

BMC Cancer. 2024 Dec 23;24(1):1570. doi: 10.1186/s12885-024-13344-w.

DOI:10.1186/s12885-024-13344-w
PMID:39716091
原文链接:https://pmc.ncbi.nlm.nih.gov/articles/PMC11664936/
Abstract

BACKGROUND

Infections are common complications and causes of death during immunochemotherapy in diffuse large B-cell lymphoma (DLBCL). The gut microbiota plays a significant role in bacterial infection, but its relationship and predictive capacity with infectious complications in DLBCL are unknown.

METHODS

We performed 16S rRNA gene sequencing of fecal samples collected from 41 patients with newly diagnosed DLBCL at baseline, after every two cycles of standard immunochemotherapy, during infection, and after infection recovery. Analysis of the diversity and species composition of these samples was used to evaluate the relationship between gut microbiota and bacterial infection.

RESULTS

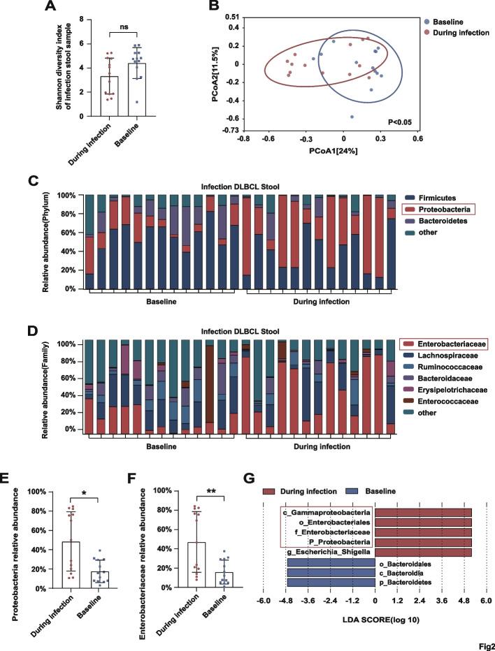
Our findings demonstrate the dynamic changes of Enterobacteriaceae in patients with DLBCL during immunochemotherapy. The abundance of Enterobacteriaceae was markedly higher at baseline in patients who subsequently developed bacterial infection during immunochemotherapy than in those who did not (P < 0.0001), and showed a further increase during infection (P < 0.01), after recovery from the infection, the Enterobacteriaceae was significantly decreased (P < 0.001). While there was no significant change in patients who did not develop bacterial infection. The univariate and multivariate analysis showed that baseline abundance of Enterobacteriaceae > 4.5% was independently associated with post-immunochemotherapy bacterial infection.

CONCLUSIONS

Our findings suggest that the gut microbiota signatures differ between patients with DLBCL who do and do not develop bacterial infection. The baseline abundance of Enterobacteriaceae is associated with the post-immunochemotherapy bacterial infection, and it has certain predictive value. Detecting the changes of gut microbiota can help predict the risk of bacterial infection after immunochemotherapy.

摘要

背景

感染是弥漫性大B细胞淋巴瘤(DLBCL)免疫化疗期间常见的并发症和死亡原因。肠道微生物群在细菌感染中起重要作用,但其与DLBCL感染并发症的关系及预测能力尚不清楚。

方法

我们对41例新诊断的DLBCL患者在基线、每两个周期标准免疫化疗后、感染期间及感染恢复后采集的粪便样本进行了16S rRNA基因测序。通过分析这些样本的多样性和物种组成来评估肠道微生物群与细菌感染之间的关系。

结果

我们的研究结果显示了DLBCL患者在免疫化疗期间肠杆菌科的动态变化。免疫化疗期间发生细菌感染的患者基线时肠杆菌科丰度显著高于未发生感染的患者(P < 0.0001),且在感染期间进一步增加(P < 0.01),感染恢复后,肠杆菌科显著减少(P < 0.001)。而未发生细菌感染的患者则无显著变化。单因素和多因素分析显示,肠杆菌科基线丰度>4.5%与免疫化疗后细菌感染独立相关。

结论

我们的研究结果表明,发生和未发生细菌感染的DLBCL患者的肠道微生物群特征不同。肠杆菌科基线丰度与免疫化疗后细菌感染相关,具有一定的预测价值。检测肠道微生物群的变化有助于预测免疫化疗后细菌感染的风险。

https://cdn.ncbi.nlm.nih.gov/pmc/blobs/006c/11664936/a051742128e3/12885_2024_13344_Fig4_HTML.jpg
https://cdn.ncbi.nlm.nih.gov/pmc/blobs/006c/11664936/64bc8c57e69d/12885_2024_13344_Fig1_HTML.jpg
https://cdn.ncbi.nlm.nih.gov/pmc/blobs/006c/11664936/8dae16be51e9/12885_2024_13344_Fig2_HTML.jpg
https://cdn.ncbi.nlm.nih.gov/pmc/blobs/006c/11664936/fd09dcb8fb5d/12885_2024_13344_Fig3_HTML.jpg
https://cdn.ncbi.nlm.nih.gov/pmc/blobs/006c/11664936/a051742128e3/12885_2024_13344_Fig4_HTML.jpg
https://cdn.ncbi.nlm.nih.gov/pmc/blobs/006c/11664936/64bc8c57e69d/12885_2024_13344_Fig1_HTML.jpg
https://cdn.ncbi.nlm.nih.gov/pmc/blobs/006c/11664936/8dae16be51e9/12885_2024_13344_Fig2_HTML.jpg
https://cdn.ncbi.nlm.nih.gov/pmc/blobs/006c/11664936/fd09dcb8fb5d/12885_2024_13344_Fig3_HTML.jpg
https://cdn.ncbi.nlm.nih.gov/pmc/blobs/006c/11664936/a051742128e3/12885_2024_13344_Fig4_HTML.jpg

相似文献

1
The role of the gut microbiota in infectious complications during immunochemotherapy for diffuse large B-cell lymphoma.肠道微生物群在弥漫性大B细胞淋巴瘤免疫化疗期间感染性并发症中的作用。
BMC Cancer. 2024 Dec 23;24(1):1570. doi: 10.1186/s12885-024-13344-w.
2
The influence of microbial dysbiosis on immunochemotherapy-related efficacy and safety in diffuse large B-cell lymphoma.微生物失调对弥漫性大 B 细胞淋巴瘤免疫化疗相关疗效和安全性的影响。
Blood. 2023 May 4;141(18):2224-2238. doi: 10.1182/blood.2022018831.
3
R-CHOP immunochemotherapy plus surgery is associated with a superior prognosis in Chinese primary intestinal diffuse large B-cell lymphoma.R-CHOP 免疫化疗联合手术与中国原发性肠道弥漫性大 B 细胞淋巴瘤的较好预后相关。
Asia Pac J Clin Oncol. 2020 Dec;16(6):385-391. doi: 10.1111/ajco.13396. Epub 2020 Aug 10.
4
The gut microbiota is altered significantly in primary diffuse large b-cell lymphoma patients and relapse refractory diffuse large b-cell lymphoma patients.原发性弥漫性大B细胞淋巴瘤患者和复发难治性弥漫性大B细胞淋巴瘤患者的肠道微生物群有显著改变。
Clin Transl Oncol. 2025 May;27(5):2347-2353. doi: 10.1007/s12094-024-03710-2. Epub 2024 Sep 25.
5
The average relative dose intensity of R-CHOP is an independent factor determining favorable overall survival in diffuse large B-cell lymphoma patients.R-CHOP 的平均相对剂量强度是决定弥漫性大 B 细胞淋巴瘤患者良好总生存的独立因素。
Cancer Med. 2019 Mar;8(3):1103-1109. doi: 10.1002/cam4.2008. Epub 2019 Feb 10.
6
Safety and efficacy of rituximab in patients with diffuse large B-cell lymphoma in Malawi: a prospective, single-arm, non-randomised phase 1/2 clinical trial.在马拉维,利妥昔单抗治疗弥漫性大 B 细胞淋巴瘤患者的安全性和疗效:一项前瞻性、单臂、非随机 1/2 期临床试验。
Lancet Glob Health. 2021 Jul;9(7):e1008-e1016. doi: 10.1016/S2214-109X(21)00181-9. Epub 2021 May 19.
7
Thioredoxin-1 as a biological predictive marker for selecting diffuse large B-cell lymphoma patients for etoposide-containing treatment.硫氧还蛋白-1 作为一种生物预测标志物,可用于选择接受含依托泊苷治疗的弥漫性大 B 细胞淋巴瘤患者。
Eur J Haematol. 2020 Aug;105(2):156-163. doi: 10.1111/ejh.13419. Epub 2020 Apr 16.
8
A randomized, open-label, Phase III study of obinutuzumab or rituximab plus CHOP in patients with previously untreated diffuse large B-Cell lymphoma: final analysis of GOYA.一项奥滨尤妥珠单抗或利妥昔单抗联合 CHOP 方案对比利妥昔单抗联合 CHOP 方案治疗初治弥漫性大 B 细胞淋巴瘤的随机、开放标签、III 期研究:GOYA 的最终分析。
J Hematol Oncol. 2020 Jun 6;13(1):71. doi: 10.1186/s13045-020-00900-7.
9
[Analysis of the dynamic changes in gut microbiota in patients with extremely severe burns by 16S ribosomal RNA high-throughput sequencing technology].[16S核糖体RNA高通量测序技术分析特重度烧伤患者肠道微生物群的动态变化]
Zhonghua Shao Shang Za Zhi. 2020 Dec 20;36(12):1159-1166. doi: 10.3760/cma.j.cn501120-20200518-00271.
10
Gut commensal microbiota and decreased risk for bacteriuria and urinary tract infection.肠道共生菌群与减少细菌尿和尿路感染的风险。
Gut Microbes. 2020 Nov 9;12(1):1805281. doi: 10.1080/19490976.2020.1805281.

引用本文的文献

1
Molecular pathology of lymphoma and its treatment strategies: from mechanistic elucidation to precision medicine.淋巴瘤的分子病理学及其治疗策略:从机制阐明到精准医学
Front Immunol. 2025 Jul 9;16:1620895. doi: 10.3389/fimmu.2025.1620895. eCollection 2025.

本文引用的文献

1
Dietary restriction rescues 5-fluorouracil-induced lethal intestinal toxicity in old mice by blocking translocation of opportunistic pathogens.饮食限制通过阻止机会性病原体易位来挽救 5-氟尿嘧啶诱导的老年小鼠的致命肠道毒性。
Gut Microbes. 2024 Jan-Dec;16(1):2355693. doi: 10.1080/19490976.2024.2355693. Epub 2024 May 23.
2
Radiation-Induced Intestinal Injury: Injury Mechanism and Potential Treatment Strategies.辐射诱导的肠道损伤:损伤机制与潜在治疗策略
Toxics. 2023 Dec 10;11(12):1011. doi: 10.3390/toxics11121011.
3
The influence of microbial dysbiosis on immunochemotherapy-related efficacy and safety in diffuse large B-cell lymphoma.
微生物失调对弥漫性大 B 细胞淋巴瘤免疫化疗相关疗效和安全性的影响。
Blood. 2023 May 4;141(18):2224-2238. doi: 10.1182/blood.2022018831.
4
Infection profiles of different chemotherapy regimens and the clinical feasibility of antimicrobial prophylaxis in patients with DLBCL.不同化疗方案的感染谱及 DLBCL 患者抗菌预防的临床可行性。
Blood Rev. 2021 Mar;46:100738. doi: 10.1016/j.blre.2020.100738. Epub 2020 Jul 20.
5
Improving survival of 3760 patients with lymphoma: Experience of an academic center over two decades.提高 3760 例淋巴瘤患者的生存率:二十多年来一家学术中心的经验。
Cancer Med. 2020 Jun;9(11):3765-3774. doi: 10.1002/cam4.3037. Epub 2020 Apr 12.
6
Prognostic significance of infectious episodes occurring during first-line therapy for diffuse large B-cell lymphoma - A nationwide cohort study.弥漫性大 B 细胞淋巴瘤一线治疗期间感染发作的预后意义 - 一项全国性队列研究。
Hematol Oncol. 2020 Aug;38(3):318-325. doi: 10.1002/hon.2734. Epub 2020 May 28.
7
Dietary restriction increases protective gut bacteria to rescue lethal methotrexate-induced intestinal toxicity.饮食限制可增加保护性肠道细菌,以挽救致死性甲氨蝶呤诱导的肠道毒性。
Gut Microbes. 2020 Nov 9;12(1):1714401. doi: 10.1080/19490976.2020.1714401. Epub 2020 Jan 26.
8
Gut Microbiome Signatures Are Predictive of Infectious Risk Following Induction Therapy for Acute Myeloid Leukemia.肠道微生物组特征可预测急性髓系白血病诱导治疗后的感染风险。
Clin Infect Dis. 2020 Jun 24;71(1):63-71. doi: 10.1093/cid/ciz777.
9
A comparative analysis of infection in patients with malignant cancer: A clinical pharmacist consultation study.恶性肿瘤患者感染的对比分析:一项临床药师咨询研究。
J Infect Public Health. 2019 Nov-Dec;12(6):789-793. doi: 10.1016/j.jiph.2019.03.021. Epub 2019 Apr 17.
10
Pathogen elimination by probiotic Bacillus via signalling interference.益生菌芽孢杆菌通过信号干扰消除病原体。
Nature. 2018 Oct;562(7728):532-537. doi: 10.1038/s41586-018-0616-y. Epub 2018 Oct 10.