• 文献检索
  • 文档翻译
  • 深度研究
  • 学术资讯
  • Suppr Zotero 插件Zotero 插件
  • 邀请有礼
  • 套餐&价格
  • 历史记录
应用&插件
Suppr Zotero 插件Zotero 插件浏览器插件Mac 客户端Windows 客户端微信小程序
定价
高级版会员购买积分包购买API积分包
服务
文献检索文档翻译深度研究API 文档MCP 服务
关于我们
关于 Suppr公司介绍联系我们用户协议隐私条款
关注我们

Suppr 超能文献

核心技术专利:CN118964589B侵权必究
粤ICP备2023148730 号-1Suppr @ 2026

文献检索

告别复杂PubMed语法,用中文像聊天一样搜索,搜遍4000万医学文献。AI智能推荐,让科研检索更轻松。

立即免费搜索

文件翻译

保留排版,准确专业,支持PDF/Word/PPT等文件格式,支持 12+语言互译。

免费翻译文档

深度研究

AI帮你快速写综述,25分钟生成高质量综述,智能提取关键信息,辅助科研写作。

立即免费体验

胱天蛋白酶-1在混合粒细胞性哮喘中导致气道嗜中性粒细胞炎症。

CTSS contributes to airway neutrophilic inflammation in mixed granulocytic asthma.

作者信息

Tang Haixiong, Li Zhongli, Yang Changyun, Fu Lin, Ji Xiaolong, Chen Zemin, Gan Sudan, Zhang Hailing, Zhang PingAn, Li Shiyue, Zhang Wenjun, Chen Xin, Yao Lihong, Li Jing

机构信息

Department of Pulmonary and Critical Care Medicine, Zhujiang Hospital, Southern Medical University, Guangzhou, Guangdong, China.

Department of Pulmonary and Critical Care Medicine, Guangzhou Institute of Respiratory Health, National Clinical Research Center for Respiratory Disease, National Center for Respiratory Medicine, State Key Laboratory of Respiratory Diseases, The First Affiliated Hospital of Guangzhou Medical University, Guangzhou, Guangdong, China.

出版信息

Respir Res. 2024 Dec 24;25(1):441. doi: 10.1186/s12931-024-03077-6.

DOI:10.1186/s12931-024-03077-6
PMID:39719614
原文链接:https://pmc.ncbi.nlm.nih.gov/articles/PMC11669210/
Abstract

BACKGROUND

Mixed granulocytic asthma (MGA) is usually associated with poor response to corticosteroid therapy and a high risk of severe asthma. Cathepsin S (CTSS) has been found to play an important role in various inflammatory diseases. This study was aimed to investigate the role of CTSS in MGA.

METHODS

Induced sputum was obtained from healthy subjects and asthma patients. Two murine models of MGA were established using either TDI (toluene diisocyanate) alone or OVA emulsified in CFA. LY3000328, a specific antagonist of CTSS, was therapeutically given to BALB/c mice after airway challenge with TDI or OVA. The effects of recombinant CTSS was tested in vivo, and Akt inhibition was used to explore a possible mechanism for CTSS-induced airway inflammation.

RESULTS

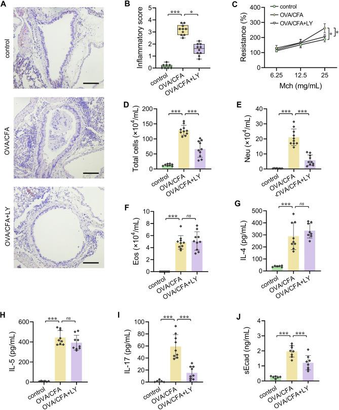
MGA patients have a significant higher sputum CTSS level than the health and subjects with other inflammatory phenotypes, which was positively correlated with sputum level of soluble E-cadherin (sE-cadherin), sputum neutrophils, FeNO, FEF25-75% and glucocorticoid dosage. Allergen exposure markedly increased CTSS level and pharmacological antagonism of CTSS with LY3000328 decreased airway hyperresponsiveness, airway neutrophil accumulation, as well as the release of IL-17 and sE-cadherin in murine models of MGA, yet had no effects on eosinophilic inflammation nor type 2 inflammatory cytokines (IL-4 and IL-5). In addition, intratracheal instillation of recombinant CTSS leads to neutrophil recruitment and overproduction of sE-cadherin in the lung tissues, which could be attenuated by inhibition of Akt signaling.

CONCLUSION

Our data suggested that CTSS contributes to airway neutrophilic inflammation in MGA through an Akt-dependent pathway.

摘要

背景

混合性粒细胞性哮喘(MGA)通常与皮质类固醇治疗反应不佳及严重哮喘的高风险相关。组织蛋白酶S(CTSS)已被发现在各种炎症性疾病中起重要作用。本研究旨在探讨CTSS在MGA中的作用。

方法

从健康受试者和哮喘患者中获取诱导痰。使用单独的甲苯二异氰酸酯(TDI)或在弗氏完全佐剂(CFA)中乳化的卵清蛋白(OVA)建立两种MGA小鼠模型。在TDI或OVA气道激发后,将CTSS的特异性拮抗剂LY3000328给予BALB/c小鼠进行治疗。在体内测试重组CTSS的作用,并使用Akt抑制来探索CTSS诱导气道炎症的可能机制。

结果

MGA患者的痰液CTSS水平显著高于健康受试者和其他炎症表型的受试者,且与可溶性E-钙黏蛋白(sE-钙黏蛋白)的痰液水平、痰液中性粒细胞、呼出一氧化氮(FeNO)、用力呼气流量25%-75%以及糖皮质激素剂量呈正相关。变应原暴露显著增加CTSS水平,LY3000328对CTSS的药理拮抗作用降低了MGA小鼠模型中的气道高反应性、气道中性粒细胞积聚以及白细胞介素-17(IL-17)和sE-钙黏蛋白的释放,但对嗜酸性粒细胞炎症和2型炎症细胞因子(IL-4和IL-5)无影响。此外,气管内滴注重组CTSS导致肺组织中性粒细胞募集和sE-钙黏蛋白过度产生,这可通过抑制Akt信号传导来减弱。

结论

我们的数据表明,CTSS通过Akt依赖途径促进MGA中的气道中性粒细胞炎症。

https://cdn.ncbi.nlm.nih.gov/pmc/blobs/a10a/11669210/aec92ce09b98/12931_2024_3077_Fig6_HTML.jpg
https://cdn.ncbi.nlm.nih.gov/pmc/blobs/a10a/11669210/028aa8dba9a8/12931_2024_3077_Fig1_HTML.jpg
https://cdn.ncbi.nlm.nih.gov/pmc/blobs/a10a/11669210/49176ffbafd7/12931_2024_3077_Fig2_HTML.jpg
https://cdn.ncbi.nlm.nih.gov/pmc/blobs/a10a/11669210/e81fb7039860/12931_2024_3077_Fig3_HTML.jpg
https://cdn.ncbi.nlm.nih.gov/pmc/blobs/a10a/11669210/244ca594d2bf/12931_2024_3077_Fig4_HTML.jpg
https://cdn.ncbi.nlm.nih.gov/pmc/blobs/a10a/11669210/d845fbf0d680/12931_2024_3077_Fig5_HTML.jpg
https://cdn.ncbi.nlm.nih.gov/pmc/blobs/a10a/11669210/aec92ce09b98/12931_2024_3077_Fig6_HTML.jpg
https://cdn.ncbi.nlm.nih.gov/pmc/blobs/a10a/11669210/028aa8dba9a8/12931_2024_3077_Fig1_HTML.jpg
https://cdn.ncbi.nlm.nih.gov/pmc/blobs/a10a/11669210/49176ffbafd7/12931_2024_3077_Fig2_HTML.jpg
https://cdn.ncbi.nlm.nih.gov/pmc/blobs/a10a/11669210/e81fb7039860/12931_2024_3077_Fig3_HTML.jpg
https://cdn.ncbi.nlm.nih.gov/pmc/blobs/a10a/11669210/244ca594d2bf/12931_2024_3077_Fig4_HTML.jpg
https://cdn.ncbi.nlm.nih.gov/pmc/blobs/a10a/11669210/d845fbf0d680/12931_2024_3077_Fig5_HTML.jpg
https://cdn.ncbi.nlm.nih.gov/pmc/blobs/a10a/11669210/aec92ce09b98/12931_2024_3077_Fig6_HTML.jpg

相似文献

1
CTSS contributes to airway neutrophilic inflammation in mixed granulocytic asthma.胱天蛋白酶-1在混合粒细胞性哮喘中导致气道嗜中性粒细胞炎症。
Respir Res. 2024 Dec 24;25(1):441. doi: 10.1186/s12931-024-03077-6.
2
Ferroptosis contributes to airway epithelial E-cadherin disruption in a mixed granulocytic asthma mouse model.铁死亡导致混合粒细胞性哮喘小鼠模型气道上皮细胞 E-钙黏蛋白破坏。
Exp Cell Res. 2024 May 1;438(1):114029. doi: 10.1016/j.yexcr.2024.114029. Epub 2024 Apr 10.
3
Inhibition of Bruton's tyrosine kinase and IL-2 inducible T-cell kinase suppresses both neutrophilic and eosinophilic airway inflammation in a cockroach allergen extract-induced mixed granulocytic mouse model of asthma using preventative and therapeutic strategy.抑制布鲁顿酪氨酸激酶和白细胞介素 2 诱导的 T 细胞激酶可通过预防和治疗策略抑制蟑螂过敏原提取物诱导的混合粒细胞性哮喘小鼠模型中的中性粒细胞和嗜酸性粒细胞气道炎症。
Pharmacol Res. 2019 Oct;148:104441. doi: 10.1016/j.phrs.2019.104441. Epub 2019 Sep 7.
4
GLUT1 mediates the release of HMGB1 from airway epithelial cells in mixed granulocytic asthma.GLUT1 介导混合粒细胞性哮喘气道上皮细胞 HMGB1 的释放。
Biochim Biophys Acta Mol Basis Dis. 2024 Mar;1870(3):167040. doi: 10.1016/j.bbadis.2024.167040. Epub 2024 Jan 27.
5
Soluble E-Cadherin Contributes to Airway Inflammation in Severe Asthma.可溶性E-钙黏蛋白在重症哮喘气道炎症中起作用。
Am J Respir Cell Mol Biol. 2024 Jul 30. doi: 10.1165/rcmb.2024-0133OC.
6
Anti-IL-5 treatment, but not neutrophil interference, attenuates inflammation in a mixed granulocytic asthma mouse model, elicited by air pollution.抗白细胞介素-5治疗而非中性粒细胞干预,可减轻由空气污染引发的混合粒细胞性哮喘小鼠模型中的炎症。
Respir Res. 2025 Jan 28;26(1):43. doi: 10.1186/s12931-024-03082-9.
7
Inhibition of BET bromodomains restores corticosteroid responsiveness in a mixed granulocytic mouse model of asthma.抑制 BET 溴结构域可恢复哮喘混合粒细胞小鼠模型对皮质类固醇的反应性。
Biochem Pharmacol. 2018 Aug;154:222-233. doi: 10.1016/j.bcp.2018.05.011. Epub 2018 May 17.
8
Sulforaphane treatment reverses corticosteroid resistance in a mixed granulocytic mouse model of asthma by upregulation of antioxidants and attenuation of Th17 immune responses in the airways.萝卜硫素治疗通过上调气道抗氧化剂和减轻 Th17 免疫应答逆转了混合粒细胞性哮喘小鼠模型中的皮质类固醇耐药性。
Eur J Pharmacol. 2019 Jul 15;855:276-284. doi: 10.1016/j.ejphar.2019.05.026. Epub 2019 May 14.
9
TMT-based quantitative proteomics revealed protective efficacy of Icariside II against airway inflammation and remodeling via inhibiting LAMP2, CTSD and CTSS expression in OVA-induced chronic asthma mice.基于 TMT 的定量蛋白质组学揭示了淫羊藿次苷 II 通过抑制 OVA 诱导的慢性哮喘小鼠中 LAMP2、CTSD 和 CTSS 的表达,发挥其对气道炎症和重塑的保护作用。
Phytomedicine. 2023 Sep;118:154941. doi: 10.1016/j.phymed.2023.154941. Epub 2023 Jun 25.
10
Prevention of IL-6 signaling ameliorates toluene diisocyanate-induced steroid-resistant asthma.预防白细胞介素-6 信号转导可改善甲苯二异氰酸酯诱导的类固醇耐药性哮喘。
Allergol Int. 2022 Jan;71(1):73-82. doi: 10.1016/j.alit.2021.07.004. Epub 2021 Jul 28.

本文引用的文献

1
Soluble E-Cadherin Contributes to Airway Inflammation in Severe Asthma.可溶性E-钙黏蛋白在重症哮喘气道炎症中起作用。
Am J Respir Cell Mol Biol. 2024 Jul 30. doi: 10.1165/rcmb.2024-0133OC.
2
GLUT1 mediates the release of HMGB1 from airway epithelial cells in mixed granulocytic asthma.GLUT1 介导混合粒细胞性哮喘气道上皮细胞 HMGB1 的释放。
Biochim Biophys Acta Mol Basis Dis. 2024 Mar;1870(3):167040. doi: 10.1016/j.bbadis.2024.167040. Epub 2024 Jan 27.
3
Alteration of Gut Immunity and Microbiome in Mixed Granulocytic Asthma.
混合性粒细胞性哮喘中肠道免疫和微生物群的改变
Biomedicines. 2022 Nov 16;10(11):2946. doi: 10.3390/biomedicines10112946.
4
Single-cell RNA sequencing of peripheral blood reveals that monocytes with high cathepsin S expression aggravate cerebral ischemia-reperfusion injury.外周血单细胞RNA测序显示,组织蛋白酶S高表达的单核细胞会加重脑缺血再灌注损伤。
Brain Behav Immun. 2023 Jan;107:330-344. doi: 10.1016/j.bbi.2022.11.001. Epub 2022 Nov 9.
5
Cathepsin S (CTSS) activity in health and disease - A treasure trove of untapped clinical potential.健康与疾病中的组织蛋白酶S(CTSS)活性——未开发临床潜力的宝库。
Mol Aspects Med. 2022 Dec;88:101106. doi: 10.1016/j.mam.2022.101106. Epub 2022 Jul 19.
6
Immune effects of PI3K/Akt/HIF-1α-regulated glycolysis in polymorphonuclear neutrophils during sepsis.PI3K/Akt/HIF-1α 调控糖酵解在脓毒症中性粒细胞中的免疫作用。
Crit Care. 2022 Jan 28;26(1):29. doi: 10.1186/s13054-022-03893-6.
7
Mixed Sputum Granulocyte Longitudinal Impact on Lung Function in the Severe Asthma Research Program.重度哮喘研究计划中混合痰液粒细胞对肺功能的纵向影响。
Am J Respir Crit Care Med. 2021 Apr 1;203(7):882-892. doi: 10.1164/rccm.202009-3713OC.
8
Understanding the immunology of asthma: Pathophysiology, biomarkers, and treatments for asthma endotypes.理解哮喘的免疫学:哮喘表型的病理生理学、生物标志物和治疗方法。
Paediatr Respir Rev. 2020 Nov;36:118-127. doi: 10.1016/j.prrv.2019.08.002. Epub 2019 Oct 9.
9
Severe asthma phenotypes and endotypes.严重哮喘表型和内型。
Semin Immunol. 2019 Dec;46:101301. doi: 10.1016/j.smim.2019.101301. Epub 2019 Aug 27.
10
Asthma Phenotypes as a Guide for Current and Future Biologic Therapies.哮喘表型作为当前和未来生物疗法的指导。
Clin Rev Allergy Immunol. 2020 Oct;59(2):160-174. doi: 10.1007/s12016-019-08760-x.