Suppr超能文献

急性缺血性脑卒中患者大血管闭塞诱导的外周免疫反应特征

Characteristics of peripheral immune response induced by large-vessel occlusion in patients with acute ischemic stroke.

作者信息

Ma Ling, Sun Bin, Fan Chenliu, Xiao Juan, Geng Maomao, Liu Jie, Jiang Runze, Jiang Yang, Liu Dianwei

机构信息

Department of Clinical Laboratory, The Second Hospital of Shandong University, Jinan, Shandong, China.

Department of Stroke Center, Central Hospital Affiliated to Shandong First Medical University, Jinan, Shandong, China.

出版信息

Front Neurol. 2024 Dec 10;15:1512720. doi: 10.3389/fneur.2024.1512720. eCollection 2024.

Abstract

INTRODUCTION

Despite improvements in the treatment of acute ischemic stroke (AIS), some patients still suffer from functional impairments, indicating the poor understanding of pathophysiologic process of AIS. Inflammation plays an important role in the pathophysiology of AIS. The purpose of the study was to investigate the peripheral inflammation in different subtypes of AIS.

METHODS

Here, retrospective data from AIS with large vessel occlusion (LVO) and small vessel occlusion (SVO), and healthy controls, were initially analyzed. Then, flow cytometry was performed to evaluate the levels of peripheral naïve and memory T-cells. Finally, we characterized the T cell receptors (TCR) repertoire using high-throughput sequencing.

RESULTS

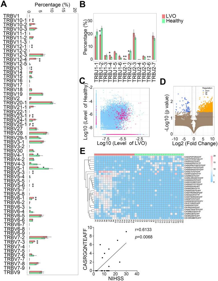
Elevated levels of leukocytes, neutrophils, and neutrophil-to-lymphocyte ratio (NLR), and decreased levels of lymphocytes were found in LVO group than that in SVO group, which were correlated with the severity of LVO. In addition, higher percentages of both effector memory (Tem) and central memory (Tcm) T cells, and lower percentage of naïve T cells in CD4 and CD8 T cells, were found in LVO group than that in SVO and healthy groups. Moreover, impaired TCR diversity, and different abundances of V-J gene combinations and amino acid sequences, were found in LVO as compared with healthy group, which would be potential biomarkers for LVO diagnosis.

DISCUSSION

In conclusion, AIS with LVO can rapidly induce peripheral immune response, which provides new insight into the understanding of pathophysiology of AIS.

摘要

引言

尽管急性缺血性卒中(AIS)的治疗有所改善,但仍有一些患者存在功能障碍,这表明对AIS病理生理过程的了解不足。炎症在AIS的病理生理过程中起重要作用。本研究的目的是调查不同亚型AIS的外周炎症情况。

方法

在此,我们首先分析了来自伴有大血管闭塞(LVO)和小血管闭塞(SVO)的AIS患者以及健康对照者的回顾性数据。然后,进行流式细胞术以评估外周幼稚和记忆T细胞的水平。最后,我们使用高通量测序对T细胞受体(TCR)库进行了表征。

结果

与SVO组相比,LVO组白细胞、中性粒细胞水平及中性粒细胞与淋巴细胞比值(NLR)升高,淋巴细胞水平降低,且这些变化与LVO的严重程度相关。此外,与SVO组和健康组相比,LVO组CD4和CD8 T细胞中效应记忆(Tem)和中枢记忆(Tcm)T细胞的百分比更高,幼稚T细胞的百分比更低。而且,与健康组相比,LVO组的TCR多样性受损,V-J基因组合和氨基酸序列的丰度不同,这些可能是LVO诊断的潜在生物标志物。

讨论

总之,伴有LVO的AIS可迅速诱导外周免疫反应,这为理解AIS的病理生理学提供了新的见解。

https://cdn.ncbi.nlm.nih.gov/pmc/blobs/4a66/11666556/9b70a6877af0/fneur-15-1512720-g001.jpg

文献检索

告别复杂PubMed语法,用中文像聊天一样搜索,搜遍4000万医学文献。AI智能推荐,让科研检索更轻松。

立即免费搜索

文件翻译

保留排版,准确专业,支持PDF/Word/PPT等文件格式,支持 12+语言互译。

免费翻译文档

深度研究

AI帮你快速写综述,25分钟生成高质量综述,智能提取关键信息,辅助科研写作。

立即免费体验