• 文献检索
  • 文档翻译
  • 深度研究
  • 学术资讯
  • Suppr Zotero 插件Zotero 插件
  • 邀请有礼
  • 套餐&价格
  • 历史记录
应用&插件
Suppr Zotero 插件Zotero 插件浏览器插件Mac 客户端Windows 客户端微信小程序
定价
高级版会员购买积分包购买API积分包
服务
文献检索文档翻译深度研究API 文档MCP 服务
关于我们
关于 Suppr公司介绍联系我们用户协议隐私条款
关注我们

Suppr 超能文献

核心技术专利:CN118964589B侵权必究
粤ICP备2023148730 号-1Suppr @ 2026

文献检索

告别复杂PubMed语法,用中文像聊天一样搜索,搜遍4000万医学文献。AI智能推荐,让科研检索更轻松。

立即免费搜索

文件翻译

保留排版,准确专业,支持PDF/Word/PPT等文件格式,支持 12+语言互译。

免费翻译文档

深度研究

AI帮你快速写综述,25分钟生成高质量综述,智能提取关键信息,辅助科研写作。

立即免费体验

右美托咪定通过激活视交叉上核神经元加速光诱导同步化并影响睡眠结构。

Dexmedetomidine accelerates photoentrainment and affects sleep structure through the activation of SCN neurons.

作者信息

Zhang Ying, Wang Wei, Li Jiaxin, Zhao Dongmei, Shu Yue, Jia Xinlu, Wang Yibo, Cheng Xinqi, Wang Liecheng, Cheng Juan

机构信息

Department of Physiology, School of Basic Medical Sciences, Anhui Medical University, Hefei, 230032, Anhui, China.

Department of Infectious Disease, First Affiliated Hospital of Anhui Medical University, Hefei, 230032, China.

出版信息

Commun Biol. 2024 Dec 28;7(1):1707. doi: 10.1038/s42003-024-07430-9.

DOI:10.1038/s42003-024-07430-9
PMID:39730868
原文链接:https://pmc.ncbi.nlm.nih.gov/articles/PMC11680882/
Abstract

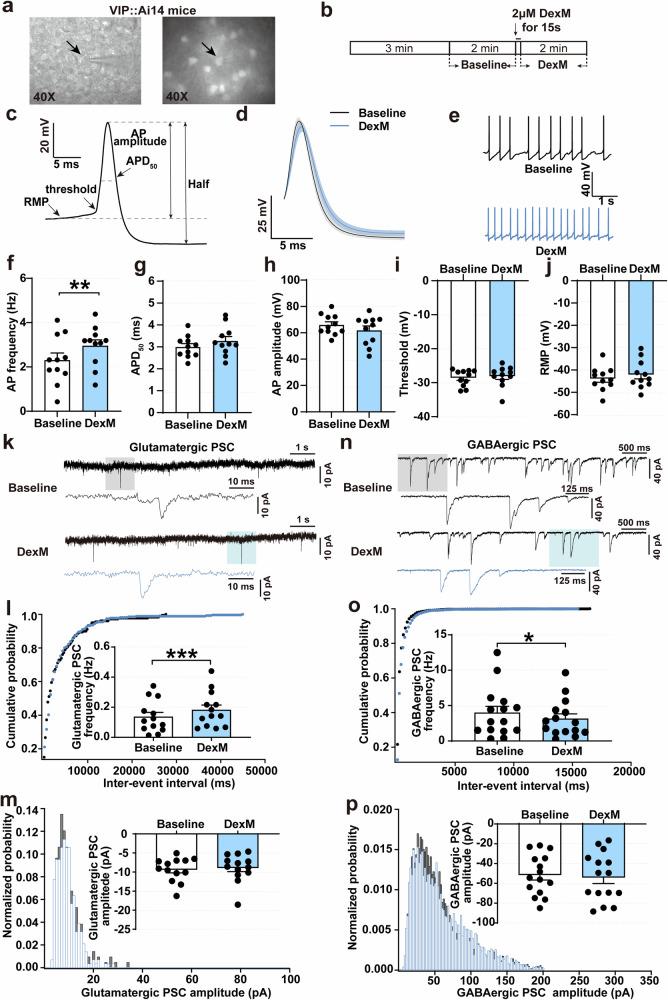
Dexmedetomidine (DexM), a highly selective α-adrenoceptor agonist, significantly reduces postoperative adverse effects, including sleep and circadian rhythm disruptions. Vasoactive intestinal peptide neurons in the suprachiasmatic nucleus (SCN) regulate the synchronization of circadian rhythms with the external environment in mammals. We investigate the effects of DexM on sleep and circadian rhythms, as well as the underlying mechanisms. Using electrophysiological and chemogenetic methods, along with locomotor activity and electroencephalogram/electromyogram recordings, we found that DexM accelerates the rate of re-entrainment following an 8-hour phase advance in the 12-hour light:12-hour dark cycle, increases the amount of non-rapid eye movement sleep, and decreases the mean duration of rapid eye movement sleep. Chemogenetic inhibition of SCN neurons hinders the acceleration of re-entrainment and the changes in the sleep-wakefulness cycle induced by DexM. Electrophysiological results show that DexM increases the firing rate and the frequency of spontaneous glutamatergic postsynaptic currents while decreasing the frequency of spontaneous GABAergic PSCs in SCN neurons through the α-adrenergic receptor. Additionally, DexM reduces the frequency of miniature GABAergic PSCs in SCN neurons. In conclusion, these findings suggest that DexM promotes sleep and maintains the coordination of circadian rhythms with the external environment by activating SCN neurons through the α-adrenoceptor.

摘要

右美托咪定(DexM)是一种高度选择性的α-肾上腺素能受体激动剂,可显著降低术后不良反应,包括睡眠和昼夜节律紊乱。视交叉上核(SCN)中的血管活性肠肽神经元调节哺乳动物昼夜节律与外部环境的同步。我们研究了DexM对睡眠和昼夜节律的影响及其潜在机制。通过电生理和化学遗传学方法,以及运动活动和脑电图/肌电图记录,我们发现DexM在12小时光照:12小时黑暗周期中提前8小时相位后加速了重新同步的速度,增加了非快速眼动睡眠量,并缩短了快速眼动睡眠的平均持续时间。对SCN神经元的化学遗传学抑制阻碍了DexM诱导的重新同步加速和睡眠-觉醒周期的变化。电生理结果表明,DexM通过α-肾上腺素能受体增加了SCN神经元的放电率和自发性谷氨酸能突触后电流的频率,同时降低了自发性γ-氨基丁酸能突触后电流的频率。此外,DexM降低了SCN神经元中微小γ-氨基丁酸能突触后电流的频率。总之,这些发现表明,DexM通过α-肾上腺素能受体激活SCN神经元来促进睡眠并维持昼夜节律与外部环境的协调。

https://cdn.ncbi.nlm.nih.gov/pmc/blobs/fbd8/11680882/7f56692c234c/42003_2024_7430_Fig7_HTML.jpg
https://cdn.ncbi.nlm.nih.gov/pmc/blobs/fbd8/11680882/1c2db1bad885/42003_2024_7430_Fig1_HTML.jpg
https://cdn.ncbi.nlm.nih.gov/pmc/blobs/fbd8/11680882/4170af794571/42003_2024_7430_Fig2_HTML.jpg
https://cdn.ncbi.nlm.nih.gov/pmc/blobs/fbd8/11680882/cb0abd305d07/42003_2024_7430_Fig3_HTML.jpg
https://cdn.ncbi.nlm.nih.gov/pmc/blobs/fbd8/11680882/e4632b019932/42003_2024_7430_Fig4_HTML.jpg
https://cdn.ncbi.nlm.nih.gov/pmc/blobs/fbd8/11680882/13705d21e9f1/42003_2024_7430_Fig5_HTML.jpg
https://cdn.ncbi.nlm.nih.gov/pmc/blobs/fbd8/11680882/9063d5ae6ac2/42003_2024_7430_Fig6_HTML.jpg
https://cdn.ncbi.nlm.nih.gov/pmc/blobs/fbd8/11680882/7f56692c234c/42003_2024_7430_Fig7_HTML.jpg
https://cdn.ncbi.nlm.nih.gov/pmc/blobs/fbd8/11680882/1c2db1bad885/42003_2024_7430_Fig1_HTML.jpg
https://cdn.ncbi.nlm.nih.gov/pmc/blobs/fbd8/11680882/4170af794571/42003_2024_7430_Fig2_HTML.jpg
https://cdn.ncbi.nlm.nih.gov/pmc/blobs/fbd8/11680882/cb0abd305d07/42003_2024_7430_Fig3_HTML.jpg
https://cdn.ncbi.nlm.nih.gov/pmc/blobs/fbd8/11680882/e4632b019932/42003_2024_7430_Fig4_HTML.jpg
https://cdn.ncbi.nlm.nih.gov/pmc/blobs/fbd8/11680882/13705d21e9f1/42003_2024_7430_Fig5_HTML.jpg
https://cdn.ncbi.nlm.nih.gov/pmc/blobs/fbd8/11680882/9063d5ae6ac2/42003_2024_7430_Fig6_HTML.jpg
https://cdn.ncbi.nlm.nih.gov/pmc/blobs/fbd8/11680882/7f56692c234c/42003_2024_7430_Fig7_HTML.jpg

相似文献

1
Dexmedetomidine accelerates photoentrainment and affects sleep structure through the activation of SCN neurons.右美托咪定通过激活视交叉上核神经元加速光诱导同步化并影响睡眠结构。
Commun Biol. 2024 Dec 28;7(1):1707. doi: 10.1038/s42003-024-07430-9.
2
SCN VIP Neurons Are Essential for Normal Light-Mediated Resetting of the Circadian System.SCN VIP 神经元对于正常的光介导的生物钟系统重置是必不可少的。
J Neurosci. 2018 Sep 12;38(37):7986-7995. doi: 10.1523/JNEUROSCI.1322-18.2018. Epub 2018 Aug 6.
3
Single unit activity of the suprachiasmatic nucleus and surrounding neurons during the wake-sleep cycle in mice.在小鼠的觉醒-睡眠周期中,视交叉上核及其周围神经元的单细胞活动。
Neuroscience. 2014 Feb 28;260:249-64. doi: 10.1016/j.neuroscience.2013.12.020. Epub 2013 Dec 16.
4
Dexmedetomidine Promotes NREM Sleep by Depressing Oxytocin Neurons in the Paraventricular Nucleus in Mice.右美托咪定通过抑制小鼠室旁核内的催产素神经元促进非快速动眼睡眠。
Neurochem Res. 2024 Oct;49(10):2926-2939. doi: 10.1007/s11064-024-04221-w. Epub 2024 Jul 30.
5
Vasoactive intestinal polypeptide (VIP) phase-shifts the rat suprachiasmatic nucleus clock in vitro.血管活性肠肽(VIP)在体外可使大鼠视交叉上核生物钟发生相位改变。
Eur J Neurosci. 2001 Feb;13(4):839-43. doi: 10.1046/j.0953-816x.2000.01437.x.
6
Effects of neonatal alcohol exposure on vasoactive intestinal polypeptide neurons in the rat suprachiasmatic nucleus.新生期酒精暴露对大鼠视交叉上核中血管活性肠肽神经元的影响。
Alcohol. 2009 Aug;43(5):387-96. doi: 10.1016/j.alcohol.2009.06.002.
7
Vasoactive intestinal polypeptide (VIP)-expressing neurons in the suprachiasmatic nucleus provide sparse GABAergic outputs to local neurons with circadian regulation occurring distal to the opening of postsynaptic GABAA ionotropic receptors.视交叉上核中表达血管活性肠肽(VIP)的神经元向局部神经元提供稀疏的γ-氨基丁酸能输出,昼夜节律调节发生在突触后离子型γ-氨基丁酸A受体开放的远端。
J Neurosci. 2015 Feb 4;35(5):1905-20. doi: 10.1523/JNEUROSCI.2661-14.2015.
8
Effects of VPAC2 receptor activation on membrane excitability and GABAergic transmission in subparaventricular zone neurons targeted by suprachiasmatic nucleus.室旁核靶向视交叉上核的神经元中,VPAC2受体激活对膜兴奋性和GABA能传递的影响
J Neurophysiol. 2009 Sep;102(3):1834-42. doi: 10.1152/jn.91261.2008. Epub 2009 Jul 1.
9
Effects of NALCN-Encoded Na Leak Currents on the Repetitive Firing Properties of SCN Neurons Depend on K-Driven Rhythmic Changes in Input Resistance.NALCN 编码的钠泄漏电流对 SCN 神经元重复放电特性的影响取决于输入电阻的 K 驱动节律性变化。
J Neurosci. 2023 Jul 12;43(28):5132-5141. doi: 10.1523/JNEUROSCI.0182-23.2023. Epub 2023 Jun 20.
10
An LHX1-Regulated Transcriptional Network Controls Sleep/Wake Coupling and Thermal Resistance of the Central Circadian Clockworks.LHX1 调控的转录网络控制睡眠/觉醒耦联和中枢生物钟的热抗性。
Curr Biol. 2017 Jan 9;27(1):128-136. doi: 10.1016/j.cub.2016.11.008. Epub 2016 Dec 22.

本文引用的文献

1
Phenotyping of light-activated neurons in the mouse SCN based on the expression of FOS and EGR1.基于FOS和EGR1表达对小鼠视交叉上核中光激活神经元进行表型分析。
Front Physiol. 2024 Jan 22;14:1321007. doi: 10.3389/fphys.2023.1321007. eCollection 2023.
2
The α Adrenoceptor Agonist and Sedative/Anaesthetic Dexmedetomidine Excites Diverse Neuronal Types in the Ventrolateral Preoptic Area of Male Mice.α肾上腺素受体激动剂和镇静/麻醉药右美托咪定兴奋雄性小鼠腹外侧视前区的不同神经元类型。
ASN Neuro. 2023 Jan-Dec;15:17590914231191016. doi: 10.1177/17590914231191016.
3
Activation of the PACAP/PAC1 Signaling Pathway Accelerates the Repair of Impaired Spatial Memory Caused by an Ultradian Light Cycle.
激活 PACAP/PAC1 信号通路加速超昼夜节律光周期引起的受损空间记忆的修复。
ASN Neuro. 2023 Jan-Dec;15:17590914231169140. doi: 10.1177/17590914231169140.
4
Light modulates glucose metabolism by a retina-hypothalamus-brown adipose tissue axis.光通过视网膜-下丘脑-棕色脂肪组织轴调节葡萄糖代谢。
Cell. 2023 Jan 19;186(2):398-412.e17. doi: 10.1016/j.cell.2022.12.024.
5
Postoperative Delirium after Dexmedetomidine versus Propofol Sedation in Healthy Older Adults Undergoing Orthopedic Lower Limb Surgery with Spinal Anesthesia: A Randomized Controlled Trial.右美托咪定与丙泊酚镇静用于接受脊髓麻醉的老年健康成年人下肢骨科手术后谵妄的随机对照试验
Anesthesiology. 2023 Feb 1;138(2):164-171. doi: 10.1097/ALN.0000000000004438.
6
Molecular basis for selective activation of DREADD-based chemogenetics.基于 DREADD 的化学遗传学选择性激活的分子基础。
Nature. 2022 Dec;612(7939):354-362. doi: 10.1038/s41586-022-05489-0. Epub 2022 Nov 30.
7
Dex modulates the balance of water-electrolyte metabolism by depressing the expression of AVP in PVN.右美托咪定通过抑制室旁核中抗利尿激素的表达来调节水电解质代谢平衡。
Front Pharmacol. 2022 Aug 23;13:919032. doi: 10.3389/fphar.2022.919032. eCollection 2022.
8
Effects of general anesthesia on behavioral circadian rhythms and clock-gene expression in the suprachiasmatic nucleus in rats.全麻对大鼠视交叉上核行为节律及生物钟基因表达的影响。
Histochem Cell Biol. 2022 Aug;158(2):149-158. doi: 10.1007/s00418-022-02113-0. Epub 2022 May 25.
9
Sequential use of midazolam and dexmedetomidine for long-term sedation may reduce weaning time in selected critically ill, mechanically ventilated patients: a randomized controlled study.序贯使用咪达唑仑和右美托咪定进行长期镇静可能会减少选定的危重症、机械通气患者的撤机时间:一项随机对照研究。
Crit Care. 2022 May 3;26(1):122. doi: 10.1186/s13054-022-03967-5.
10
Timing is everything: Circadian rhythms and their role in the control of sleep.时机至关重要:昼夜节律及其在睡眠控制中的作用。
Front Neuroendocrinol. 2022 Jul;66:100978. doi: 10.1016/j.yfrne.2022.100978. Epub 2022 Jan 14.