Suppr超能文献

肝缺血再灌注损伤中可变剪接差异的全基因组分析。

Genome-wide analysis of alternative splicing differences in hepatic ischemia reperfusion injury.

作者信息

Hua Yongliang, Li Xinglong, Yin Bing, Lu Shounan, Qian Baolin, Zhou Yongzhi, Li Zhongyu, Meng Zhanzhi, Ma Yong

机构信息

Department of Minimally Invasive Hepatic Surgery, Key Laboratory of Hepatosplenic Surgery, the First Affiliated Hospital of Harbin Medical University, Ministry of Education, Harbin, Heilongjiang, China.

Department of Pediatric Surgery, Key Laboratory of Hepatosplenic Surgery, the Sixth Affiliated Hospital of Harbin Medical University, Ministry of Education, Harbin, Heilongjiang, China.

出版信息

Sci Rep. 2024 Dec 28;14(1):31349. doi: 10.1038/s41598-024-82846-1.

Abstract

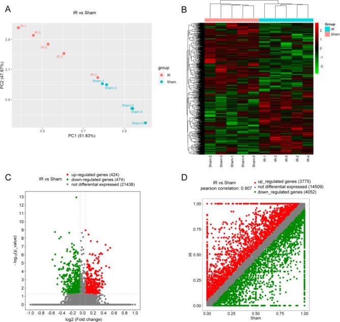
Alternative splicing (AS) contributes to transcript and protein diversity, affecting their structure and function. However, the specific transcriptional regulatory mechanisms underlying AS in the context of hepatic ischemia reperfusion (IR) injury in mice have not been extensively characterized. In this study, we investigated differentially alternatively spliced (DAS) genes and differentially expressed transcripts (DETs) in a mouse model of hepatic IR injury using the high throughput RNA sequencing (RNA-seq) analysis and replicate multivariate analysis of transcript splicing (rMATS) analysis. We further conducted Gene ontology (GO) term enrichment, the Kyoto Encyclopedia of Genes and Genomes (KEGG) database and the protein-protein interaction (PPI) network. A total of 898 DAS genes (p ≤ 0.05) were screened out in the hepatic IR group compared to the sham group, while functional enrichment analysis revealed that DETs and DAS genes were significantly associated with the ATP-dependent chromain, splicesome and metabolic pathways. The expression level of the DAS genes: Gabpb2, Smg1, Tnrc6c, Mettl17, Smpd4, Kcnt2, D16Ertd472e, Rab3gap2, Echdc2 and Ssx2ip were verified by RT-PCR and qRT-PCR. Our findings provide a comprehensive genome-wide view of AS events in hepatic IR injury in mice, enhancing our understanding of AS dynamics and the molecular mechanisms governing alternative pre-mRNA splicing.

摘要

可变剪接(AS)有助于转录本和蛋白质的多样性,影响它们的结构和功能。然而,在小鼠肝脏缺血再灌注(IR)损伤背景下,AS潜在的具体转录调控机制尚未得到广泛表征。在本研究中,我们使用高通量RNA测序(RNA-seq)分析和转录本剪接重复多变量分析(rMATS)分析,研究了小鼠肝脏IR损伤模型中的差异可变剪接(DAS)基因和差异表达转录本(DET)。我们进一步进行了基因本体(GO)术语富集分析、京都基因与基因组百科全书(KEGG)数据库分析以及蛋白质-蛋白质相互作用(PPI)网络分析。与假手术组相比,在肝脏IR组中共筛选出898个DAS基因(p≤0.05),而功能富集分析表明,DET和DAS基因与ATP依赖性染色质、剪接体和代谢途径显著相关。通过RT-PCR和qRT-PCR验证了DAS基因Gabpb2、Smg1、Tnrc6c、Mettl17、Smpd4、Kcnt2、D16Ertd472e、Rab3gap2、Echdc2和Ssx2ip的表达水平。我们的研究结果提供了小鼠肝脏IR损伤中AS事件的全基因组综合视图,加深了我们对AS动态以及调控前体mRNA可变剪接分子机制的理解。

https://cdn.ncbi.nlm.nih.gov/pmc/blobs/e969/11682299/42e5d77b2f96/41598_2024_82846_Fig1_HTML.jpg

文献检索

告别复杂PubMed语法,用中文像聊天一样搜索,搜遍4000万医学文献。AI智能推荐,让科研检索更轻松。

立即免费搜索

文件翻译

保留排版,准确专业,支持PDF/Word/PPT等文件格式,支持 12+语言互译。

免费翻译文档

深度研究

AI帮你快速写综述,25分钟生成高质量综述,智能提取关键信息,辅助科研写作。

立即免费体验