Suppr超能文献

缺氧诱导的TPC2转录和糖基化通过阻断自噬流加重肺动脉高压。

Hypoxia-induced TPC2 transcription and glycosylation aggravates pulmonary arterial hypertension by blocking autophagy flux.

作者信息

Li Chao, Li Cheng, Jiang YuFei, Liu MoFei, Yang ChengYi, Lu JiaXin, Jiang YongLiang

机构信息

Department of Respiratory Medicine, Hunan Provincial People's Hospital (The First-Affiliated Hospital of Hunan Normal University), No. 61 Jiefang Xi Road, Changsha, Hunan, 410219, China.

Faculty of Healthy Science, University of Macau, Macau, 999078, China.

出版信息

Sci Rep. 2024 Dec 28;14(1):31223. doi: 10.1038/s41598-024-82552-y.

Abstract

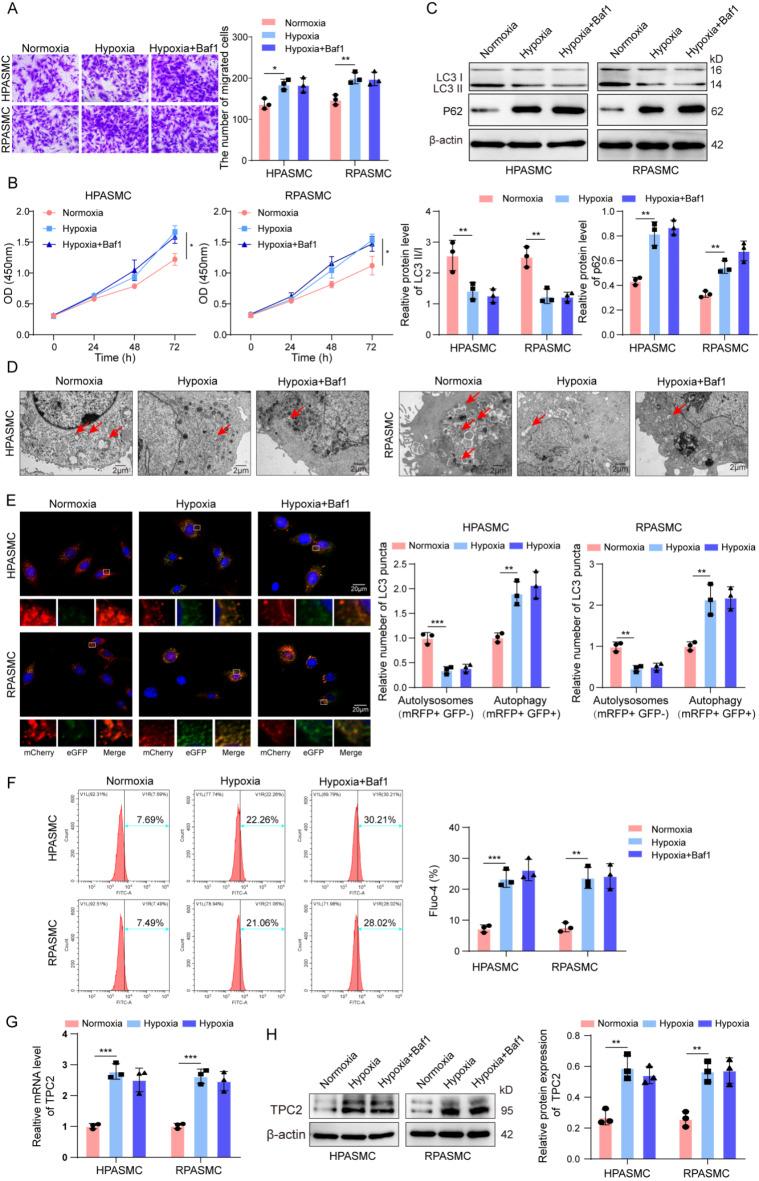
Pulmonary arterial hypertension (PAH) is a serious medical condition that causes a failure in the right heart. Two-pore channel 2 (TPC2) is upregulated in PAH, but its roles in PAH remain largely unknown. Our investigation aims at the mechanisms by which TPC2 regulates PAH development. We established an experimental PAH rat model via monocrotaline administration. Human and rat pulmonary arterial smooth muscle cells (PASMCs) were treated hypoxia as in vitro cell PAH models. The thickness of pulmonary arterial wall and obstructive arteriopathy in rats were examined. Autophagy was detected through TEM, and Ca measurement and mRFP-GFP-LC3 transfection. The expression of α-SMA, LC3, p62, TPC2, HIF1α and STT3B were analyzed by qRT-PCR, western blot or IHC staining. The binding of HIF1α to TPC2 promoter was determined by ChIP-qPCR and EMSA assays. TPC2 glycosylation was evaluated by western blot. Transwell assay was applied to analyze cell migration. TPC2 expression was promoted and autophagy was inhibited in PAH rats and hypoxia-treated PASMCs. HIF1α directly bound to the promoter of TPC2, thus transcriptionally activating its expression in PAH rats and hypoxic PASMCs. Knockdown of TPC2 facilitated autophagic flux and repressed PASMC migration. STT3B enhanced TPC2 glycosylation in hypoxic PASMCs. Furthermore, Overexpression of TPC2 suppressed autophagic flux and promoted PASMC migration, but these effects were abrogated by STT3B knockdown or PNGase F, an eraser of N-linked glycans. Suppression of TPC2 enhanced autophagy and alleviated PAH in vivo. HIF1α-induced TPC2 transcription and subsequent STT3B-dependent TPC2 glycosylation inhibit autophagic flux and aggravate PAH. Our study suggests TCP2 as a potential therapeutic target for PAH.

摘要

肺动脉高压(PAH)是一种导致右心衰竭的严重病症。双孔通道2(TPC2)在PAH中表达上调,但其在PAH中的作用仍 largely未知。我们的研究旨在探讨TPC2调节PAH发展的机制。我们通过给予野百合碱建立了实验性PAH大鼠模型。将人和大鼠肺动脉平滑肌细胞(PASMCs)进行缺氧处理作为体外细胞PAH模型。检测大鼠肺动脉壁厚度和阻塞性动脉病变。通过透射电子显微镜、钙测量和mRFP-GFP-LC3转染检测自噬。通过qRT-PCR、蛋白质免疫印迹或免疫组化染色分析α-SMA、LC3、p62、TPC2、HIF1α和STT3B的表达。通过染色质免疫沉淀-定量PCR(ChIP-qPCR)和电泳迁移率变动分析(EMSA)检测HIF1α与TPC2启动子的结合。通过蛋白质免疫印迹评估TPC2糖基化。应用Transwell实验分析细胞迁移。在PAH大鼠和缺氧处理的PASMCs中,TPC2表达升高且自噬受到抑制。HIF1α直接结合到TPC2的启动子上,从而在转录水平激活其在PAH大鼠和缺氧PASMCs中的表达。敲低TPC2促进自噬流并抑制PASMC迁移。STT3B增强缺氧PASMCs中TPC2的糖基化。此外,TPC2的过表达抑制自噬流并促进PASMC迁移,但这些作用被STT3B敲低或N-聚糖酶PNGase F消除。抑制TPC2可增强体内自噬并减轻PAH。HIF1α诱导的TPC2转录以及随后STT3B依赖的TPC2糖基化抑制自噬流并加重PAH。我们的研究表明TPC2是PAH的一个潜在治疗靶点。

https://cdn.ncbi.nlm.nih.gov/pmc/blobs/3e05/11682160/4d8c1efbbb25/41598_2024_82552_Fig1_HTML.jpg

文献检索

告别复杂PubMed语法,用中文像聊天一样搜索,搜遍4000万医学文献。AI智能推荐,让科研检索更轻松。

立即免费搜索

文件翻译

保留排版,准确专业,支持PDF/Word/PPT等文件格式,支持 12+语言互译。

免费翻译文档

深度研究

AI帮你快速写综述,25分钟生成高质量综述,智能提取关键信息,辅助科研写作。

立即免费体验