Suppr超能文献

拟南芥中纤维素合酶复合体与质膜的锚定依赖于EXO70A1的亚型。

Tethering of cellulose synthase complex to the plasma membrane relies on the isoform of EXO70A1 in Arabidopsis.

作者信息

Jiang Su, Liu Zhendong, Zhao Shuju, Li Juan, Bu Can, Li Tonghui, Yu Dali, Gao Shan, Liu Xiaonan, Duan Guangyou, Cui Dayong, Li Shipeng

机构信息

School of Life Sciences, Qilu Normal University, Jinan, 250200, China.

出版信息

Sci Rep. 2024 Dec 28;14(1):31245. doi: 10.1038/s41598-024-82606-1.

Abstract

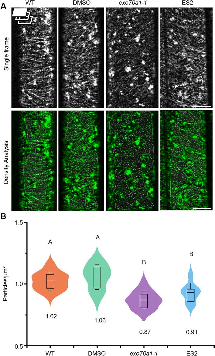
In yeast and mammals, the EXO70 subunit of the exocyst complex plays a key role in mediating the tethering of exocytic vesicles to the plasma membrane (PM). In plants, however, the role of EXO70 in regulating vesicle tethering during exocytosis remains unclear. In land plants, EXO70 has undergone significant evolutionary expansion, resulting in multiple EXO70 paralogues that may allow the exocyst to form various isoforms with specific functions. Previous research in Arabidopsis has shown that generally disrupting exocyst function leads to various defects in cellulose synthase (CESA) complex (CSC) trafficking. In this study, we utilized real-time imaging combined with genetic approaches to explore the role of EXO70A1, a member of the EXO70 family in Arabidopsis, in CSC trafficking. The exo70a1 mutant exhibited a decrease in crystalline cellulose content and a reduced density of functional CSCs in the PM. Moreover, the delivery of tdTomato-CESA6 from the cortex to the PM was compromised in the mutant, leading to the accumulation of CSC vesicles at the cell cortex. However, the velocity of tdTomato-CESA6 in the PM was unaffected in exo70a1. These findings suggest that EXO70A1 has a specific role in tethering CSCs to the PM.

摘要

在酵母和哺乳动物中,外排体复合物的EXO70亚基在介导胞吐小泡与质膜(PM)的拴系过程中起关键作用。然而,在植物中,EXO70在胞吐作用期间调节小泡拴系的作用仍不清楚。在陆地植物中,EXO70经历了显著的进化扩张,产生了多个EXO70旁系同源物,这可能使外排体形成具有特定功能的各种异构体。先前在拟南芥中的研究表明,普遍破坏外排体功能会导致纤维素合酶(CESA)复合物(CSC)运输出现各种缺陷。在本研究中,我们利用实时成像结合遗传学方法,探究了拟南芥EXO70家族成员EXO70A1在CSC运输中的作用。exo70a1突变体的结晶纤维素含量降低,质膜中功能性CSC的密度降低。此外,tdTomato-CESA6从皮层向质膜的运输在突变体中受到损害,导致CSC小泡在细胞皮层积累。然而,tdTomato-CESA6在质膜中的速度在exo70a1中不受影响。这些发现表明,EXO70A1在将CSC拴系到质膜上具有特定作用。

https://cdn.ncbi.nlm.nih.gov/pmc/blobs/5a0a/11682430/feb75dccd64e/41598_2024_82606_Fig1_HTML.jpg

文献检索

告别复杂PubMed语法,用中文像聊天一样搜索,搜遍4000万医学文献。AI智能推荐,让科研检索更轻松。

立即免费搜索

文件翻译

保留排版,准确专业,支持PDF/Word/PPT等文件格式,支持 12+语言互译。

免费翻译文档

深度研究

AI帮你快速写综述,25分钟生成高质量综述,智能提取关键信息,辅助科研写作。

立即免费体验