• 文献检索
  • 文档翻译
  • 深度研究
  • 学术资讯
  • Suppr Zotero 插件Zotero 插件
  • 邀请有礼
  • 套餐&价格
  • 历史记录
应用&插件
Suppr Zotero 插件Zotero 插件浏览器插件Mac 客户端Windows 客户端微信小程序
定价
高级版会员购买积分包购买API积分包
服务
文献检索文档翻译深度研究API 文档MCP 服务
关于我们
关于 Suppr公司介绍联系我们用户协议隐私条款
关注我们

Suppr 超能文献

核心技术专利:CN118964589B侵权必究
粤ICP备2023148730 号-1Suppr @ 2026

文献检索

告别复杂PubMed语法,用中文像聊天一样搜索,搜遍4000万医学文献。AI智能推荐,让科研检索更轻松。

立即免费搜索

文件翻译

保留排版,准确专业,支持PDF/Word/PPT等文件格式,支持 12+语言互译。

免费翻译文档

深度研究

AI帮你快速写综述,25分钟生成高质量综述,智能提取关键信息,辅助科研写作。

立即免费体验

环状钌肽前药可穿透血脑屏障,并在原位斑马鱼肿瘤模型中经光激活后攻击胶质母细胞瘤。

Cyclic Ruthenium-Peptide Prodrugs Penetrate the Blood-Brain Barrier and Attack Glioblastoma upon Light Activation in Orthotopic Zebrafish Tumor Models.

作者信息

Zhang Liyan, Zhao Gangyin, Dalrymple Trevor, Husiev Yurii, Bronkhorst Hildert, Forn-Cuní Gabriel, Lopes-Bastos Bruno, Snaar-Jagalska Ewa, Bonnet Sylvestre

机构信息

Leiden Institute of Chemistry, Universiteit Leiden, Einsteinweg 55, 2333 CC Leiden, Netherlands.

Leiden Institute of Biology, Universiteit Leiden, Einsteinweg 55, 2333 CC Leiden, Netherlands.

出版信息

ACS Cent Sci. 2024 Dec 9;10(12):2294-2311. doi: 10.1021/acscentsci.4c01173. eCollection 2024 Dec 25.

DOI:10.1021/acscentsci.4c01173
PMID:39735314
原文链接:https://pmc.ncbi.nlm.nih.gov/articles/PMC11672551/
Abstract

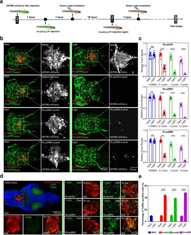
The blood-brain barrier (BBB) presents one of the main obstacles to delivering anticancer drugs in glioblastoma. Herein, we investigated the potential of a series of cyclic ruthenium-peptide conjugates as photoactivated therapy candidates for the treatment of this aggressive tumor. The three compounds studied, , , and ([Ru(Phphen) Ac-XRGDX-NH)]Cl with Phphen = 4,7-diphenyl-1,10-phenanthroline and X, X = His or Met), include an integrin-targeted pentapeptide coordinated to a ruthenium warhead via two photoactivated ruthenium-X bonds. Their photochemistry, activation mechanism, tumor targeting, and antitumor activity were meticulously addressed. A combined and study revealed that the photoactivated cell-killing mechanism and their O dependence were strongly influenced by the nature of X and X. was shown to be a photoactivated chemotherapy (PACT) drug, while behaved as a photodynamic therapy (PDT) drug. All conjugates, however, showed comparable antitumor targeting and efficacy toward human glioblastoma 3D spheroids and orthotopic glioblastoma tumor models in zebrafish embryos. Most importantly, in this model, all three compounds could effectively cross the BBB, resulting in excellent targeting of the tumors in the brain.

摘要

血脑屏障(BBB)是胶质母细胞瘤中递送抗癌药物的主要障碍之一。在此,我们研究了一系列环钌-肽缀合物作为光活化疗法候选物用于治疗这种侵袭性肿瘤的潜力。所研究的三种化合物,即[Ru(Phphen)₂Ac-XRGDX-NH₂]Cl(其中Phphen = 4,7-二苯基-1,10-菲咯啉且X、X = His或Met),包含一个通过两个光活化钌-X键与钌弹头配位的整合素靶向五肽。对它们的光化学、活化机制、肿瘤靶向性和抗肿瘤活性进行了细致研究。一项联合的[具体研究名称1]和[具体研究名称2]研究表明,光活化细胞杀伤机制及其对氧的依赖性受X和X性质的强烈影响。[化合物名称1]被证明是一种光活化化疗(PACT)药物,而[化合物名称2]表现为光动力疗法(PDT)药物。然而,所有缀合物对人胶质母细胞瘤3D球体和斑马鱼胚胎原位胶质母细胞瘤肿瘤模型均显示出相当的抗肿瘤靶向性和疗效。最重要的是,在该模型中,所有三种化合物都能有效穿过血脑屏障,从而实现对脑内肿瘤的良好靶向。

https://cdn.ncbi.nlm.nih.gov/pmc/blobs/18d7/11672551/b1ddfc4bd6a0/oc4c01173_0011.jpg
https://cdn.ncbi.nlm.nih.gov/pmc/blobs/18d7/11672551/4d9576160bee/oc4c01173_0007.jpg
https://cdn.ncbi.nlm.nih.gov/pmc/blobs/18d7/11672551/0edc49010986/oc4c01173_0001.jpg
https://cdn.ncbi.nlm.nih.gov/pmc/blobs/18d7/11672551/4254c34f6bed/oc4c01173_0002.jpg
https://cdn.ncbi.nlm.nih.gov/pmc/blobs/18d7/11672551/381245362c73/oc4c01173_0003.jpg
https://cdn.ncbi.nlm.nih.gov/pmc/blobs/18d7/11672551/2881446387d5/oc4c01173_0004.jpg
https://cdn.ncbi.nlm.nih.gov/pmc/blobs/18d7/11672551/1e6bd849c727/oc4c01173_0005.jpg
https://cdn.ncbi.nlm.nih.gov/pmc/blobs/18d7/11672551/9c56471cddc1/oc4c01173_0006.jpg
https://cdn.ncbi.nlm.nih.gov/pmc/blobs/18d7/11672551/b1ddfc4bd6a0/oc4c01173_0011.jpg
https://cdn.ncbi.nlm.nih.gov/pmc/blobs/18d7/11672551/4d9576160bee/oc4c01173_0007.jpg
https://cdn.ncbi.nlm.nih.gov/pmc/blobs/18d7/11672551/0edc49010986/oc4c01173_0001.jpg
https://cdn.ncbi.nlm.nih.gov/pmc/blobs/18d7/11672551/4254c34f6bed/oc4c01173_0002.jpg
https://cdn.ncbi.nlm.nih.gov/pmc/blobs/18d7/11672551/381245362c73/oc4c01173_0003.jpg
https://cdn.ncbi.nlm.nih.gov/pmc/blobs/18d7/11672551/2881446387d5/oc4c01173_0004.jpg
https://cdn.ncbi.nlm.nih.gov/pmc/blobs/18d7/11672551/1e6bd849c727/oc4c01173_0005.jpg
https://cdn.ncbi.nlm.nih.gov/pmc/blobs/18d7/11672551/9c56471cddc1/oc4c01173_0006.jpg
https://cdn.ncbi.nlm.nih.gov/pmc/blobs/18d7/11672551/b1ddfc4bd6a0/oc4c01173_0011.jpg

相似文献

1
Cyclic Ruthenium-Peptide Prodrugs Penetrate the Blood-Brain Barrier and Attack Glioblastoma upon Light Activation in Orthotopic Zebrafish Tumor Models.环状钌肽前药可穿透血脑屏障,并在原位斑马鱼肿瘤模型中经光激活后攻击胶质母细胞瘤。
ACS Cent Sci. 2024 Dec 9;10(12):2294-2311. doi: 10.1021/acscentsci.4c01173. eCollection 2024 Dec 25.
2
Cyclic Ruthenium-Peptide Conjugates as Integrin-Targeting Phototherapeutic Prodrugs for the Treatment of Brain Tumors.环状钌-肽缀合物作为整合素靶向光治疗前药治疗脑肿瘤。
J Am Chem Soc. 2023 Jul 12;145(27):14963-14980. doi: 10.1021/jacs.3c04855. Epub 2023 Jun 28.
3
Photosubstitution in a trisheteroleptic ruthenium complex inhibits conjunctival melanoma growth in a zebrafish orthotopic xenograft model.三异质配位钌配合物中的光取代作用在斑马鱼原位异种移植模型中抑制结膜黑色素瘤生长。
Chem Sci. 2022 May 16;13(23):6899-6919. doi: 10.1039/d2sc01646j. eCollection 2022 Jun 15.
4
Hyphenation of lipophilic ruthenium(II)-diphosphine core with 5-fluorouracil: an effective metallodrug against glioblastoma brain cancer cells.疏水性钌 (II)-二膦核心与 5-氟尿嘧啶的键合:一种针对脑胶质母细胞瘤的有效金属药物。
Dalton Trans. 2024 Jan 23;53(4):1551-1567. doi: 10.1039/d3dt02941g.
5
Critical Overview of the Use of Ru(II) Polypyridyl Complexes as Photosensitizers in One-Photon and Two-Photon Photodynamic Therapy.Ru(II) 金属卟啉配合物作为单光子和双光子光动力治疗光敏剂的应用的关键综述。
Acc Chem Res. 2017 Nov 21;50(11):2727-2736. doi: 10.1021/acs.accounts.7b00180. Epub 2017 Oct 23.
6
Transferrin/aptamer conjugated mesoporous ruthenium nanosystem for redox-controlled and targeted chemo-photodynamic therapy of glioma.转铁蛋白/适体偶联介孔钌纳米体系用于氧化还原控制和靶向光动力化疗脑胶质瘤
Acta Biomater. 2018 Dec;82:143-157. doi: 10.1016/j.actbio.2018.10.012. Epub 2018 Oct 11.
7
Catch and Release Photosensitizers: Combining Dual-Action Ruthenium Complexes with Protease Inactivation for Targeting Invasive Cancers.光捕获释放光敏剂:将双功能钌配合物与蛋白酶失活相结合用于靶向侵袭性癌症。
J Am Chem Soc. 2018 Oct 31;140(43):14367-14380. doi: 10.1021/jacs.8b08853. Epub 2018 Oct 22.
8
A serendipitous crossed aldol reaction in the ligand periphery of a Ru(II) polypyridyl complex in silica bed: prospects for delivering anticancer agents for photoactivated chemotherapy.在硅胶床中钌(II)多吡啶配合物配体外围的一个偶然交叉羟醛反应:用于光活化化疗的抗癌药物传递的前景。
Dalton Trans. 2024 Nov 26;53(46):18484-18493. doi: 10.1039/d4dt02337d.
9
Photochemical Properties and Structure-Activity Relationships of Ru Complexes with Pyridylbenzazole Ligands as Promising Anticancer Agents.以吡啶基苯并唑配体为有前景的抗癌剂的钌配合物的光化学性质及构效关系
Eur J Inorg Chem. 2017 Mar 27;2017(12):1687-1694. doi: 10.1002/ejic.201601450. Epub 2017 Feb 15.
10
Ruthenium Complexes as Anticancer Agents: A Brief History and Perspectives.钌配合物作为抗癌剂:简要的历史和展望。
Drug Des Devel Ther. 2020 Dec 3;14:5375-5392. doi: 10.2147/DDDT.S275007. eCollection 2020.

引用本文的文献

1
Photo-uncaging of a ferrocene-bridged dinuclear iridium(iii) complex for three-photon photoimmunotherapy against hypoxic melanoma.用于抗缺氧黑色素瘤的三光子光免疫疗法的二茂铁桥连双核铱(III)配合物的光解笼效应
Chem Sci. 2025 Jul 10. doi: 10.1039/d5sc04006j.
2
Towards a New Dawn for Neuro-Oncology: Nanomedicine at the Service of Drug Delivery for Primary and Secondary Brain Tumours.迈向神经肿瘤学的新曙光:纳米医学助力原发性和继发性脑肿瘤的药物递送
Brain Sci. 2025 Jan 30;15(2):136. doi: 10.3390/brainsci15020136.
3
Toward the Treatment of Glioblastoma Tumors Using Photoactivated Chemotherapy: In Vitro Evaluation of Efficacy and Safety.

本文引用的文献

1
Hyphenation of lipophilic ruthenium(II)-diphosphine core with 5-fluorouracil: an effective metallodrug against glioblastoma brain cancer cells.疏水性钌 (II)-二膦核心与 5-氟尿嘧啶的键合:一种针对脑胶质母细胞瘤的有效金属药物。
Dalton Trans. 2024 Jan 23;53(4):1551-1567. doi: 10.1039/d3dt02941g.
2
Red-Light Activation of a Microtubule Polymerization Inhibitor via Amide Functionalization of the Ruthenium Photocage.通过酰胺官能化钌光笼来实现微管聚合抑制剂的红光激活。
Angew Chem Int Ed Engl. 2024 Jan 25;63(5):e202316425. doi: 10.1002/anie.202316425. Epub 2023 Dec 20.
3
Ruthenium-Based Photoactivated Chemotherapy.
光活化化疗用于胶质母细胞瘤治疗的研究:疗效与安全性的体外评估
ACS Pharmacol Transl Sci. 2025 Jan 30;8(2):484-498. doi: 10.1021/acsptsci.4c00600. eCollection 2025 Feb 14.
基于钌的光动力化疗。
J Am Chem Soc. 2023 Nov 1;145(43):23397-23415. doi: 10.1021/jacs.3c01135. Epub 2023 Oct 17.
4
Cyclic Ruthenium-Peptide Conjugates as Integrin-Targeting Phototherapeutic Prodrugs for the Treatment of Brain Tumors.环状钌-肽缀合物作为整合素靶向光治疗前药治疗脑肿瘤。
J Am Chem Soc. 2023 Jul 12;145(27):14963-14980. doi: 10.1021/jacs.3c04855. Epub 2023 Jun 28.
5
Extracellular vesicles through the blood-brain barrier: a review.细胞外囊泡穿越血脑屏障:综述。
Fluids Barriers CNS. 2022 Jul 25;19(1):60. doi: 10.1186/s12987-022-00359-3.
6
Claudin-5a is essential for the functional formation of both zebrafish blood-brain barrier and blood-cerebrospinal fluid barrier.Claudin-5a 对于斑马鱼血脑屏障和血脑脊液屏障的功能性形成都是必不可少的。
Fluids Barriers CNS. 2022 Jun 3;19(1):40. doi: 10.1186/s12987-022-00337-9.
7
Emerging therapies for glioblastoma: current state and future directions.胶质母细胞瘤的新兴疗法:现状与未来方向。
J Exp Clin Cancer Res. 2022 Apr 15;41(1):142. doi: 10.1186/s13046-022-02349-7.
8
Ruthenium Complexes: An Alternative to Platinum Drugs in Colorectal Cancer Treatment.钌配合物:结直肠癌治疗中铂类药物的替代物
Pharmaceutics. 2021 Aug 19;13(8):1295. doi: 10.3390/pharmaceutics13081295.
9
Emerging Molecular Receptors for the Specific-Target Delivery of Ruthenium and Gold Complexes into Cancer Cells.新兴的分子受体可将钌和金配合物特异性靶向递送至癌细胞。
Molecules. 2021 May 25;26(11):3153. doi: 10.3390/molecules26113153.
10
The Self-Assembly of a Cyclometalated Palladium Photosensitizer into Protein-Stabilized Nanorods Triggers Drug Uptake In Vitro and In Vivo.环金属化钯敏化剂自组装成蛋白稳定的纳米棒,在体外和体内引发药物摄取。
J Am Chem Soc. 2020 Jun 10;142(23):10383-10399. doi: 10.1021/jacs.0c01369. Epub 2020 May 27.