Suppr超能文献

DDX18协调核仁相分离和细胞核组织以控制人类胚胎干细胞的多能性。

DDX18 coordinates nucleolus phase separation and nuclear organization to control the pluripotency of human embryonic stem cells.

作者信息

Shi Xianle, Li Yanjing, Zhou Hongwei, Hou Xiukun, Yang Jihong, Malik Vikas, Faiola Francesco, Ding Junjun, Bao Xichen, Modic Miha, Zhang Weiyu, Chen Lingyi, Mahmood Syed Raza, Apostolou Effie, Yang Feng-Chun, Xu Mingjiang, Xie Wei, Huang Xin, Chen Yong, Wang Jianlong

机构信息

Department of Medicine, Columbia Center for Human Development and Stem Cell Therapies, Columbia University Irving Medical Center, New York, NY, USA.

School of Life Sciences, Tsinghua University, Beijing, China.

出版信息

Nat Commun. 2024 Dec 30;15(1):10803. doi: 10.1038/s41467-024-55054-8.

Abstract

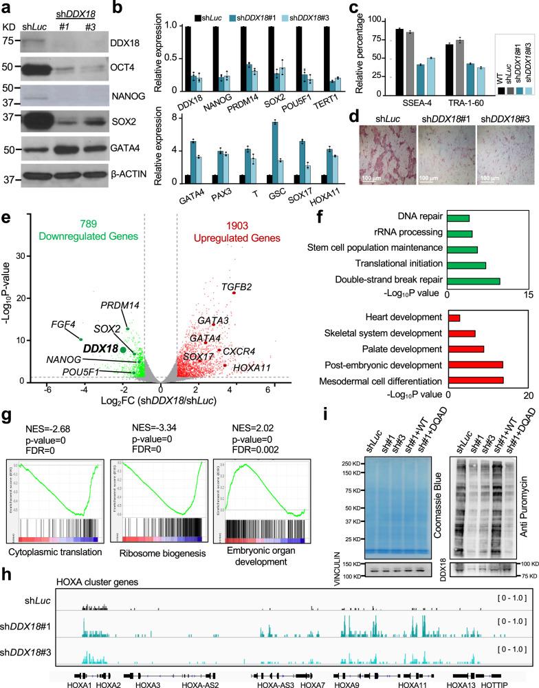
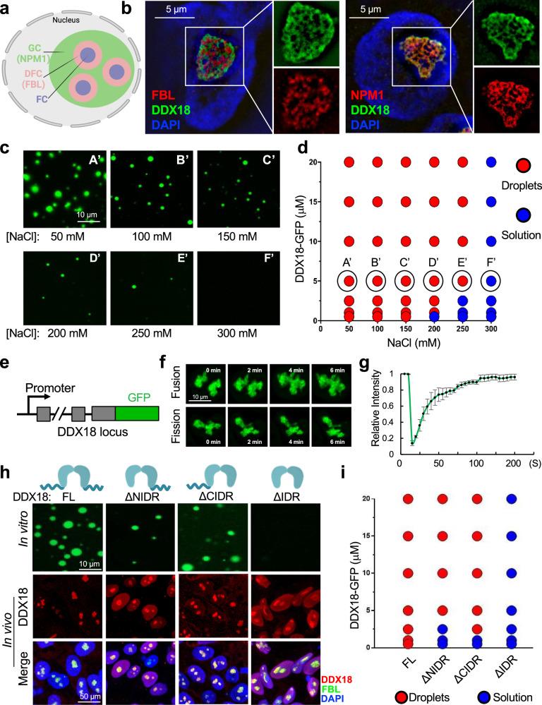
Pluripotent stem cells possess a unique nuclear architecture characterized by a larger nucleus and more open chromatin, which underpins their ability to self-renew and differentiate. Here, we show that the nucleolus-specific RNA helicase DDX18 is essential for maintaining the pluripotency of human embryonic stem cells. Using techniques such as Hi-C, DNA/RNA-FISH, and biomolecular condensate analysis, we demonstrate that DDX18 regulates nucleolus phase separation and nuclear organization by interacting with NPM1 in the granular nucleolar component, driven by specific nucleolar RNAs. Loss of DDX18 disrupts nucleolar substructures, impairing centromere clustering and perinucleolar heterochromatin (PNH) formation. To probe this further, we develop NoCasDrop, a tool enabling precise nucleolar targeting and controlled liquid condensation, which restores centromere clustering and PNH integrity while modulating developmental gene expression. This study reveals how nucleolar phase separation dynamics govern chromatin organization and cell fate, offering fresh insights into the molecular regulation of stem cell pluripotency.

摘要

多能干细胞具有独特的核结构,其特征是细胞核较大且染色质更开放,这是它们自我更新和分化能力的基础。在此,我们表明核仁特异性RNA解旋酶DDX18对于维持人类胚胎干细胞的多能性至关重要。利用Hi-C、DNA/RNA-FISH和生物分子凝聚体分析等技术,我们证明DDX18通过与核仁颗粒组分中的NPM1相互作用来调节核仁相分离和核组织,这是由特定的核仁RNA驱动的。DDX18的缺失会破坏核仁亚结构,损害着丝粒聚集和核仁周围异染色质(PNH)的形成。为了进一步探究这一点,我们开发了NoCasDrop,这是一种能够实现精确核仁靶向和可控液体凝聚的工具,它在调节发育基因表达的同时恢复着丝粒聚集和PNH完整性。这项研究揭示了核仁相分离动力学如何控制染色质组织和细胞命运,为干细胞多能性的分子调控提供了新的见解。

https://cdn.ncbi.nlm.nih.gov/pmc/blobs/871c/11685540/ca5b029a540a/41467_2024_55054_Fig1_HTML.jpg

文献检索

告别复杂PubMed语法,用中文像聊天一样搜索,搜遍4000万医学文献。AI智能推荐,让科研检索更轻松。

立即免费搜索

文件翻译

保留排版,准确专业,支持PDF/Word/PPT等文件格式,支持 12+语言互译。

免费翻译文档

深度研究

AI帮你快速写综述,25分钟生成高质量综述,智能提取关键信息,辅助科研写作。

立即免费体验