Suppr超能文献

组蛋白去乙酰化酶3抑制剂通过促进T细胞产生白细胞介素-17A来诱导耐药性。

HDAC3 inhibitors induce drug resistance by promoting IL-17 A production by T cells.

作者信息

Chen Hao, Qin Anqi, Xu Fan, Guo Shuai, Zhang Ge, Zhang Aihong, Li WenTing, Tian Feng, Zheng Quanhui

机构信息

Hebei Key Laboratory for Chronic Diseases, Tangshan Key Laboratory for Preclinical and Basic Research on Chronic Diseases, School of Basic Medical Sciences, North China University of Science and Technology, Tangshan, 063210, China.

School of Basic Medical, Xingtai Medical College, Xingtai, 054000, China.

出版信息

Sci Rep. 2024 Dec 30;14(1):31937. doi: 10.1038/s41598-024-83447-8.

Abstract

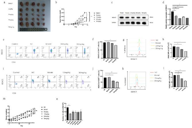
HDAC3 has been demonstrated to play a crucial role in the progression of various tumors and the differentiation and development of T cells. However, its impact on peripheral T cells in the development of murine lung cancer remains unclear. In this experiment, a subcutaneous lung tumor model was established in C57BL/6 mice, and tumor-bearing mice were treated with the specific inhibitor of HDAC3, RGFP966, at different doses to observe changes in tumor size. Additionally, a lung tumor model was established using hdac3cd4cre mice to investigate its mechanism. Mice injected with 10 mg/kg RGFP966 had the smallest tumor volume, while those injected with 30 mg/kg RGFP966 had the largest tumors. Flow cytometry analysis revealed that the expression of HDAC3 in splenic T cells was reduced in all groups of mice, while IFN-γ and IL-17 A were increased. Moreover, the expression of granzyme B and perforin in splenic CD8 T cells was increased in all groups of mice. Compared to the use of 30 mg/kg RGFP966 alone, the combination with anti-IL-17 A mAb reduced the infiltration of Neutrophils and exhausted T cells in mouse tumors, thereby impeding tumor development. These findings demonstrate that the use of RGFP966 or T cell-specific loss of hdac3 promotes the expression of IL-17 A in splenic T cells, leading to tumor resistance and providing insights for clinical treatment.

摘要

已有研究表明,HDAC3在多种肿瘤的进展以及T细胞的分化和发育中起着关键作用。然而,其在小鼠肺癌发生发展过程中对外周T细胞的影响仍不清楚。在本实验中,在C57BL/6小鼠中建立了皮下肺肿瘤模型,并对荷瘤小鼠给予不同剂量的HDAC3特异性抑制剂RGFP966进行治疗,以观察肿瘤大小的变化。此外,利用hdac3cd4cre小鼠建立了肺肿瘤模型以研究其机制。注射10mg/kg RGFP966的小鼠肿瘤体积最小,而注射30mg/kg RGFP966的小鼠肿瘤最大。流式细胞术分析显示,所有小鼠组脾脏T细胞中HDAC3的表达均降低,而IFN-γ和IL-17A升高。此外,所有小鼠组脾脏CD8 T细胞中颗粒酶B和穿孔素的表达均增加。与单独使用30mg/kg RGFP966相比,联合抗IL-17A单克隆抗体可减少小鼠肿瘤中中性粒细胞和耗竭T细胞的浸润,从而抑制肿瘤发展。这些发现表明,使用RGFP966或T细胞特异性缺失hdac3可促进脾脏T细胞中IL-17A的表达,导致肿瘤抵抗,并为临床治疗提供了思路。

https://cdn.ncbi.nlm.nih.gov/pmc/blobs/fb2a/11685772/fd92c3c552f9/41598_2024_83447_Fig1_HTML.jpg

文献检索

告别复杂PubMed语法,用中文像聊天一样搜索,搜遍4000万医学文献。AI智能推荐,让科研检索更轻松。

立即免费搜索

文件翻译

保留排版,准确专业,支持PDF/Word/PPT等文件格式,支持 12+语言互译。

免费翻译文档

深度研究

AI帮你快速写综述,25分钟生成高质量综述,智能提取关键信息,辅助科研写作。

立即免费体验