• 文献检索
  • 文档翻译
  • 深度研究
  • 学术资讯
  • Suppr Zotero 插件Zotero 插件
  • 邀请有礼
  • 套餐&价格
  • 历史记录
应用&插件
Suppr Zotero 插件Zotero 插件浏览器插件Mac 客户端Windows 客户端微信小程序
定价
高级版会员购买积分包购买API积分包
服务
文献检索文档翻译深度研究API 文档MCP 服务
关于我们
关于 Suppr公司介绍联系我们用户协议隐私条款
关注我们

Suppr 超能文献

核心技术专利:CN118964589B侵权必究
粤ICP备2023148730 号-1Suppr @ 2026

文献检索

告别复杂PubMed语法,用中文像聊天一样搜索,搜遍4000万医学文献。AI智能推荐,让科研检索更轻松。

立即免费搜索

文件翻译

保留排版,准确专业,支持PDF/Word/PPT等文件格式,支持 12+语言互译。

免费翻译文档

深度研究

AI帮你快速写综述,25分钟生成高质量综述,智能提取关键信息,辅助科研写作。

立即免费体验

靶向OAS3以逆转M2d浸润并恢复胰腺癌的抗肿瘤免疫。

Targeting OAS3 for reversing M2d infiltration and restoring anti-tumor immunity in pancreatic cancer.

作者信息

Zhang Shaopeng, Xu Ximo, Zhang Kundong, Lei Changzheng, Xu Yitian, Zhang Pengshan, Zhang Yuan, Gu Haitao, Huang Chen, Qiu Zhengjun

机构信息

Department of Gastrointestinal Surgery, Shanghai General Hospital, Shanghai Jiao Tong University School of Medicine, Shanghai, China.

Department of General Surgery, Jiuquan Branch of Shanghai General Hospital, Jiuquan, Gansu, China.

出版信息

Cancer Immunol Immunother. 2024 Dec 30;74(1):37. doi: 10.1007/s00262-024-03898-w.

DOI:10.1007/s00262-024-03898-w
PMID:39738657
原文链接:https://pmc.ncbi.nlm.nih.gov/articles/PMC11685377/
Abstract

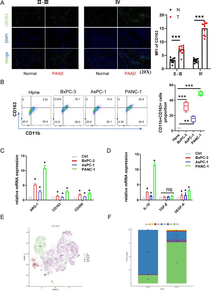
Abundant infiltration of tumor-associated macrophages (TAMs) within the tumor stroma plays a pivotal role in inducing immune escape in pancreatic cancer (PC). Lactate serves as a direct regulator of macrophage polarization and functions, although the precise regulation mechanism remains inadequately understood. Our study revealed that PC cells (PCs) promote macrophage polarization toward M2d through high lactate secretion. M2d is characterized by elevated secretion of IL-10 and VEGF-A, which diminish CD8T cells cytotoxicity and promote tumor neoangiogenesis simultaneously. Additionally, we identify 2,5'-oligoadenylate synthase 3 (OAS3) as an essential regulator of M2d polarization, upregulated by PCs via lactate/METTL3/OAS3 axis. Increased OAS3 expression in TAMs correlates with m6A modification mediated by METTL3 on OAS3 mRNA and is associated with poorer prognosis in PC patients. OAS3 deficiency in macrophages substantially impairs IL-10VEGF-AM2d polarization and their pro-tumor functions while enhancing the therapeutic efficacy of gemcitabine and anti-PD-L1 mAb in humanized mouse models. In conclusion, OAS3 presents as a promising immune therapeutic target for reversing IL-10VEGF-AM2d infiltration and restoring CD8T cell-mediated anti-tumor immunity in pancreatic cancer.

摘要

肿瘤相关巨噬细胞(TAMs)在肿瘤基质中的大量浸润在胰腺癌(PC)诱导免疫逃逸中起关键作用。乳酸作为巨噬细胞极化和功能的直接调节因子,尽管其精确调控机制仍未完全阐明。我们的研究表明,胰腺癌细胞(PCs)通过高乳酸分泌促进巨噬细胞向M2d极化。M2d的特征是白细胞介素-10(IL-10)和血管内皮生长因子A(VEGF-A)分泌增加,这会同时降低CD8 + T细胞的细胞毒性并促进肿瘤新生血管形成。此外,我们确定2,5'-寡腺苷酸合成酶3(OAS3)是M2d极化的关键调节因子,PCs通过乳酸/甲基转移酶样3(METTL3)/OAS3轴使其上调。TAMs中OAS3表达的增加与METTL3介导的OAS3 mRNA的N6-甲基腺苷(m6A)修饰相关,并与PC患者较差的预后相关。巨噬细胞中OAS3的缺乏显著损害IL-10 / VEGF-A / M2d极化及其促肿瘤功能,同时增强吉西他滨和抗程序性死亡受体配体1(PD-L1)单克隆抗体在人源化小鼠模型中的治疗效果。总之,OAS3是一个有前景的免疫治疗靶点,可逆转IL-10 / VEGF-A / M2d浸润并恢复胰腺癌中CD8 + T细胞介导的抗肿瘤免疫。

https://cdn.ncbi.nlm.nih.gov/pmc/blobs/ded4/11685377/12d056420663/262_2024_3898_Fig7_HTML.jpg
https://cdn.ncbi.nlm.nih.gov/pmc/blobs/ded4/11685377/48f31a0d6f3a/262_2024_3898_Fig1_HTML.jpg
https://cdn.ncbi.nlm.nih.gov/pmc/blobs/ded4/11685377/5a0c7b9976e1/262_2024_3898_Fig2_HTML.jpg
https://cdn.ncbi.nlm.nih.gov/pmc/blobs/ded4/11685377/40e2ff290a53/262_2024_3898_Fig3_HTML.jpg
https://cdn.ncbi.nlm.nih.gov/pmc/blobs/ded4/11685377/d29b4b81c8e8/262_2024_3898_Fig4_HTML.jpg
https://cdn.ncbi.nlm.nih.gov/pmc/blobs/ded4/11685377/cf92c2c78bb6/262_2024_3898_Fig5_HTML.jpg
https://cdn.ncbi.nlm.nih.gov/pmc/blobs/ded4/11685377/f8c414475dcf/262_2024_3898_Fig6_HTML.jpg
https://cdn.ncbi.nlm.nih.gov/pmc/blobs/ded4/11685377/12d056420663/262_2024_3898_Fig7_HTML.jpg
https://cdn.ncbi.nlm.nih.gov/pmc/blobs/ded4/11685377/48f31a0d6f3a/262_2024_3898_Fig1_HTML.jpg
https://cdn.ncbi.nlm.nih.gov/pmc/blobs/ded4/11685377/5a0c7b9976e1/262_2024_3898_Fig2_HTML.jpg
https://cdn.ncbi.nlm.nih.gov/pmc/blobs/ded4/11685377/40e2ff290a53/262_2024_3898_Fig3_HTML.jpg
https://cdn.ncbi.nlm.nih.gov/pmc/blobs/ded4/11685377/d29b4b81c8e8/262_2024_3898_Fig4_HTML.jpg
https://cdn.ncbi.nlm.nih.gov/pmc/blobs/ded4/11685377/cf92c2c78bb6/262_2024_3898_Fig5_HTML.jpg
https://cdn.ncbi.nlm.nih.gov/pmc/blobs/ded4/11685377/f8c414475dcf/262_2024_3898_Fig6_HTML.jpg
https://cdn.ncbi.nlm.nih.gov/pmc/blobs/ded4/11685377/12d056420663/262_2024_3898_Fig7_HTML.jpg

相似文献

1
Targeting OAS3 for reversing M2d infiltration and restoring anti-tumor immunity in pancreatic cancer.靶向OAS3以逆转M2d浸润并恢复胰腺癌的抗肿瘤免疫。
Cancer Immunol Immunother. 2024 Dec 30;74(1):37. doi: 10.1007/s00262-024-03898-w.
2
Interferon gamma inhibits CXCL8-CXCR2 axis mediated tumor-associated macrophages tumor trafficking and enhances anti-PD1 efficacy in pancreatic cancer.干扰素 γ 抑制 CXCL8-CXCR2 轴介导的肿瘤相关巨噬细胞肿瘤转移,并增强胰腺癌中抗 PD-1 的疗效。
J Immunother Cancer. 2020 Feb;8(1). doi: 10.1136/jitc-2019-000308.
3
MMP28 recruits M2-type tumor-associated macrophages through MAPK/JNK signaling pathway-dependent cytokine secretion to promote the malignant progression of pancreatic cancer.基质金属蛋白酶28通过丝裂原活化蛋白激酶/应激活化蛋白激酶信号通路依赖性细胞因子分泌募集M2型肿瘤相关巨噬细胞,以促进胰腺癌的恶性进展。
J Exp Clin Cancer Res. 2025 Feb 19;44(1):60. doi: 10.1186/s13046-025-03321-x.
4
Targeting OXCT1-mediated ketone metabolism reprograms macrophages to promote antitumor immunity via CD8 T cells in hepatocellular carcinoma.靶向 OXCT1 介导的酮代谢重编程巨噬细胞通过 CD8 T 细胞促进肝癌中的抗肿瘤免疫。
J Hepatol. 2024 Oct;81(4):690-703. doi: 10.1016/j.jhep.2024.05.007. Epub 2024 May 15.
5
OAS1 and OAS3 negatively regulate the expression of chemokines and interferon-responsive genes in human macrophages.OAS1 和 OAS3 负调控人巨噬细胞中趋化因子和干扰素反应基因的表达。
BMB Rep. 2019 Feb;52(2):133-138. doi: 10.5483/BMBRep.2019.52.2.129.
6
Chemokine C-C motif ligand 21 synergized with programmed death-ligand 1 blockade restrains tumor growth.趋化因子 C-C 基序配体 21 与程序性死亡配体 1 阻断协同抑制肿瘤生长。
Cancer Sci. 2021 Nov;112(11):4457-4469. doi: 10.1111/cas.15110. Epub 2021 Sep 7.
7
Multi-omics landscape of Interferon-stimulated gene OASL reveals a potential biomarker in pan-cancer: from prognosis to tumor microenvironment.干扰素刺激基因 OASL 的多组学全景揭示了一种潜在的泛癌生物标志物:从预后到肿瘤微环境。
Front Immunol. 2024 Sep 2;15:1402951. doi: 10.3389/fimmu.2024.1402951. eCollection 2024.
8
miR-194-5p down-regulates tumor cell PD-L1 expression and promotes anti-tumor immunity in pancreatic cancer.miR-194-5p 下调肿瘤细胞 PD-L1 表达并促进胰腺癌中的抗肿瘤免疫。
Int Immunopharmacol. 2021 Aug;97:107822. doi: 10.1016/j.intimp.2021.107822. Epub 2021 Jun 4.
9
YAP/STAT3 inhibited CD8 T cells activity in the breast cancer immune microenvironment by inducing M2 polarization of tumor-associated macrophages.YAP/STAT3 通过诱导肿瘤相关巨噬细胞的 M2 极化来抑制乳腺癌免疫微环境中的 CD8 T 细胞活性。
Cancer Med. 2023 Aug;12(15):16295-16309. doi: 10.1002/cam4.6242. Epub 2023 Jun 16.
10
Stromal fibrin shapes immune infiltration landscape of pancreatic ductal adenocarcinoma.基质纤维蛋白塑造胰腺导管腺癌的免疫浸润格局。
Biomaterials. 2025 Sep;320:123280. doi: 10.1016/j.biomaterials.2025.123280. Epub 2025 Mar 20.

引用本文的文献

1
The lactylation-macrophage interplay: implications for gastrointestinal disease therapeutics.乳酰化与巨噬细胞的相互作用:对胃肠道疾病治疗的意义。
Front Immunol. 2025 Jul 9;16:1608115. doi: 10.3389/fimmu.2025.1608115. eCollection 2025.

本文引用的文献

1
Glucose-driven histone lactylation promotes the immunosuppressive activity of monocyte-derived macrophages in glioblastoma.葡萄糖驱动的组蛋白乳糖化促进了脑胶质母细胞瘤中单核细胞来源的巨噬细胞的免疫抑制活性。
Immunity. 2024 May 14;57(5):1105-1123.e8. doi: 10.1016/j.immuni.2024.04.006. Epub 2024 May 3.
2
Identification of key biomarkers associated with immune cells infiltration for myocardial injury in dermatomyositis by integrated bioinformatics analysis.通过整合生物信息学分析鉴定皮肌炎心肌损伤相关免疫细胞浸润的关键生物标志物。
Arthritis Res Ther. 2023 Apr 28;25(1):69. doi: 10.1186/s13075-023-03052-4.
3
Macrophages as tools and targets in cancer therapy.
巨噬细胞作为癌症治疗的工具和靶点。
Nat Rev Drug Discov. 2022 Nov;21(11):799-820. doi: 10.1038/s41573-022-00520-5. Epub 2022 Aug 16.
4
Macrophage diversity in cancer revisited in the era of single-cell omics.单细胞组学时代重新审视癌症中的巨噬细胞多样性。
Trends Immunol. 2022 Jul;43(7):546-563. doi: 10.1016/j.it.2022.04.008. Epub 2022 Jun 9.
5
OAS3 is a Co-Immune Biomarker Associated With Tumour Microenvironment, Disease Staging, Prognosis, and Treatment Response in Multiple Cancer Types.OAS3是一种与多种癌症类型的肿瘤微环境、疾病分期、预后及治疗反应相关的共同免疫生物标志物。
Front Cell Dev Biol. 2022 May 3;10:815480. doi: 10.3389/fcell.2022.815480. eCollection 2022.
6
Lactylation-driven METTL3-mediated RNA mA modification promotes immunosuppression of tumor-infiltrating myeloid cells.乳糖化驱动的 METTL3 介导的 RNA mA 修饰促进肿瘤浸润髓系细胞的免疫抑制。
Mol Cell. 2022 May 5;82(9):1660-1677.e10. doi: 10.1016/j.molcel.2022.02.033. Epub 2022 Mar 22.
7
Cancer statistics, 2022.癌症统计数据,2022 年。
CA Cancer J Clin. 2022 Jan;72(1):7-33. doi: 10.3322/caac.21708. Epub 2022 Jan 12.
8
Tumor-associated macrophages promote PD-L1 expression in tumor cells by regulating PKM2 nuclear translocation in pancreatic ductal adenocarcinoma.肿瘤相关巨噬细胞通过调节胰腺导管腺癌中 PKM2 的核转位促进肿瘤细胞 PD-L1 的表达。
Oncogene. 2022 Feb;41(6):865-877. doi: 10.1038/s41388-021-02133-5. Epub 2021 Dec 3.
9
Use of integrated metabolomics, transcriptomics, and signal protein profile to characterize the effector function and associated metabotype of polarized macrophage phenotypes.利用整合代谢组学、转录组学和信号蛋白谱来表征极化巨噬细胞表型的效应功能和相关代谢类型。
J Leukoc Biol. 2022 Mar;111(3):667-693. doi: 10.1002/JLB.6A1120-744R. Epub 2021 Aug 9.
10
RNA m6A methylation orchestrates cancer growth and metastasis via macrophage reprogramming.RNA m6A 甲基化通过巨噬细胞重编程调控癌症生长和转移。
Nat Commun. 2021 Mar 2;12(1):1394. doi: 10.1038/s41467-021-21514-8.