• 文献检索
  • 文档翻译
  • 深度研究
  • 学术资讯
  • Suppr Zotero 插件Zotero 插件
  • 邀请有礼
  • 套餐&价格
  • 历史记录
应用&插件
Suppr Zotero 插件Zotero 插件浏览器插件Mac 客户端Windows 客户端微信小程序
定价
高级版会员购买积分包购买API积分包
服务
文献检索文档翻译深度研究API 文档MCP 服务
关于我们
关于 Suppr公司介绍联系我们用户协议隐私条款
关注我们

Suppr 超能文献

核心技术专利:CN118964589B侵权必究
粤ICP备2023148730 号-1Suppr @ 2026

文献检索

告别复杂PubMed语法,用中文像聊天一样搜索,搜遍4000万医学文献。AI智能推荐,让科研检索更轻松。

立即免费搜索

文件翻译

保留排版,准确专业,支持PDF/Word/PPT等文件格式,支持 12+语言互译。

免费翻译文档

深度研究

AI帮你快速写综述,25分钟生成高质量综述,智能提取关键信息,辅助科研写作。

立即免费体验

在糖尿病条件下,利用M2巨噬细胞衍生的细胞外囊泡进行免疫调节以增强钛植入物的骨整合。

Immunomodulation with M2 macrophage-derived extracellular vesicles for enhanced titanium implant osseointegration under diabetic conditions.

作者信息

Cheng Yuzhao, Dong Xin, Shi Jing, Wu Guangsheng, Tao Pei, Ren Nan, Zhao Yimin, Li Fenglan, Wang Zhongshan

机构信息

The Stomatology Department of Shanxi Provincial People Hospital, Shanxi Medical University, Taiyuan, Shanxi, 030001, China.

State Key Laboratory of Oral & Maxillofacial Reconstruction and Regeneration, National Clinical Research Center for Oral Diseases, Shaanxi Key Laboratory of Stomatology, Department of Prosthodontics, School of Stomatology, The Fourth Military Medical University, China.

出版信息

Mater Today Bio. 2024 Dec 5;30:101385. doi: 10.1016/j.mtbio.2024.101385. eCollection 2025 Feb.

DOI:10.1016/j.mtbio.2024.101385
PMID:39742145
原文链接:https://pmc.ncbi.nlm.nih.gov/articles/PMC11683253/
Abstract

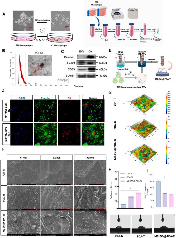
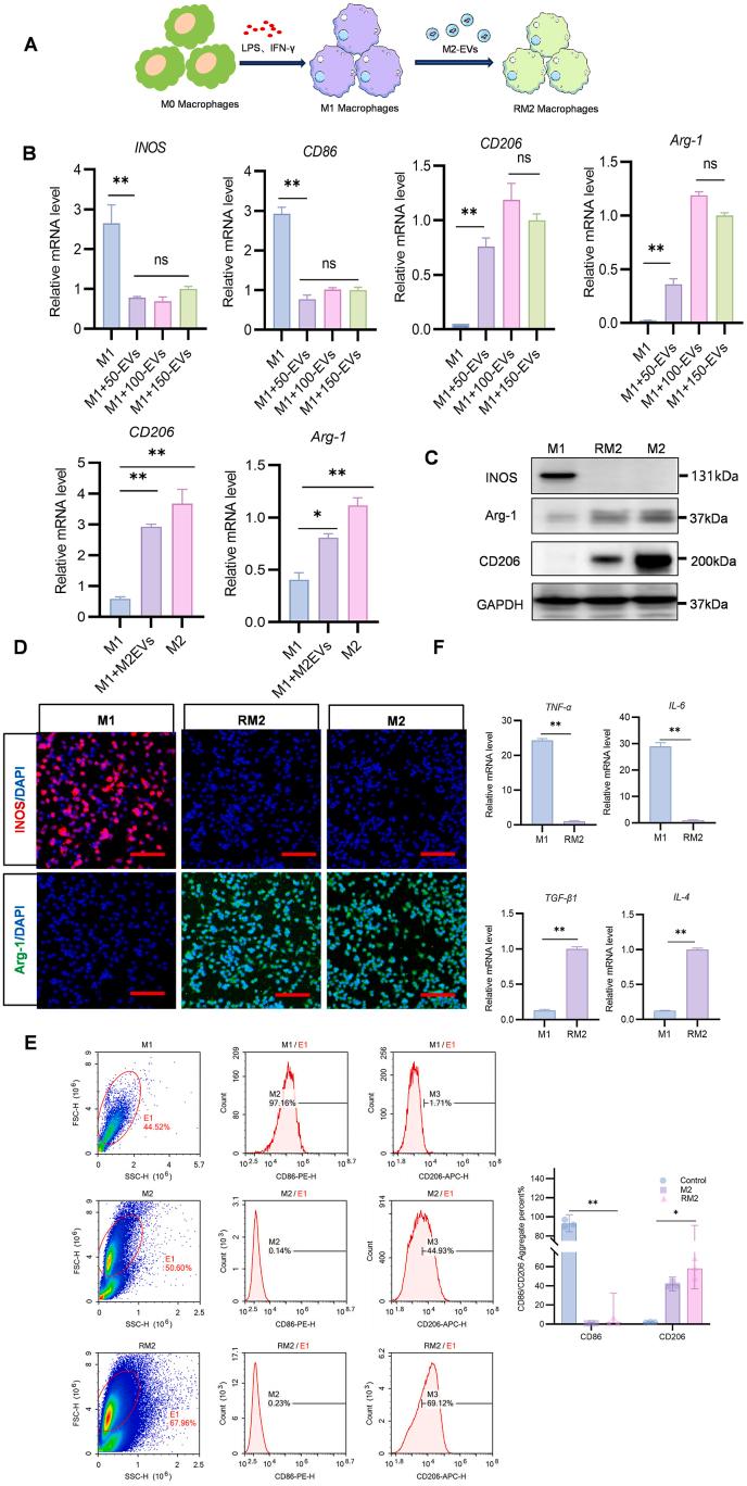
M2 macrophage-derived extracellular vesicles (M2-EVs) demonstrate the capacity to reduce pro-inflammatory M1 macrophage formation, thereby restoring the M1-M2 macrophage balance and promoting immunoregulation. However, the efficacy of M2-EVs in regulating macrophage polarization and subsequently enhancing osseointegration around titanium (Ti) implants in patients with diabetes mellitus (DM) remains to be elucidated. In this study, Ti implants were coated with polydopamine to facilitate M2-EVs adherence. In vitro experiment results demonstrated that M2-EVs could carry miR-23a-3p, inhibiting NOD-like receptor protein3(NLRP3) inflammasome activation in M1 macrophage and reducing the levels of inflammatory cytokines such as IL-1β by targeting NEK7. This improved the M1-M2 macrophage balance and enhanced mineralization on the Ti implant surfaces. The in vivo experiment results demonstrated that in diabetic conditions, the nanocoated M2-EVs significantly promoted high-quality bone deposition around the Ti implants. The current results provide a novel perspective for simple and effective decoration of M2-EVs on Ti implants; clinically, the method may afford osteoimmunomodulatory effects enhancing implant osseointegration in patients with DM.

摘要

M2巨噬细胞衍生的细胞外囊泡(M2-EVs)具有减少促炎性M1巨噬细胞形成的能力,从而恢复M1-M2巨噬细胞平衡并促进免疫调节。然而,M2-EVs在调节巨噬细胞极化以及随后增强糖尿病(DM)患者钛(Ti)植入物周围骨整合方面的功效仍有待阐明。在本研究中,Ti植入物用聚多巴胺包被以促进M2-EVs的粘附。体外实验结果表明,M2-EVs可携带miR-23a-3p,通过靶向NEK7抑制M1巨噬细胞中NOD样受体蛋白3(NLRP3)炎性小体的激活,并降低炎性细胞因子如IL-1β的水平。这改善了M1-M2巨噬细胞平衡并增强了Ti植入物表面的矿化。体内实验结果表明,在糖尿病条件下,纳米包被的M2-EVs显著促进了Ti植入物周围高质量的骨沉积。目前的结果为在Ti植入物上简单有效地修饰M2-EVs提供了新的视角;在临床上,该方法可能具有骨免疫调节作用,可增强DM患者植入物的骨整合。

https://cdn.ncbi.nlm.nih.gov/pmc/blobs/03d6/11683253/f7bc630e809f/gr7.jpg
https://cdn.ncbi.nlm.nih.gov/pmc/blobs/03d6/11683253/f490081c7a6d/ga1.jpg
https://cdn.ncbi.nlm.nih.gov/pmc/blobs/03d6/11683253/bf710cbb405b/sc1.jpg
https://cdn.ncbi.nlm.nih.gov/pmc/blobs/03d6/11683253/db00eeb7e8af/gr1.jpg
https://cdn.ncbi.nlm.nih.gov/pmc/blobs/03d6/11683253/8a1557f4dc7c/gr2.jpg
https://cdn.ncbi.nlm.nih.gov/pmc/blobs/03d6/11683253/3e9bff5c6b19/gr3.jpg
https://cdn.ncbi.nlm.nih.gov/pmc/blobs/03d6/11683253/14a277357c6d/gr4.jpg
https://cdn.ncbi.nlm.nih.gov/pmc/blobs/03d6/11683253/62f15fef1ce2/gr5.jpg
https://cdn.ncbi.nlm.nih.gov/pmc/blobs/03d6/11683253/0bb4b5910b74/gr6.jpg
https://cdn.ncbi.nlm.nih.gov/pmc/blobs/03d6/11683253/f7bc630e809f/gr7.jpg
https://cdn.ncbi.nlm.nih.gov/pmc/blobs/03d6/11683253/f490081c7a6d/ga1.jpg
https://cdn.ncbi.nlm.nih.gov/pmc/blobs/03d6/11683253/bf710cbb405b/sc1.jpg
https://cdn.ncbi.nlm.nih.gov/pmc/blobs/03d6/11683253/db00eeb7e8af/gr1.jpg
https://cdn.ncbi.nlm.nih.gov/pmc/blobs/03d6/11683253/8a1557f4dc7c/gr2.jpg
https://cdn.ncbi.nlm.nih.gov/pmc/blobs/03d6/11683253/3e9bff5c6b19/gr3.jpg
https://cdn.ncbi.nlm.nih.gov/pmc/blobs/03d6/11683253/14a277357c6d/gr4.jpg
https://cdn.ncbi.nlm.nih.gov/pmc/blobs/03d6/11683253/62f15fef1ce2/gr5.jpg
https://cdn.ncbi.nlm.nih.gov/pmc/blobs/03d6/11683253/0bb4b5910b74/gr6.jpg
https://cdn.ncbi.nlm.nih.gov/pmc/blobs/03d6/11683253/f7bc630e809f/gr7.jpg

相似文献

1
Immunomodulation with M2 macrophage-derived extracellular vesicles for enhanced titanium implant osseointegration under diabetic conditions.在糖尿病条件下,利用M2巨噬细胞衍生的细胞外囊泡进行免疫调节以增强钛植入物的骨整合。
Mater Today Bio. 2024 Dec 5;30:101385. doi: 10.1016/j.mtbio.2024.101385. eCollection 2025 Feb.
2
Macrophage polarization in aseptic bone resorption around dental implants induced by Ti particles in a murine model.钛颗粒诱导的小鼠模型中种植体周围无菌性骨吸收的巨噬细胞极化。
J Periodontal Res. 2019 Aug;54(4):329-338. doi: 10.1111/jre.12633. Epub 2019 Jan 11.
3
TNF-α-licensed exosome-integrated titaniumaccelerated T2D osseointegration by promoting autophagy-regulated M2 macrophage polarization.TNF-α 许可的外泌体整合钛加速 T2D 骨整合通过促进自噬调节的 M2 巨噬细胞极化。
Biochem Biophys Res Commun. 2024 Oct 1;727:150316. doi: 10.1016/j.bbrc.2024.150316. Epub 2024 Jun 25.
4
The impact of sitagliptin on macrophage polarity and angiogenesis in the osteointegration of titanium implants in type 2 diabetes.西格列汀对 2 型糖尿病患者钛种植体骨整合中巨噬细胞极性和血管生成的影响。
Biomed Pharmacother. 2020 Jun;126:110078. doi: 10.1016/j.biopha.2020.110078. Epub 2020 Mar 12.
5
Delivery of Interleukin 4 from a Titanium Substrate Coated with Graphene Oxide for Enhanced Osseointegration by Regulating Macrophage Polarization.载有白细胞介素 4 的氧化石墨烯涂层钛基材料通过调控巨噬细胞极化增强骨整合
ACS Biomater Sci Eng. 2020 Sep 14;6(9):5215-5229. doi: 10.1021/acsbiomaterials.0c01011. Epub 2020 Aug 10.
6
Phosphatidylserine liposome multilayers mediate the M1-to-M2 macrophage polarization to enhance bone tissue regeneration.磷脂酰丝氨酸多层脂质体介导M1型巨噬细胞向M2型极化,以促进骨组织再生。
Acta Biomater. 2022 Dec;154:583-596. doi: 10.1016/j.actbio.2022.10.024. Epub 2022 Oct 21.
7
Improved implant osseointegration of a nanostructured titanium surface via mediation of macrophage polarization.通过调控巨噬细胞极化提高纳米结构钛表面的种植体骨整合。
Biomaterials. 2014 Dec;35(37):9853-9867. doi: 10.1016/j.biomaterials.2014.08.025. Epub 2014 Sep 15.
8
Elimination of methicillin-resistant Staphylococcus aureus biofilms on titanium implants via photothermally-triggered nitric oxide and immunotherapy for enhanced osseointegration.通过光热触发的一氧化氮和免疫疗法消除钛植入物上的耐甲氧西林金黄色葡萄球菌生物膜,以增强骨整合。
Mil Med Res. 2023 May 4;10(1):21. doi: 10.1186/s40779-023-00454-y.
9
Micro/nano topography of selective laser melting titanium inhibits osteoclastogenesis via mediation of macrophage polarization.选择性激光熔化钛的微观/纳米形貌通过调节巨噬细胞极化抑制破骨细胞生成。
Biochem Biophys Res Commun. 2021 Dec 3;581:53-59. doi: 10.1016/j.bbrc.2021.09.021. Epub 2021 Sep 15.
10
Effect of Er:YAG Pulsed Laser-Deposited Hydroxyapatite Film on Titanium Implants on M2 Macrophage Polarization In Vitro and Osteogenesis In Vivo.Er:YAG 脉冲激光沉积羟基磷灰石膜对体外 M2 巨噬细胞极化和体内成骨的影响。
Int J Mol Sci. 2023 Dec 26;25(1):349. doi: 10.3390/ijms25010349.

引用本文的文献

1
Lithium-doped calcium silicate scaffolds-activated M2-polarized macrophage-derived miR-145-5p-riched extracellular vesicles to enhance osteoimmunomodulation for accelerating bone regeneration.锂掺杂硅酸钙支架激活M2极化巨噬细胞衍生的富含miR-145-5p的细胞外囊泡,以增强骨免疫调节作用,加速骨再生。
J Nanobiotechnology. 2025 Aug 25;23(1):586. doi: 10.1186/s12951-025-03679-2.

本文引用的文献

1
A Single-Cell RNA Sequencing Guided Multienzymatic Hydrogel Design for Self-Regenerative Repair in Diabetic Mandibular Defects.一种用于糖尿病性下颌骨缺损自我再生修复的单细胞RNA测序指导的多酶水凝胶设计
Adv Mater. 2024 Dec;36(50):e2410962. doi: 10.1002/adma.202410962. Epub 2024 Oct 22.
2
One arrow two eagles: Multifunctional nano-system for macrophage reprogramming and osteoclastogenesis inhibition against inflammatory osteolysis.一箭双雕:用于巨噬细胞重编程和抑制破骨细胞生成以对抗炎性骨溶解的多功能纳米系统。
Mater Today Bio. 2024 Oct 5;29:101285. doi: 10.1016/j.mtbio.2024.101285. eCollection 2024 Dec.
3
Anti-pyroptosis biomimetic nanoplatform loading puerarin for myocardial infarction repair: From drug discovery to drug delivery.
载葛根素抗 pyroptosis 仿生纳米平台用于心肌梗死修复:从药物发现到药物输送。
Biomaterials. 2025 Mar;314:122890. doi: 10.1016/j.biomaterials.2024.122890. Epub 2024 Oct 16.
4
Understanding exosomes: Part 3-therapeutic + diagnostic potential in dentistry.认识外泌体:第 3 部分-在牙科学中的治疗和诊断潜能。
Periodontol 2000. 2024 Feb;94(1):415-482. doi: 10.1111/prd.12557. Epub 2024 Mar 28.
5
M1-derived extracellular vesicles polarize recipient macrophages into M2-like macrophages and alter skeletal muscle homeostasis in a hyper-glucose environment.M1 衍生的细胞外囊泡将受者巨噬细胞极化为 M2 样巨噬细胞,并在高葡萄糖环境中改变骨骼肌稳态。
Cell Commun Signal. 2024 Mar 27;22(1):193. doi: 10.1186/s12964-024-01560-7.
6
Chitosan-based hydrogel dressings for diabetic wound healing via promoting M2 macrophage-polarization.壳聚糖基水凝胶敷料通过促进 M2 巨噬细胞极化促进糖尿病伤口愈合。
Carbohydr Polym. 2024 May 1;331:121873. doi: 10.1016/j.carbpol.2024.121873. Epub 2024 Jan 30.
7
Versatile dopamine-functionalized hyaluronic acid-recombinant human collagen hydrogel promoting diabetic wound healing via inflammation control and vascularization tissue regeneration.多功能多巴胺功能化透明质酸-重组人胶原蛋白水凝胶通过炎症控制和血管化组织再生促进糖尿病伤口愈合。
Bioact Mater. 2024 Feb 14;35:330-345. doi: 10.1016/j.bioactmat.2024.02.010. eCollection 2024 May.
8
Engineered Extracellular Vesicles Expressing Siglec-10 Camouflaged AIE Photosensitizer to Reprogram Macrophages to Active M1 Phenotype and Present Tumor-Associated Antigens for Photodynamic Immunotherapy.工程化细胞外囊泡表达 Siglec-10 伪装的 AIE 光敏剂,重塑巨噬细胞为活性 M1 表型并呈递肿瘤相关抗原用于光动力免疫治疗。
Small. 2024 Mar;20(12):e2307147. doi: 10.1002/smll.202307147. Epub 2023 Nov 8.
9
Macrophage phenotypes and functions: resolving inflammation and restoring homeostasis.巨噬细胞表型与功能:化解炎症与恢复内稳态
Trends Immunol. 2023 Dec;44(12):986-998. doi: 10.1016/j.it.2023.10.004. Epub 2023 Nov 6.
10
Nanomaterial surface modification toolkit: Principles, components, recipes, and applications.纳米材料表面改性工具包:原理、组成、配方及应用。
Adv Colloid Interface Sci. 2023 Dec;322:103035. doi: 10.1016/j.cis.2023.103035. Epub 2023 Nov 3.