Suppr超能文献

在极端环境中,热适应通过热休克蛋白70(HSP70)对缺氧诱导因子-1α(HIF-1α)蛋白的稳定作用来介导细胞保护。

Heat acclimation mediates cellular protection via HSP70 stabilization of HIF-1α protein in extreme environments.

作者信息

Li Can, Wen Jirui, Wang Ling, Lei Jun, Lin Zhengdong, Zou Yuhao, Cheng Juan, Wan Xuehong, Liu Jifeng, Wu Jiang

机构信息

Department of Otolaryngology Head and Neck Surgery/Deep Underground Space Medical Center, West China Hospital, Sichuan University, Chengdu, China.

State Key Laboratory of Intelligent Construction and Healthy Operation and Maintenance of Deep Underground Engineering, Sichuan University, Chengdu, China.

出版信息

Int J Biol Sci. 2025 Jan 1;21(1):175-188. doi: 10.7150/ijbs.103122. eCollection 2025.

Abstract

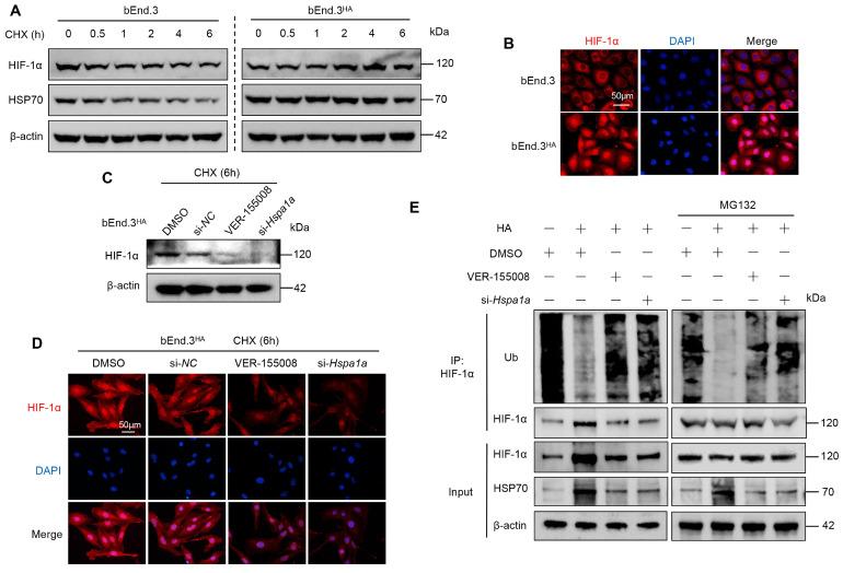
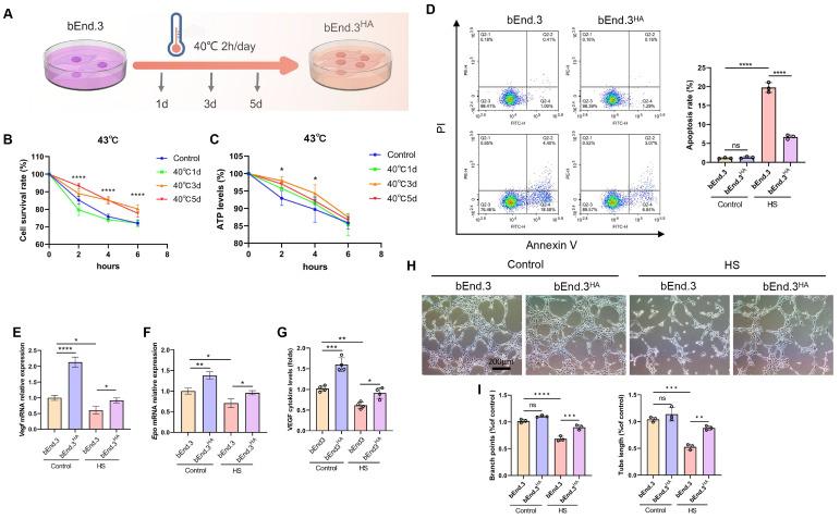
Heat acclimation (HA) is an evolutionarily conserved trait that enhances tolerance to novel stressors by inducing heat shock proteins (HSPs). However, the molecular mechanisms underlying this phenomenon remain elusive. In this study, we established a HA mouse model through intermittent heat stimulation. Subsequently, this model was evaluated using an array of physiological and histological assessments. , HA cell model with mouse brain microvascular endothelial cells (bEnd.3) was established and analyzed for cell viability and apoptosis markers. We investigated HA-mediated heat and hypoxia tolerance mechanisms using HIF-1α and HSP70 inhibitors and siRNA. Our results demonstrated that HA enhances the tolerance of bEnd.3 cells and mice to both heat and hypoxia, Mechanistically, HA upregulated the expression of HIF-1α and HSP70. However, inhibition of HIF-1α or HSP70 partially attenuated HA-induced tolerance to heat and hypoxia. Additionally, HA significantly decreased the ubiquitination levels of HIF-1α, whereas inhibition of HSP70 increased its ubiquitination. HA also substantially enhanced the interaction between HIF-1α and HSP70. In conclusion, our findings indicate that HA enhances tolerance to heat and hypoxia by stabilizing HIF-1α through increased interaction with HSP70. This discovery elucidates a novel mechanism of cellular protection conferred by HA and provides new strategies and potential targets for human adaptation to extreme environments.

摘要

热适应(HA)是一种进化上保守的特性,它通过诱导热休克蛋白(HSPs)来增强对新应激源的耐受性。然而,这一现象背后的分子机制仍不清楚。在本研究中,我们通过间歇性热刺激建立了一个热适应小鼠模型。随后,使用一系列生理和组织学评估对该模型进行了评价。此外,建立了小鼠脑微血管内皮细胞(bEnd.3)的热适应细胞模型,并分析了细胞活力和凋亡标志物。我们使用HIF-1α和HSP70抑制剂及小干扰RNA研究了热适应介导的热和缺氧耐受机制。我们的结果表明,热适应增强了bEnd.3细胞和小鼠对热和缺氧的耐受性。从机制上讲,热适应上调了HIF-1α和HSP70的表达。然而,抑制HIF-1α或HSP70会部分减弱热适应诱导的对热和缺氧的耐受性。此外,热适应显著降低了HIF-1α的泛素化水平,而抑制HSP70则增加了其泛素化。热适应还显著增强了HIF-1α与HSP70之间的相互作用。总之,我们的研究结果表明,热适应通过增加与HSP70的相互作用来稳定HIF-1α,从而增强对热和缺氧的耐受性。这一发现阐明了热适应赋予细胞保护的新机制,并为人类适应极端环境提供了新的策略和潜在靶点。

https://cdn.ncbi.nlm.nih.gov/pmc/blobs/8775/11667810/22eea3b300b9/ijbsv21p0175g001.jpg

文献检索

告别复杂PubMed语法,用中文像聊天一样搜索,搜遍4000万医学文献。AI智能推荐,让科研检索更轻松。

立即免费搜索

文件翻译

保留排版,准确专业,支持PDF/Word/PPT等文件格式,支持 12+语言互译。

免费翻译文档

深度研究

AI帮你快速写综述,25分钟生成高质量综述,智能提取关键信息,辅助科研写作。

立即免费体验