Suppr超能文献

基于转录组的加权基因共表达网络分析揭示了桑树木质部可塑性对干旱适应及复水过程中的分子调控机制。

Transcriptome-based WGCNA reveals the molecular regulation of xylem plasticity in acclimation to drought and rewatering in mulberry.

作者信息

Tian Yue, Zhai Zeyang, Yang Yujie, Zhang Kaixin, Ma Sang, Cheng Jialing, Liu Li, Cao Xu

机构信息

Jiangsu Key Laboratory of Sericultural and Animal Biotechnology, School of Biotechnology, Jiangsu University of Science and Technology, Zhenjiang, China.

Key Laboratory of Silkworm and Mulberry Genetic Improvement, Ministry of Agriculture and Rural Affairs, Sericultural Scientific Research Center, Chinese Academy of Agricultural Sciences, Zhenjiang, China.

出版信息

Front Plant Sci. 2024 Dec 18;15:1512645. doi: 10.3389/fpls.2024.1512645. eCollection 2024.

Abstract

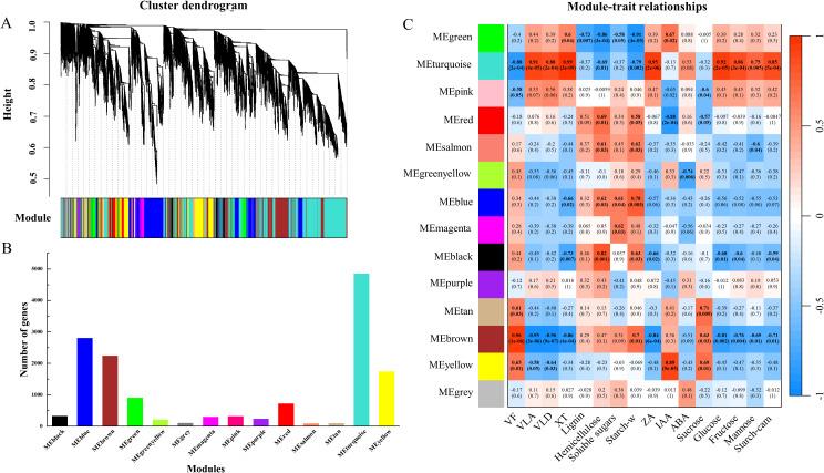
Xylem plasticity is important for trees to coordinate hydraulic efficiency and safety under changing soil water availability. However, the physiological and transcriptional regulations of cambium on xylem plasticity are not well understood. In this study, mulberry saplings of drought-resistant Wubu and drought-susceptible Zhongshen1 were subjected to moderate or severe drought stresses for 21 days and subsequently rewatered for 12 days. The anatomical, physiological and transcriptional responses in wood and cambium were analyzed. Most parameters were not affected significantly under moderate drought for both cultivars. Severe drought led to decreased vessel lumen diameter and increased vessel frequency, increased starch and hemicellulose in wood of both cultivars. Notably, increased soluble sugars and lignin were detected only in wood of Wubu. In cambial zone, levels of starch, glucose, fructose, mannose and cytokinin were decreased in both cultivars, whereas soluble sugars were increased in Wubu but deceased in Zhongshen1. RNA-sequencing identified 1824 and 2471 differentially expressed genes in Wubu and Zhongshen1 under severe drought, respectively. These responses were partially recovered after rewatering. Weighted gene correlation network analysis identified modules of co-expressed genes correlated with the anatomical and physiological traits of wood and cambium, with the turquoise and green modules most strongly correlated with traits under drought or rewatering. These modules were enriched in gene ontology terms related to cell division, cytoskeleton organization, cell wall modification, dark respiration, vesicle transport and protein metabolism. Detailed gene expression patterns indicate that reprogramming of cambium activity was relatively similar in both cultivars, but at different scales. These findings provide important insights into the physiological and molecular mechanisms underlying xylem plasticity based on cambium and offer valuable references for breeding drought-resistant mulberry and other woody species in light of future drier climate scenarios.

摘要

木质部可塑性对于树木在土壤水分有效性变化的情况下协调水力效率和安全性至关重要。然而,形成层对木质部可塑性的生理和转录调控尚未得到充分了解。在本研究中,将抗旱品种吴堡和干旱敏感品种中桑1号的桑树苗分别进行中度或重度干旱胁迫处理21天,随后再浇水12天。分析了木材和形成层的解剖学、生理学和转录反应。对于两个品种,大多数参数在中度干旱下没有受到显著影响。重度干旱导致两个品种木材的导管腔直径减小、导管频率增加、淀粉和半纤维素含量增加。值得注意的是,仅在吴堡木材中检测到可溶性糖和木质素增加。在形成层区域,两个品种的淀粉、葡萄糖、果糖、甘露糖和细胞分裂素水平均下降,而吴堡的可溶性糖增加,中桑1号的可溶性糖减少。RNA测序分别在重度干旱下的吴堡和中桑1号中鉴定出1824个和2471个差异表达基因。复水后这些反应部分得到恢复。加权基因共表达网络分析确定了与木材和形成层的解剖学和生理学特征相关的共表达基因模块,其中绿松石色和绿色模块与干旱或复水条件下的特征相关性最强。这些模块在与细胞分裂、细胞骨架组织、细胞壁修饰、暗呼吸、囊泡运输和蛋白质代谢相关的基因本体术语中富集。详细的基因表达模式表明,两个品种形成层活性的重编程相对相似,但程度不同。这些发现为基于形成层的木质部可塑性的生理和分子机制提供了重要见解,并为根据未来更干燥的气候情景培育抗旱桑树和其他木本物种提供了有价值的参考。

https://cdn.ncbi.nlm.nih.gov/pmc/blobs/9014/11688357/8ec834d6d3ee/fpls-15-1512645-g001.jpg

文献检索

告别复杂PubMed语法,用中文像聊天一样搜索,搜遍4000万医学文献。AI智能推荐,让科研检索更轻松。

立即免费搜索

文件翻译

保留排版,准确专业,支持PDF/Word/PPT等文件格式,支持 12+语言互译。

免费翻译文档

深度研究

AI帮你快速写综述,25分钟生成高质量综述,智能提取关键信息,辅助科研写作。

立即免费体验