Suppr超能文献

吉西他滨抑制HIF-1α/VEGFB/FGF2/FGFR1信号通路治疗卵巢癌的分子机制。

The molecular mechanism of gemcitabine in inhibiting the HIF-1α/VEGFB/FGF2/FGFR1 signaling pathway for ovarian cancer treatment.

作者信息

Wang Liangliang, Ma Shanshan, Su Huiwen, Nie Dandan, Wang Lihua

机构信息

Department of Oncology and Gynecology, The First Affiliated Hospital of Bengbu Medical University, No. 287, Changhuai Road, Longzihu District, Bengbu, Anhui, China.

出版信息

Discov Oncol. 2025 Jan 3;16(1):3. doi: 10.1007/s12672-024-01723-5.

Abstract

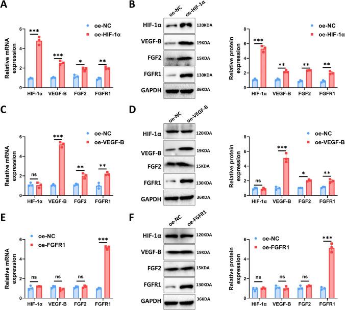
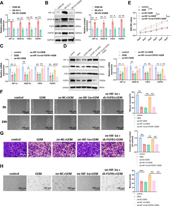
Ovarian cancer is a common malignant tumor in women, exhibiting a certain sensitivity to chemotherapy drugs like gemcitabine (GEM). This study, through the analysis of ovarian cancer single-cell RNA sequencing (scRNA-seq) data and transcriptome data post-GEM treatment, identifies the pivotal role of hypoxia-inducible factor 1 alpha (HIF-1α) in regulating the treatment process. The results reveal that HIF-1α modulates the expression of VEGF-B, thereby inhibiting the fibroblast growth factor 2 (FGF2)/FGFR1 signaling pathway and impacting tumor formation. In vitro experiments validate the mechanistic role of HIF-1α in GEM treatment, demonstrating that overexpression of HIF-1α reverses the drug's effects on ovarian cancer cells while silencing fibroblast growth factor receptor 1 (FGFR1) can restore treatment efficacy. These findings provide essential molecular targets and a theoretical foundation for the development of novel treatment strategies for ovarian cancer in the future.

摘要

卵巢癌是女性常见的恶性肿瘤,对吉西他滨(GEM)等化疗药物表现出一定的敏感性。本研究通过分析卵巢癌单细胞RNA测序(scRNA-seq)数据和GEM治疗后的转录组数据,确定了缺氧诱导因子1α(HIF-1α)在调节治疗过程中的关键作用。结果显示,HIF-1α调节血管内皮生长因子B(VEGF-B)的表达,从而抑制成纤维细胞生长因子2(FGF2)/成纤维细胞生长因子受体1(FGFR1)信号通路并影响肿瘤形成。体外实验验证了HIF-1α在GEM治疗中的作用机制,表明HIF-1α的过表达可逆转药物对卵巢癌细胞的作用,而沉默成纤维细胞生长因子受体1(FGFR1)可恢复治疗效果。这些发现为未来卵巢癌新治疗策略的开发提供了重要的分子靶点和理论基础。

https://cdn.ncbi.nlm.nih.gov/pmc/blobs/4641/11699178/6e594292200e/12672_2024_1723_Fig1_HTML.jpg

文献检索

告别复杂PubMed语法,用中文像聊天一样搜索,搜遍4000万医学文献。AI智能推荐,让科研检索更轻松。

立即免费搜索

文件翻译

保留排版,准确专业,支持PDF/Word/PPT等文件格式,支持 12+语言互译。

免费翻译文档

深度研究

AI帮你快速写综述,25分钟生成高质量综述,智能提取关键信息,辅助科研写作。

立即免费体验