Suppr超能文献

MARCHF8通过转化生长因子β诱导蛋白(TGFBI)介导的泛素化作用调节椎间盘退变中核因子κB(NF-κB)依赖性炎症反应和细胞外基质(ECM)降解。

MARCHF8-mediated ubiquitination via TGFBI regulates NF-κB dependent inflammatory responses and ECM degradation in intervertebral disc degeneration.

作者信息

Zhang Xingpeng, Li Guang, Tan Fang, Yu Tao, Xu Chengping, Li Kai, Zhang Feng, Zhang Meiyan, Wang Jian

机构信息

Department of Orthopedics, Shanghai Pudong New Area People's Hospital, Shanghai, China.

Department of Traumatic Surgery, Emergency Center, Shanghai East Hospital, Tongji University School of Medicine, Shanghai, China.

出版信息

PLoS One. 2025 Jan 3;20(1):e0314021. doi: 10.1371/journal.pone.0314021. eCollection 2025.

Abstract

AIM

To explore the role of the hub gene Transforming Growth Factor Beta Induced (TGFBI) in Intervertebral disc degeneration (IDD) pathogenesis and its regulatory relationship with Membrane Associated Ring-CH-Type Finger 8 (MARCHF8).

BACKGROUND

IDD is a prevalent musculoskeletal disorder leading to spinal pathology. Despite its ubiquity and impact, effective therapeutic strategies remain to be explored.

OBJECTIVE

Identify key modules associated with IDD and understand the impact of TGFBI on nucleus pulposus (NP) cell behavior, extracellular matrix (ECM)-related proteins, and the Nuclear Factor kappa-light-chain-enhancer of Activated B cells (NF-κB) signaling pathway.

METHODS

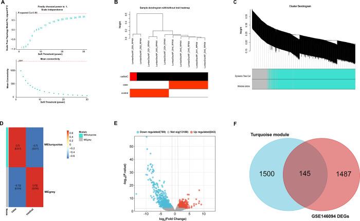
The GSE146904 dataset underwent Weighted Gene Co-Expression Network Analysis (WGCNA) for key module identification and Differentially Expressed Genes (DEGs) screening. Intersection analysis, network analysis, and co-expression identified TGFBI as a hub gene. In vitro experiments delved into the interplay between TGFBI and MARCHF8 and their effects on NP cells.

RESULTS

WGCNA linked the MEturquoise module with IDD samples, revealing 145 shared genes among DEGs. In vitro findings indicated that MARCHF8 determines TGFBI expression. TGFBI boosts apoptosis and ECM breakdown in Lipopolysaccharide-stimulated (LPS-stimulated) NP cells. Altering TGFBI levels modulated these effects and the NF-κB signaling pathway, influencing inflammatory cytokine concentrations. Moreover, MARCHF8 ubiquitination controlled TGFBI expression.

CONCLUSION

TGFBI, modulated by MARCHF8, significantly influences IDD progression by affecting NP cell apoptosis, ECM degradation, and inflammation through the NF-κB signaling pathway.

摘要

目的

探讨枢纽基因转化生长因子β诱导蛋白(TGFBI)在椎间盘退变(IDD)发病机制中的作用及其与膜相关环-CH型指蛋白8(MARCHF8)的调控关系。

背景

IDD是一种常见的肌肉骨骼疾病,可导致脊柱病变。尽管其普遍存在且影响较大,但仍有待探索有效的治疗策略。

目的

识别与IDD相关的关键模块,了解TGFBI对髓核(NP)细胞行为、细胞外基质(ECM)相关蛋白以及活化B细胞核因子κB(NF-κB)信号通路的影响。

方法

对GSE146904数据集进行加权基因共表达网络分析(WGCNA)以识别关键模块并筛选差异表达基因(DEG)。通过交集分析、网络分析和共表达确定TGFBI为枢纽基因。体外实验深入研究了TGFBI与MARCHF8之间的相互作用及其对NP细胞的影响。

结果

WGCNA将MEturquoise模块与IDD样本相关联,在DEG中发现145个共享基因。体外研究结果表明,MARCHF8决定TGFBI的表达。TGFBI可促进脂多糖刺激(LPS刺激)的NP细胞凋亡和ECM分解。改变TGFBI水平可调节这些效应以及NF-κB信号通路,影响炎性细胞因子浓度。此外,MARCHF8泛素化控制TGFBI表达。

结论

由MARCHF8调控的TGFBI通过NF-κB信号通路影响NP细胞凋亡、ECM降解和炎症,从而显著影响IDD进展。

https://cdn.ncbi.nlm.nih.gov/pmc/blobs/fab0/11698339/2fe8e3a399ba/pone.0314021.g001.jpg

文献检索

告别复杂PubMed语法,用中文像聊天一样搜索,搜遍4000万医学文献。AI智能推荐,让科研检索更轻松。

立即免费搜索

文件翻译

保留排版,准确专业,支持PDF/Word/PPT等文件格式,支持 12+语言互译。

免费翻译文档

深度研究

AI帮你快速写综述,25分钟生成高质量综述,智能提取关键信息,辅助科研写作。

立即免费体验