Suppr超能文献

一周的母婴分离导致子代大鼠行为和海马代谢组学出现性别特异性变化。

One-Week Maternal Separation Caused Sex-Specific Changes in Behavior and Hippocampal Metabolomics of Offspring Rats.

作者信息

Dong Meng-Chen, Chen Yu-Xin, Sun Xin-Ran, Jiang Ning, Chang Qi, Liu Xin-Min, Pan Rui-Le

机构信息

Institute of Medicinal Plant Development, Chinese Academy of Medical Sciences and Peking Union Medical College, No. 151, Malianwa North Road, Haidian District, Beijing 100193, China.

Institute of Drug Discovery Technology, Ningbo University, No. 818, Fenghua Road, Jiangbei District, Ningbo 315000, China.

出版信息

Brain Sci. 2024 Dec 18;14(12):1275. doi: 10.3390/brainsci14121275.

Abstract

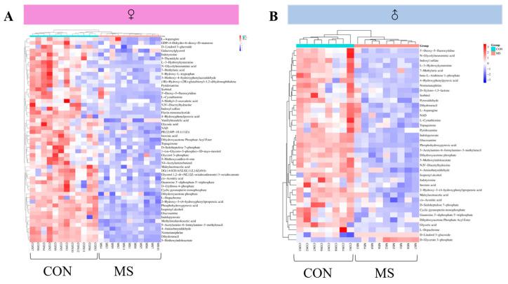
To investigate the effects of one-week maternal separation (MS) on anxiety- and depression-like behaviors in adolescent and adulthood as well as adult hippocampal metabolomics simultaneously in offspring female and male rats. In the MS group, newborn SD rats were separated from their mothers for 3 h per day from postnatal days (PND) 2 to 8. The open field test (OFT), elevated plus mazes (EPM), novelty suppressed feeding test (NSFT), and forced swimming test (FST) were conducted during adolescence and adulthood. Serum corticosterone, mRNA expression of hippocampal inflammatory cytokines, and hippocampal untargeted metabolomics of offspring adult rats were examined using an assay kit, qRT-PCR, and UPLC-Q-TOF/MS. Both MS female and male rats showed similar behaviors in OFT, EPM, NSFT, and SPT, except for the latency to feeding during adolescence and the open arm entries during adulthood, showed statistical significance only in MS female rats. Serum corticosterone and hippocampal pro-inflammatory cytokines IFN-γ were significantly elevated in both female and male rats, and IL-1β and TNF-α were significantly increased only in female rats. In hippocampal metabolism, the identification of differential metabolites displayed 53 and 37 in female rats and male rats, respectively (with 35 common metabolites), which were involved in 33 and 30 metabolic pathways with 28 common pathways. One-week MS induced sex-specific anxiety- and depression-like behaviors in female and male offspring rats during adolescence and adulthood, as well as sex-differentiated characteristics in the hippocampus inflammatory cytokines and metabolomics of adult MS rats. From the experimental data, the effects of MS on the female offspring rats were more severe than those of the male offspring rats.

摘要

为了同时研究一周母体分离(MS)对雌性和雄性子代大鼠青少年期和成年期焦虑样和抑郁样行为以及成年海马代谢组学的影响。在MS组中,新生SD大鼠从出生后第2天到第8天每天与母亲分离3小时。在青少年期和成年期进行旷场试验(OFT)、高架十字迷宫试验(EPM)、新奇抑制摄食试验(NSFT)和强迫游泳试验(FST)。使用检测试剂盒、qRT-PCR和UPLC-Q-TOF/MS检测成年子代大鼠的血清皮质酮、海马炎性细胞因子的mRNA表达以及海马非靶向代谢组学。MS组的雌性和雄性大鼠在OFT、EPM、NSFT和SPT中表现出相似的行为,但青少年期的摄食潜伏期和成年期的进入开放臂次数除外,仅在MS组雌性大鼠中具有统计学意义。雌性和雄性大鼠的血清皮质酮和海马促炎细胞因子IFN-γ均显著升高,而IL-1β和TNF-α仅在雌性大鼠中显著增加。在海马代谢方面,雌性大鼠和雄性大鼠分别鉴定出53种和37种差异代谢物(有35种共同代谢物),它们分别参与33条和30条代谢途径,有28条共同途径。一周的MS在青少年期和成年期诱导了雌性和雄性子代大鼠性别特异性的焦虑样和抑郁样行为,以及成年MS大鼠海马炎性细胞因子和代谢组学的性别差异特征。从实验数据来看,MS对雌性子代大鼠的影响比雄性子代大鼠更严重。

https://cdn.ncbi.nlm.nih.gov/pmc/blobs/cc05/11674698/2c6fc24acca2/brainsci-14-01275-g001.jpg

文献检索

告别复杂PubMed语法,用中文像聊天一样搜索,搜遍4000万医学文献。AI智能推荐,让科研检索更轻松。

立即免费搜索

文件翻译

保留排版,准确专业,支持PDF/Word/PPT等文件格式,支持 12+语言互译。

免费翻译文档

深度研究

AI帮你快速写综述,25分钟生成高质量综述,智能提取关键信息,辅助科研写作。

立即免费体验