• 文献检索
  • 文档翻译
  • 深度研究
  • 学术资讯
  • Suppr Zotero 插件Zotero 插件
  • 邀请有礼
  • 套餐&价格
  • 历史记录
应用&插件
Suppr Zotero 插件Zotero 插件浏览器插件Mac 客户端Windows 客户端微信小程序
定价
高级版会员购买积分包购买API积分包
服务
文献检索文档翻译深度研究API 文档MCP 服务
关于我们
关于 Suppr公司介绍联系我们用户协议隐私条款
关注我们

Suppr 超能文献

核心技术专利:CN118964589B侵权必究
粤ICP备2023148730 号-1Suppr @ 2026

文献检索

告别复杂PubMed语法,用中文像聊天一样搜索,搜遍4000万医学文献。AI智能推荐,让科研检索更轻松。

立即免费搜索

文件翻译

保留排版,准确专业,支持PDF/Word/PPT等文件格式,支持 12+语言互译。

免费翻译文档

深度研究

AI帮你快速写综述,25分钟生成高质量综述,智能提取关键信息,辅助科研写作。

立即免费体验

褪黑素通过Nrf2-Keap1信号通路改善己烯雌酚诱导的支持细胞氧化应激。

Melatonin Improves HO-Induced Oxidative Stress in Sertoli Cells Through Nrf2-Keap1 Signaling Pathway.

作者信息

Tang Ying, Wang Ziming, Chen Yanru, Wang Junying, Wang Hongzhan, Li Bo, Liu Bojing, Zheng Peng

机构信息

Department of Animal Genetics, Breeding and Reproduction, College of Animal Science and Technology, Northeast Agricultural University, Harbin 150030, China.

出版信息

Genes (Basel). 2024 Nov 28;15(12):1544. doi: 10.3390/genes15121544.

DOI:10.3390/genes15121544
PMID:39766810
原文链接:https://pmc.ncbi.nlm.nih.gov/articles/PMC11675259/
Abstract

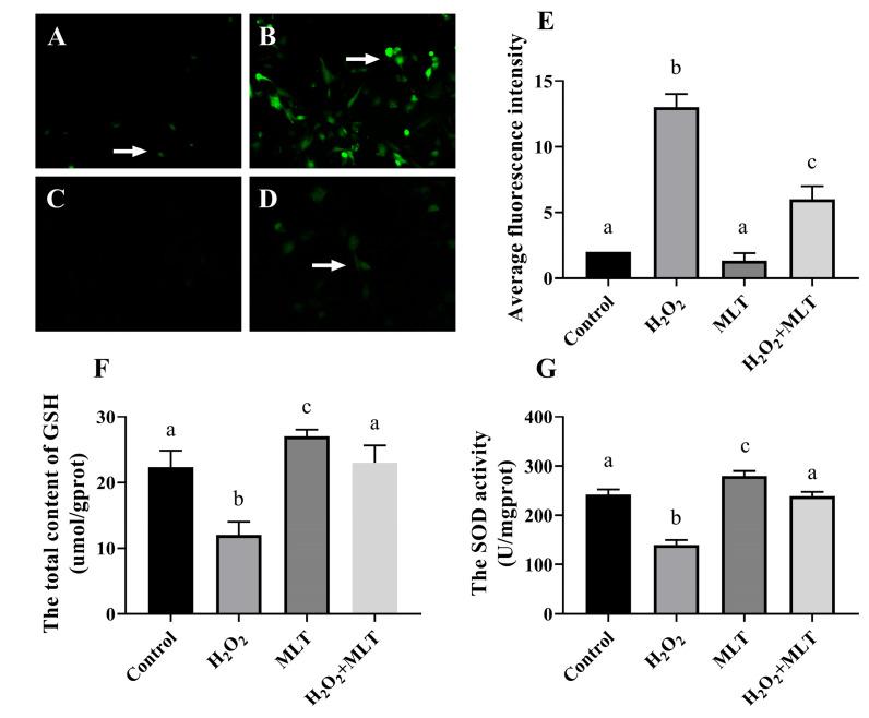
: Oxidative stress in the testicles of male livestock can cause reduced fertility. Melatonin is a natural product with antioxidant effects, but its specific antioxidant mechanism is still unclear. This study used calf testicular Sertoli cells as materials to explore the mechanism by which melatonin alleviates the oxidative stress of Sertoli cells, laying a foundation for improving the fertility of bulls. : The optimal treatment concentrations of HO and melatonin (MLT) were screened out using a CCK8 kit and MDA kit. Then, the cells were divided into four groups for treatment: control group, HO treatment group, MLT treatment group, and HO and MLT co-treatment group, then the MDA, ROS, GSH, and SOD contents were detected. Real-time quantitative PCR analysis and Western blot analysis were used to detect genes and proteins related to the Nrf2-Keap1 pathway. Immunofluorescence staining was used to analyze changes in Nrf2. : Research results show that the MDA content of cells in the group treated with HO and MLT combined was significantly lower than that in the group treated with HO alone, but there was no difference from the control group. Compared with the control group, the ROS level of cells in the HO-treated group significantly increased, and the content of GSH and SOD significantly decreased. Compared with the HO-treated group, the ROS level of cells in the HO and MLT co-treated group significantly decreased, and the content of GSH and SOD increased significantly, but no difference from the control group. Similarly, MTL can alleviate the changes in cellular Nrf2, Keap1, HO-1, and NQO1 expression caused by HO. : Melatonin activates the Nrf2-Keap1 signaling pathway in Sertoli cells, elevating the expression of HO-1 and NQO1, and thereby exerting its antioxidant capabilities.

摘要

雄性家畜睾丸中的氧化应激会导致生育能力下降。褪黑素是一种具有抗氧化作用的天然产物,但其具体的抗氧化机制仍不清楚。本研究以犊牛睾丸支持细胞为材料,探讨褪黑素减轻支持细胞氧化应激的机制,为提高公牛生育能力奠定基础。

使用CCK8试剂盒和MDA试剂盒筛选出过氧化氢(HO)和褪黑素(MLT)的最佳处理浓度。然后,将细胞分为四组进行处理:对照组、HO处理组、MLT处理组和HO与MLT联合处理组,随后检测MDA、ROS、GSH和SOD含量。采用实时定量PCR分析和蛋白质印迹分析检测与Nrf2-Keap1通路相关的基因和蛋白质。利用免疫荧光染色分析Nrf2的变化。

研究结果表明,HO与MLT联合处理组细胞的MDA含量显著低于单独HO处理组,但与对照组无差异。与对照组相比,HO处理组细胞的ROS水平显著升高,GSH和SOD含量显著降低。与HO处理组相比,HO与MLT联合处理组细胞的ROS水平显著降低,GSH和SOD含量显著升高,但与对照组无差异。同样,MTL可以减轻HO引起的细胞Nrf2、Keap1、HO-1和NQO1表达的变化。

褪黑素激活支持细胞中的Nrf2-Keap1信号通路,提高HO-1和NQO1的表达,从而发挥其抗氧化能力。

https://cdn.ncbi.nlm.nih.gov/pmc/blobs/af2a/11675259/d9d155fdbcda/genes-15-01544-g005.jpg
https://cdn.ncbi.nlm.nih.gov/pmc/blobs/af2a/11675259/781d952b8e08/genes-15-01544-g001.jpg
https://cdn.ncbi.nlm.nih.gov/pmc/blobs/af2a/11675259/2b2b6e9010a3/genes-15-01544-g002.jpg
https://cdn.ncbi.nlm.nih.gov/pmc/blobs/af2a/11675259/8e5834328906/genes-15-01544-g003.jpg
https://cdn.ncbi.nlm.nih.gov/pmc/blobs/af2a/11675259/1db4529a22a0/genes-15-01544-g004.jpg
https://cdn.ncbi.nlm.nih.gov/pmc/blobs/af2a/11675259/d9d155fdbcda/genes-15-01544-g005.jpg
https://cdn.ncbi.nlm.nih.gov/pmc/blobs/af2a/11675259/781d952b8e08/genes-15-01544-g001.jpg
https://cdn.ncbi.nlm.nih.gov/pmc/blobs/af2a/11675259/2b2b6e9010a3/genes-15-01544-g002.jpg
https://cdn.ncbi.nlm.nih.gov/pmc/blobs/af2a/11675259/8e5834328906/genes-15-01544-g003.jpg
https://cdn.ncbi.nlm.nih.gov/pmc/blobs/af2a/11675259/1db4529a22a0/genes-15-01544-g004.jpg
https://cdn.ncbi.nlm.nih.gov/pmc/blobs/af2a/11675259/d9d155fdbcda/genes-15-01544-g005.jpg

相似文献

1
Melatonin Improves HO-Induced Oxidative Stress in Sertoli Cells Through Nrf2-Keap1 Signaling Pathway.褪黑素通过Nrf2-Keap1信号通路改善己烯雌酚诱导的支持细胞氧化应激。
Genes (Basel). 2024 Nov 28;15(12):1544. doi: 10.3390/genes15121544.
2
Melatonin antagonizes Mn-induced oxidative injury through the activation of keap1-Nrf2-ARE signaling pathway in the striatum of mice.褪黑素通过激活小鼠纹状体中的Keap1-Nrf2-ARE信号通路来拮抗锰诱导的氧化损伤。
Neurotox Res. 2015 Feb;27(2):156-71. doi: 10.1007/s12640-014-9489-5. Epub 2014 Oct 7.
3
[Hyperoside protects mouse spermatocytes GC-2 cells from oxidative damage by activating the Keap1/Nrf2/HO-1 pathway].[金丝桃苷通过激活Keap1/Nrf2/HO-1信号通路保护小鼠精母细胞GC-2细胞免受氧化损伤]
Nan Fang Yi Ke Da Xue Xue Bao. 2022 May 20;42(5):673-680. doi: 10.12122/j.issn.1673-4254.2022.05.07.
4
A Mechanism Study on the Antioxidant Pathway of Keap1-Nrf2- ARE Inhibiting Ferroptosis in Dopaminergic Neurons.Keap1-Nrf2-ARE抑制多巴胺能神经元铁死亡的抗氧化途径机制研究
Curr Mol Med. 2025;25(1):37-44. doi: 10.2174/0115665240266555231120044938.
5
Neutrophil elastase inhibitor suppresses oxidative stress in obese asthmatic rats by activating Keap1/Nrf2 signaling pathway.中性粒细胞弹性蛋白酶抑制剂通过激活 Keap1/Nrf2 信号通路抑制肥胖型哮喘大鼠的氧化应激。
Eur Rev Med Pharmacol Sci. 2019 Jan;23(1):361-369. doi: 10.26355/eurrev_201901_16784.
6
Curcumin attenuates oxidative stress in RAW264.7 cells by increasing the activity of antioxidant enzymes and activating the Nrf2-Keap1 pathway.姜黄素通过增加抗氧化酶的活性和激活 Nrf2-Keap1 通路来减轻 RAW264.7 细胞的氧化应激。
PLoS One. 2019 May 21;14(5):e0216711. doi: 10.1371/journal.pone.0216711. eCollection 2019.
7
Exogenous Melatonin Activating Nuclear Factor E2-Related Factor 2 (Nrf2) Pathway via Melatonin Receptor to Reduce Oxidative Stress and Apoptosis in Antler Mesenchymal Stem Cells.外源性褪黑素通过褪黑素受体激活核因子 E2 相关因子 2(Nrf2)通路,减少鹿茸间充质干细胞的氧化应激和细胞凋亡。
Molecules. 2022 Apr 13;27(8):2515. doi: 10.3390/molecules27082515.
8
Alleviating Effect of Lipid Phytochemicals in Seed Oil ( L.) on Oxidative Stress Injury Induced by HO in HepG2 Cells via Keap1/Nrf2/ARE Signaling Pathway.菜籽油(L.)中脂类植物化学物质通过 Keap1/Nrf2/ARE 信号通路缓解 HO 诱导的 HepG2 细胞氧化应激损伤的作用。
Nutrients. 2024 Aug 23;16(17):2820. doi: 10.3390/nu16172820.
9
Protective effects of raspberry on the oxidative damage in HepG2 cells through Keap1/Nrf2-dependent signaling pathway.覆盆子通过 Keap1/Nrf2 依赖性信号通路对 HepG2 细胞氧化损伤的保护作用。
Food Chem Toxicol. 2019 Nov;133:110781. doi: 10.1016/j.fct.2019.110781. Epub 2019 Aug 26.
10
Protective Mechanism of Sulforaphane on Cadmium-Induced Sertoli Cell Injury in Mice Testis via Nrf2/ARE Signaling Pathway.通过 Nrf2/ARE 信号通路研究萝卜硫素对镉诱导的小鼠睾丸支持细胞损伤的保护作用。
Molecules. 2018 Jul 19;23(7):1774. doi: 10.3390/molecules23071774.

本文引用的文献

1
Melatonin Regulates the Expression of VEGF and HOXA10 in Bovine Endometrial Epithelial Cells through the SIRT1/PI3K/AKT Pathway.褪黑素通过SIRT1/PI3K/AKT信号通路调节牛子宫内膜上皮细胞中VEGF和HOXA10的表达。
Animals (Basel). 2024 Sep 25;14(19):2771. doi: 10.3390/ani14192771.
2
Adiponectin Attenuates Splenectomy-Induced Cognitive Deficits by Neuroinflammation and Oxidative Stress via TLR4/MyD88/NF-κb Signaling Pathway in Aged Rats.脂联素通过TLR4/MyD88/NF-κb信号通路减轻老年大鼠神经炎症和氧化应激,从而改善脾切除诱导的认知缺陷。
ACS Chem Neurosci. 2023 May 17;14(10):1799-1809. doi: 10.1021/acschemneuro.2c00744. Epub 2023 May 4.
3
Melatonin Suppresses LPS-Induced Oxidative Stress in Dendritic Cells for Inflammatory Regulation via the Nrf2/HO-1 Axis.
褪黑素通过Nrf2/HO-1轴抑制脂多糖诱导的树突状细胞氧化应激以进行炎症调节。
Antioxidants (Basel). 2022 Oct 11;11(10):2012. doi: 10.3390/antiox11102012.
4
Analysis of the Renal Protection and Antioxidative Stress Effects of Panax notoginseng Saponins in Diabetic Nephropathy Mice.分析三七总皂苷对糖尿病肾病小鼠的肾脏保护和抗氧化应激作用。
J Immunol Res. 2022 Oct 5;2022:3610935. doi: 10.1155/2022/3610935. eCollection 2022.
5
[N-acetylcysteine alleviates cadmium-induced testicular interstitial cell apoptosis by activating protein kinase B pathway].N-乙酰半胱氨酸通过激活蛋白激酶B通路减轻镉诱导的睾丸间质细胞凋亡
Wei Sheng Yan Jiu. 2022 Jul;51(4):632-637. doi: 10.19813/j.cnki.weishengyanjiu.2022.04.022.
6
Organotypic Rat Testicular Organoids for the Study of Testicular Maturation and Toxicology.用于研究睾丸成熟和毒理学的大鼠睾丸类器官组织培养模型。
Front Endocrinol (Lausanne). 2022 Jun 9;13:892342. doi: 10.3389/fendo.2022.892342. eCollection 2022.
7
Age-related endoplasmic reticulum stress represses testosterone synthesis via attenuation of the circadian clock in Leydig cells.年龄相关的内质网应激通过衰减睾丸间质细胞中的生物钟抑制睾丸酮合成。
Theriogenology. 2022 Sep 1;189:137-149. doi: 10.1016/j.theriogenology.2022.06.010. Epub 2022 Jun 17.
8
Activation of MT1/MT2 to Protect Testes and Leydig Cells against Cisplatin-Induced Oxidative Stress through the SIRT1/Nrf2 Signaling Pathway.通过 SIRT1/Nrf2 信号通路激活 MT1/MT2 以保护睾丸和莱迪希细胞免受顺铂诱导的氧化应激。
Cells. 2022 May 19;11(10):1690. doi: 10.3390/cells11101690.
9
Melatonin modulates Nrf2 activity to protect porcine pre-pubertal Sertoli cells from the abnormal H O generation and reductive stress effects of cadmium.褪黑素调节 Nrf2 活性以保护猪青春期前的支持细胞免受镉的异常 H2O2 生成和还原应激的影响。
J Pineal Res. 2022 Aug;73(1):e12806. doi: 10.1111/jpi.12806. Epub 2022 May 24.
10
Aflatoxin B1 causes oxidative stress and apoptosis in sheep testes associated with disrupting rumen microbiota.黄曲霉毒素 B1 会引起绵羊睾丸的氧化应激和细胞凋亡,并破坏瘤胃微生物群。
Ecotoxicol Environ Saf. 2022 Mar 1;232:113225. doi: 10.1016/j.ecoenv.2022.113225. Epub 2022 Feb 3.