Suppr超能文献

乙酰肝素酶2调节通过调控硫酸乙酰肝素抑制单纯疱疹病毒2型复制。

Heparanase 2 Modulation Inhibits HSV-2 Replication by Regulating Heparan Sulfate.

作者信息

Hopkins James, Volety Ipsita, Qatanani Farreh, Shukla Deepak

机构信息

Department of Ophthalmology and Visual Sciences, College of Medicine, University of Illinois Chicago, Chicago, IL 60612, USA.

Department of Microbiology and Immunology, College of Medicine, University of Illinois Chicago, Chicago, IL 60612, USA.

出版信息

Viruses. 2024 Nov 26;16(12):1832. doi: 10.3390/v16121832.

Abstract

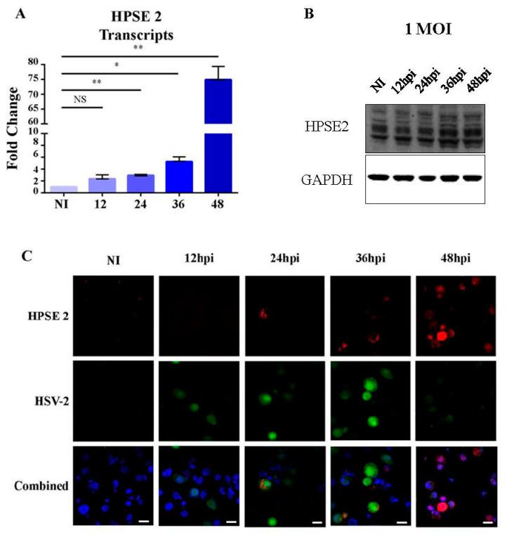
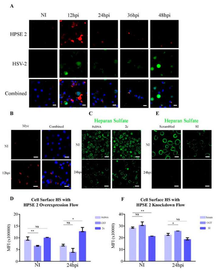
The host enzyme heparanase (HPSE) facilitates the release of herpes simplex virus type 2 (HSV-2) from target cells by cleaving the viral attachment receptor heparan sulfate (HS) from infected cell surfaces. HPSE 2, an isoform of HPSE, binds to but does not possess the enzymatic activity needed to cleave cell surface HS. Our study demonstrates that HSV-2 infection significantly elevates HPSE 2 protein levels, impacting two distinct stages of viral replication. We show that higher HPSE 2 negatively affects HSV-2 replication which may be through the regulation of cell surface HS. By acting as a competitive inhibitor of HPSE, HPSE 2 may be interfering with HPSE's interactions with HS. We demonstrate that the enhanced expression of HPSE 2, either via viral infection or plasmid transfection, reduces HPSE's ability to cleave HS, thereby hindering viral egress. Conversely, low HPSE 2 levels achieved through siRNA transfection allow HPSE to cleave more HS, reducing viral entry. Altogether, we propose a hypothetical model in which the modulation of HPSE 2 impedes HSV-2 replication by regulating HS availability on the cell surface. This dual role of HPSE 2 in viral replication and potential tumor suppression underscores its significance in cellular processes and viral pathogenesis.

摘要

宿主酶类乙酰肝素酶(HPSE)通过从受感染细胞表面切割病毒附着受体硫酸乙酰肝素(HS),促进2型单纯疱疹病毒(HSV-2)从靶细胞中释放。HPSE 2是HPSE的一种同工型,它能与细胞表面HS结合,但不具备切割细胞表面HS所需的酶活性。我们的研究表明,HSV-2感染会显著提高HPSE 2的蛋白水平,影响病毒复制的两个不同阶段。我们发现,较高水平的HPSE 2对HSV-2复制产生负面影响,这可能是通过调节细胞表面HS来实现的。作为HPSE的竞争性抑制剂,HPSE 2可能会干扰HPSE与HS的相互作用。我们证明,通过病毒感染或质粒转染增强HPSE 2的表达,会降低HPSE切割HS的能力,从而阻碍病毒释放。相反,通过小干扰RNA转染使HPSE 2水平降低,会使HPSE切割更多的HS,减少病毒进入。总之,我们提出了一个假设模型,即HPSE 2的调节通过调控细胞表面HS的可用性来阻碍HSV-2复制。HPSE 2在病毒复制和潜在肿瘤抑制中的双重作用突显了其在细胞过程和病毒发病机制中的重要性。

https://cdn.ncbi.nlm.nih.gov/pmc/blobs/7d4c/11680312/d1f2311cc6fc/viruses-16-01832-g001.jpg

文献检索

告别复杂PubMed语法,用中文像聊天一样搜索,搜遍4000万医学文献。AI智能推荐,让科研检索更轻松。

立即免费搜索

文件翻译

保留排版,准确专业,支持PDF/Word/PPT等文件格式,支持 12+语言互译。

免费翻译文档

深度研究

AI帮你快速写综述,25分钟生成高质量综述,智能提取关键信息,辅助科研写作。

立即免费体验