Suppr超能文献

ATG5的非经典作用及膜型自噬相关蛋白8脂化在Retromer复合体组装与功能中的作用

Noncanonical roles of ATG5 and membrane atg8ylation in retromer assembly and function.

作者信息

Paddar Masroor Ahmad, Wang Fulong, Trosdal Einar S, Hendrix Emily, He Yi, Salemi Michelle R, Mudd Michal, Jia Jingyue, Duque Thabata, Javed Ruheena, Phinney Brett S, Deretic Vojo

机构信息

Autophagy, Inflammation and Metabolism Center of Biochemical Research Excellence, University of New Mexico School of Medicine, Albuquerque, United States.

Department of Molecular Genetics and Microbiology, University of New Mexico School of Medicine, Albuquerque, United States.

出版信息

Elife. 2025 Jan 7;13:RP100928. doi: 10.7554/eLife.100928.

Abstract

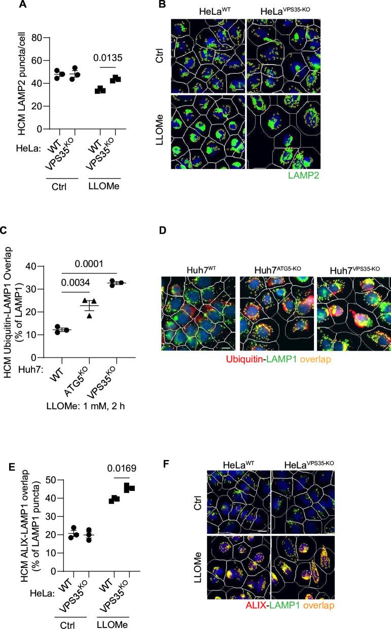
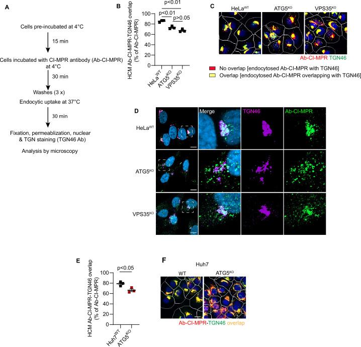
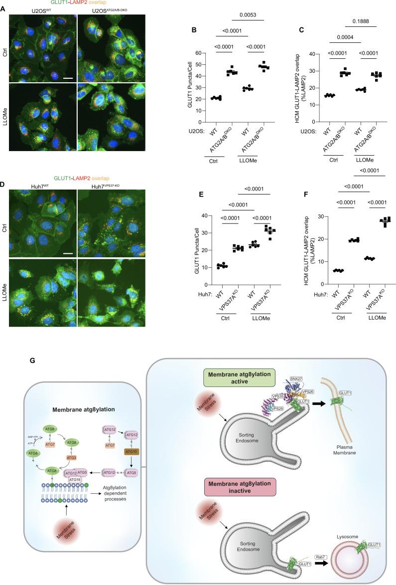
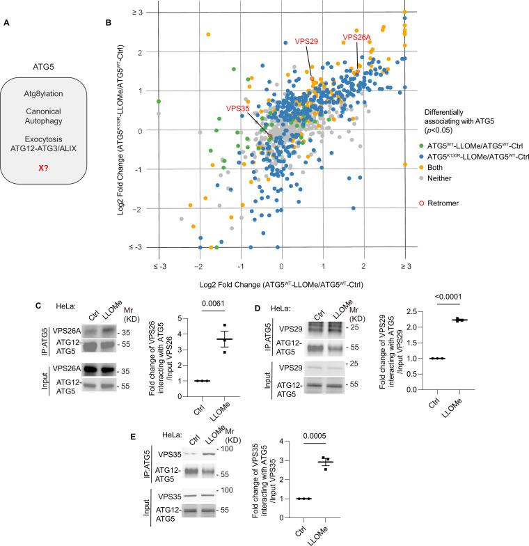
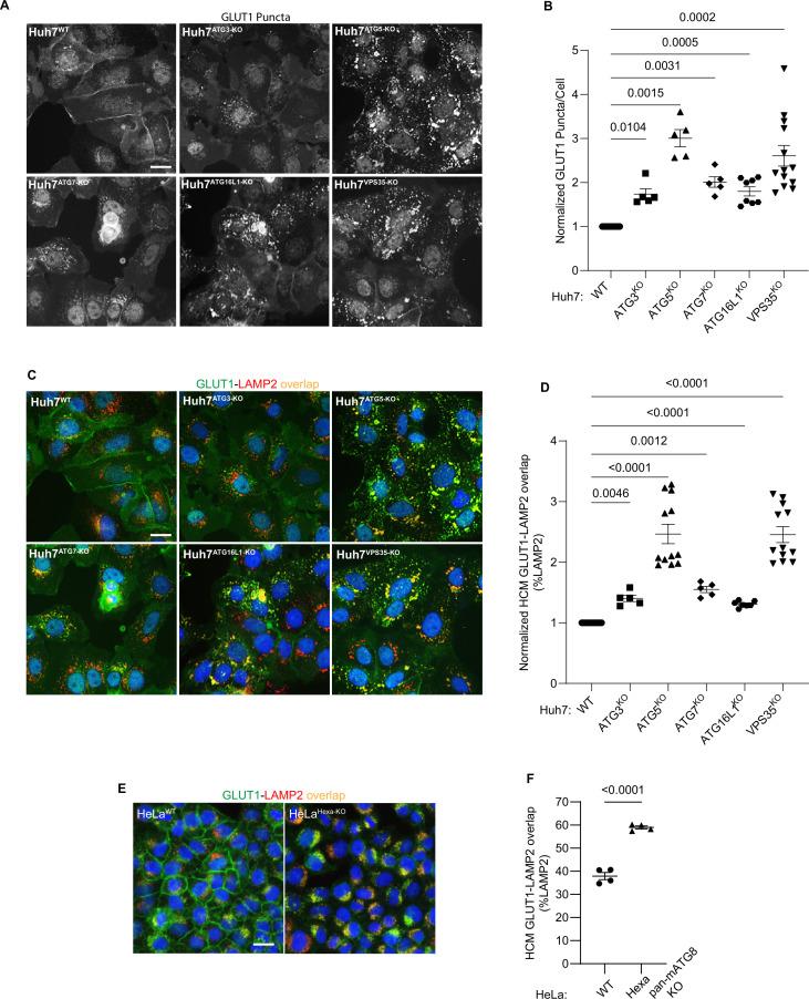
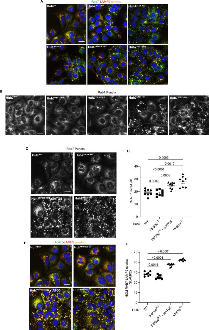
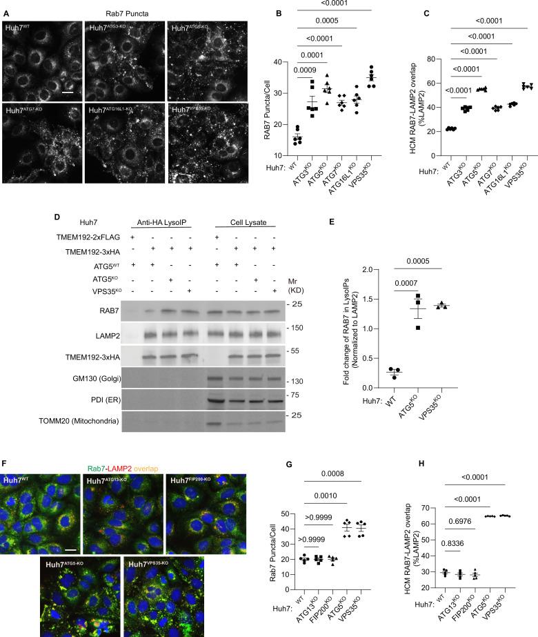
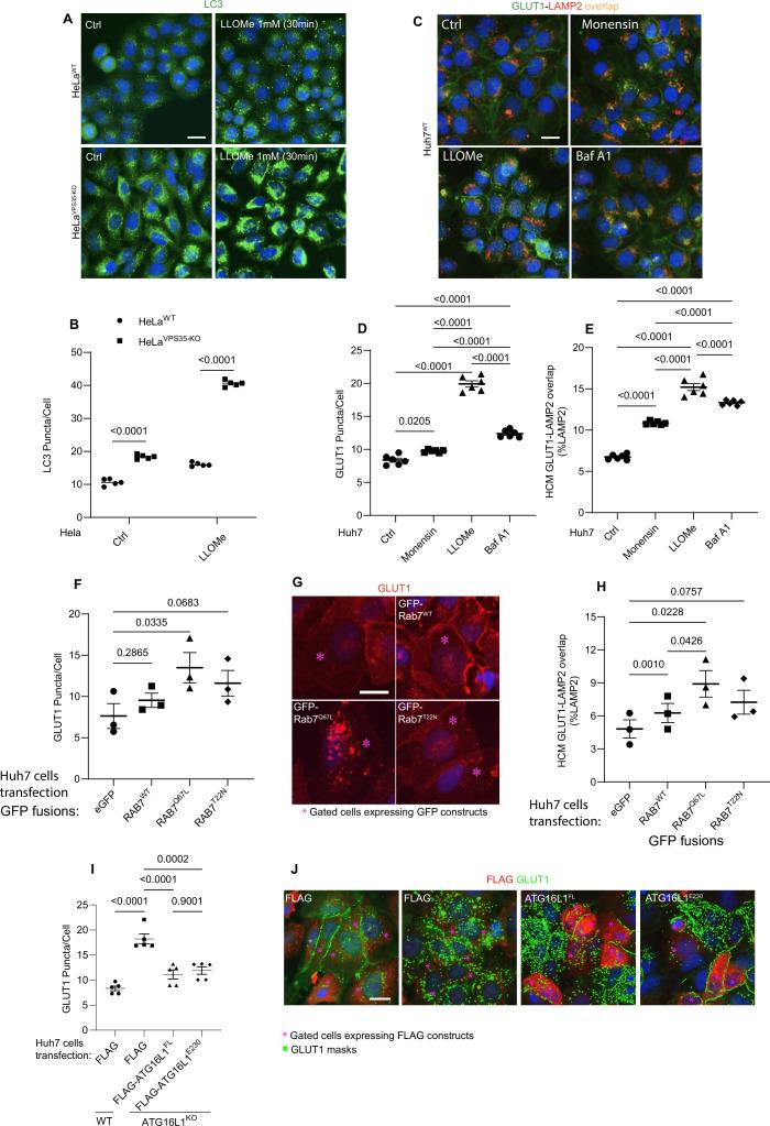
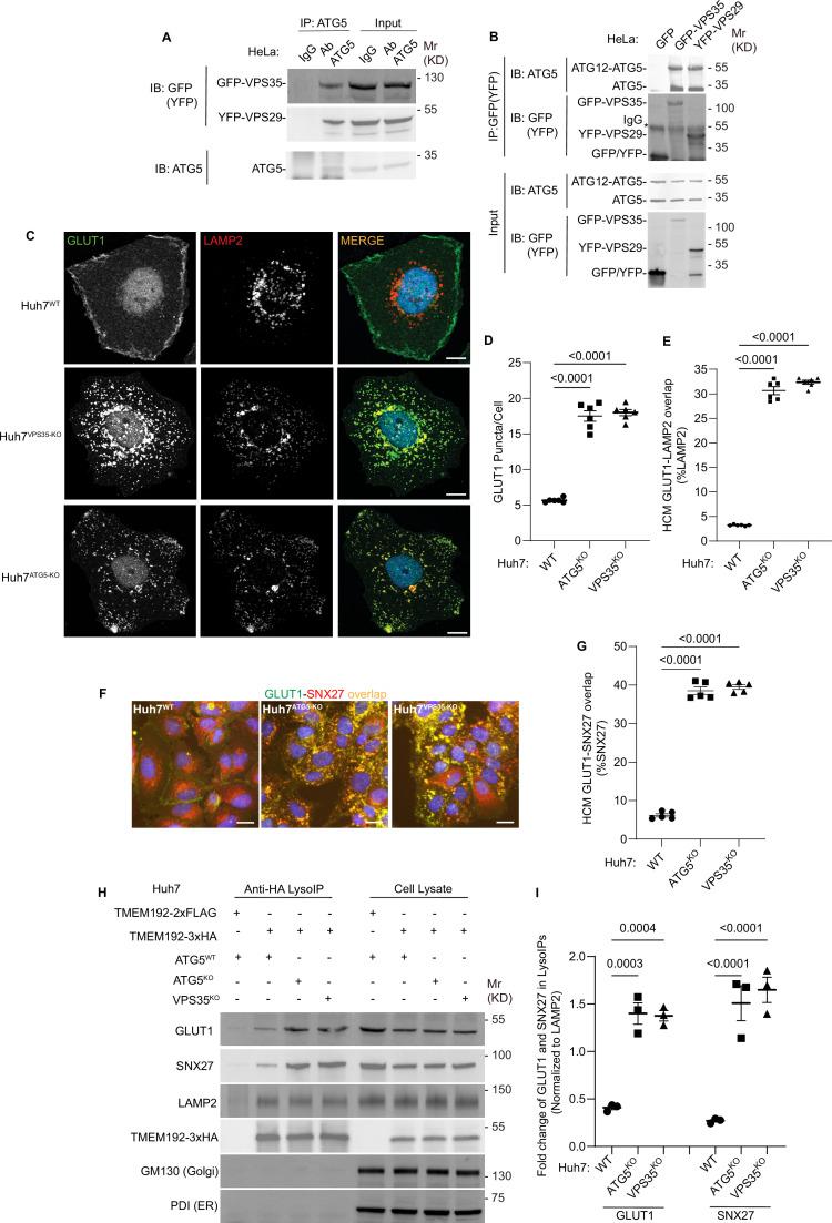
ATG5 is one of the core autophagy proteins with additional functions such as noncanonical membrane atg8ylation, which among a growing number of biological outputs includes control of tuberculosis in animal models. Here, we show that ATG5 associates with retromer's core components VPS26, VPS29, and VPS35 and modulates retromer function. Knockout of ATG5 blocked trafficking of a key glucose transporter sorted by the retromer, GLUT1, to the plasma membrane. Knockouts of other genes essential for membrane atg8ylation, of which ATG5 is a component, affected GLUT1 sorting, indicating that membrane atg8ylation as a process affects retromer function and endosomal sorting. The contribution of membrane atg8ylation to retromer function in GLUT1 sorting was independent of canonical autophagy. These findings expand the scope of membrane atg8ylation to specific sorting processes in the cell dependent on the retromer and its known interactors.

摘要

ATG5是核心自噬蛋白之一,具有非典型膜atg8ylation等额外功能,在越来越多的生物学效应中,包括对动物模型中结核病的控制。在此,我们表明ATG5与逆向转运复合物的核心组分VPS26、VPS29和VPS35相关联,并调节逆向转运复合物的功能。敲除ATG5会阻断由逆向转运复合物分选的关键葡萄糖转运蛋白GLUT1向质膜的转运。作为膜atg8ylation组成成分的其他基因的敲除,影响了GLUT1的分选,表明膜atg8ylation作为一个过程会影响逆向转运复合物的功能和内体分选。膜atg8ylation对GLUT1分选过程中逆向转运复合物功能的贡献独立于经典自噬。这些发现将膜atg8ylation的范围扩展到细胞中依赖于逆向转运复合物及其已知相互作用分子的特定分选过程。

https://cdn.ncbi.nlm.nih.gov/pmc/blobs/3583/11706607/e34f65e66c86/elife-100928-fig1.jpg

文献检索

告别复杂PubMed语法,用中文像聊天一样搜索,搜遍4000万医学文献。AI智能推荐,让科研检索更轻松。

立即免费搜索

文件翻译

保留排版,准确专业,支持PDF/Word/PPT等文件格式,支持 12+语言互译。

免费翻译文档

深度研究

AI帮你快速写综述,25分钟生成高质量综述,智能提取关键信息,辅助科研写作。

立即免费体验