• 文献检索
  • 文档翻译
  • 深度研究
  • 学术资讯
  • Suppr Zotero 插件Zotero 插件
  • 邀请有礼
  • 套餐&价格
  • 历史记录
应用&插件
Suppr Zotero 插件Zotero 插件浏览器插件Mac 客户端Windows 客户端微信小程序
定价
高级版会员购买积分包购买API积分包
服务
文献检索文档翻译深度研究API 文档MCP 服务
关于我们
关于 Suppr公司介绍联系我们用户协议隐私条款
关注我们

Suppr 超能文献

核心技术专利:CN118964589B侵权必究
粤ICP备2023148730 号-1Suppr @ 2026

文献检索

告别复杂PubMed语法,用中文像聊天一样搜索,搜遍4000万医学文献。AI智能推荐,让科研检索更轻松。

立即免费搜索

文件翻译

保留排版,准确专业,支持PDF/Word/PPT等文件格式,支持 12+语言互译。

免费翻译文档

深度研究

AI帮你快速写综述,25分钟生成高质量综述,智能提取关键信息,辅助科研写作。

立即免费体验

严重急性呼吸综合征冠状病毒2(SARS-CoV-2)诱导的细胞因子风暴导致小鼠睾丸长期损伤和功能障碍,而地塞米松可减轻这些损伤。

SARS-CoV-2-induced cytokine storm drives prolonged testicular injury and functional impairment in mice that are mitigated by dexamethasone.

作者信息

Giannakopoulos Stefanos, Pak Jin, Bakse Jackson, Ward Monika A, Nerurkar Vivek R, Tallquist Michelle D, Verma Saguna

机构信息

Department of Cell and Molecular Biology, John A. Burns School of Medicine, University of Hawaii at Manoa, Honolulu, Hawaii, United States of America.

Department of Tropical Medicine, Medical Microbiology and Pharmacology, John A. Burns School of Medicine, University of Hawaii at Manoa, Honolulu, Hawaii, United States of America.

出版信息

PLoS Pathog. 2025 Jan 7;21(1):e1012804. doi: 10.1371/journal.ppat.1012804. eCollection 2025 Jan.

DOI:10.1371/journal.ppat.1012804
PMID:39775442
原文链接:https://pmc.ncbi.nlm.nih.gov/articles/PMC11706467/
Abstract

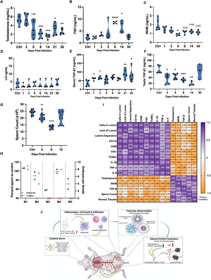
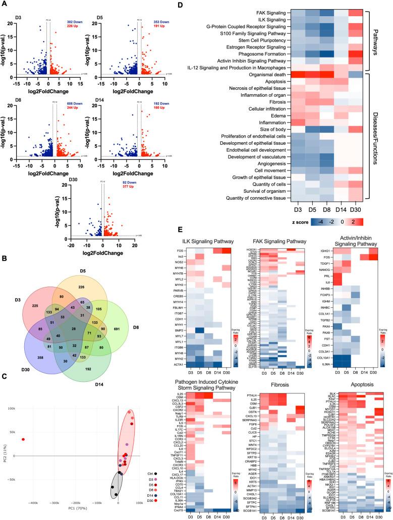
Compromised male reproductive health, including reduced testosterone and sperm count, is one of the long COVID symptoms in individuals recovering from mild-severe disease. COVID-19 patients display testicular injury in the acute stage and altered serum fertility markers in the recovery phase, however, long-term implications on the testis remain unknown. This study characterized the consequences of SARS-CoV-2 on testis function. The K18-hACE2 mice that survived SARS-CoV-2 infection were followed for one month after infection and the testicular injury and function markers were assessed at different stages of infection and recovery. The long-term impact of infection on key testes function-related hormones and male fertility was measured. The efficacy of inflammation-suppressing drug in preventing testicular injury was also evaluated. The morphological defects like sloughing of spermatids into the lumen and increased apoptotic cells sustained for 2-4 weeks after infection and correlated with testicular inflammation and immune cell infiltration. Transcriptomic analysis revealed dysregulation of inflammatory, cell death, and steroidogenic pathways. Furthermore, reduced testosterone levels associated with a transient reduction in sperm count and male fertility. Most testicular impairments resolved within one month of infection. Importantly, dexamethasone treatment attenuated testicular damage, inflammation, and immune infiltration. Our results implicate virus-induced cytokine storm as the major driver of testicular injury and functional impairments, timely prevention of which limits testis damage. These findings serve as a model for evaluating therapeutics in long COVID patients and may guide clinical strategies to improve male reproductive health outcomes post-SARS-CoV-2 infection.

摘要

男性生殖健康受损,包括睾酮水平降低和精子数量减少,是从轻度至重度疾病中康复的个体出现的长期新冠症状之一。新冠患者在急性期表现出睾丸损伤,在恢复期血清生育标志物发生改变,然而,对睾丸的长期影响仍不清楚。本研究描述了严重急性呼吸综合征冠状病毒2(SARS-CoV-2)对睾丸功能的影响。对感染SARS-CoV-2后存活的K18-hACE2小鼠在感染后随访一个月,并在感染和恢复的不同阶段评估睾丸损伤和功能标志物。测量了感染对关键睾丸功能相关激素和男性生育能力的长期影响。还评估了抗炎药物在预防睾丸损伤方面的疗效。感染后2至4周,精子细胞脱落到管腔和凋亡细胞增加等形态学缺陷持续存在,并与睾丸炎症和免疫细胞浸润相关。转录组分析显示炎症、细胞死亡和类固醇生成途径失调。此外,睾酮水平降低与精子数量和男性生育能力的短暂下降有关。大多数睾丸损伤在感染后一个月内恢复。重要的是,地塞米松治疗减轻了睾丸损伤、炎症和免疫浸润。我们的结果表明,病毒诱导的细胞因子风暴是睾丸损伤和功能障碍的主要驱动因素,及时预防可限制睾丸损伤。这些发现为评估长期新冠患者的治疗方法提供了一个模型,并可能指导改善SARS-CoV-2感染后男性生殖健康结果的临床策略。

https://cdn.ncbi.nlm.nih.gov/pmc/blobs/3856/11706467/5c3dfc66735e/ppat.1012804.g007.jpg
https://cdn.ncbi.nlm.nih.gov/pmc/blobs/3856/11706467/174766c91d7e/ppat.1012804.g001.jpg
https://cdn.ncbi.nlm.nih.gov/pmc/blobs/3856/11706467/0da04ced9647/ppat.1012804.g002.jpg
https://cdn.ncbi.nlm.nih.gov/pmc/blobs/3856/11706467/1d51d3700b3d/ppat.1012804.g003.jpg
https://cdn.ncbi.nlm.nih.gov/pmc/blobs/3856/11706467/f8e719dab1c9/ppat.1012804.g004.jpg
https://cdn.ncbi.nlm.nih.gov/pmc/blobs/3856/11706467/c7d87c11a8d5/ppat.1012804.g005.jpg
https://cdn.ncbi.nlm.nih.gov/pmc/blobs/3856/11706467/180d491e6f14/ppat.1012804.g006.jpg
https://cdn.ncbi.nlm.nih.gov/pmc/blobs/3856/11706467/5c3dfc66735e/ppat.1012804.g007.jpg
https://cdn.ncbi.nlm.nih.gov/pmc/blobs/3856/11706467/174766c91d7e/ppat.1012804.g001.jpg
https://cdn.ncbi.nlm.nih.gov/pmc/blobs/3856/11706467/0da04ced9647/ppat.1012804.g002.jpg
https://cdn.ncbi.nlm.nih.gov/pmc/blobs/3856/11706467/1d51d3700b3d/ppat.1012804.g003.jpg
https://cdn.ncbi.nlm.nih.gov/pmc/blobs/3856/11706467/f8e719dab1c9/ppat.1012804.g004.jpg
https://cdn.ncbi.nlm.nih.gov/pmc/blobs/3856/11706467/c7d87c11a8d5/ppat.1012804.g005.jpg
https://cdn.ncbi.nlm.nih.gov/pmc/blobs/3856/11706467/180d491e6f14/ppat.1012804.g006.jpg
https://cdn.ncbi.nlm.nih.gov/pmc/blobs/3856/11706467/5c3dfc66735e/ppat.1012804.g007.jpg

相似文献

1
SARS-CoV-2-induced cytokine storm drives prolonged testicular injury and functional impairment in mice that are mitigated by dexamethasone.严重急性呼吸综合征冠状病毒2(SARS-CoV-2)诱导的细胞因子风暴导致小鼠睾丸长期损伤和功能障碍,而地塞米松可减轻这些损伤。
PLoS Pathog. 2025 Jan 7;21(1):e1012804. doi: 10.1371/journal.ppat.1012804. eCollection 2025 Jan.
2
In vitro evidence against productive SARS-CoV-2 infection of human testicular cells: Bystander effects of infection mediate testicular injury.体外证据表明,SARS-CoV-2 不会感染人类睾丸细胞:感染的旁观者效应介导睾丸损伤。
PLoS Pathog. 2023 May 18;19(5):e1011409. doi: 10.1371/journal.ppat.1011409. eCollection 2023 May.
3
Testicular Atrophy and Hypothalamic Pathology in COVID-19: Possibility of the Incidence of Male Infertility and HPG Axis Abnormalities.新型冠状病毒肺炎导致的睾丸萎缩和下丘脑病理学:男性不育和 HPG 轴异常发病的可能性。
Reprod Sci. 2021 Oct;28(10):2735-2742. doi: 10.1007/s43032-020-00441-x. Epub 2021 Jan 7.
4
Pathological Findings in the Testes of COVID-19 Patients: Clinical Implications.COVID-19 患者睾丸的病理学发现:临床意义。
Eur Urol Focus. 2020 Sep 15;6(5):1124-1129. doi: 10.1016/j.euf.2020.05.009. Epub 2020 May 31.
5
Induction of Exaggerated Cytokine Production in Human Peripheral Blood Mononuclear Cells by a Recombinant SARS-CoV-2 Spike Glycoprotein S1 and Its Inhibition by Dexamethasone.新型冠状病毒刺突糖蛋白 S1 重组蛋白诱导人外周血单个核细胞过度细胞因子产生及其地塞米松抑制作用。
Inflammation. 2021 Oct;44(5):1865-1877. doi: 10.1007/s10753-021-01464-5. Epub 2021 Apr 16.
6
Effects of sEH inhibition on the eicosanoid and cytokine storms in SARS-CoV-2-infected mice.抑制 sEH 对感染 SARS-CoV-2 的小鼠中类花生酸和细胞因子风暴的影响。
FASEB J. 2024 May 31;38(10):e23692. doi: 10.1096/fj.202302202RR.
7
Helminth alleviates COVID-19-related cytokine storm in an IL-9-dependent way.寄生虫以依赖白细胞介素 9 的方式缓解 COVID-19 相关细胞因子风暴。
mBio. 2024 Jun 12;15(6):e0090524. doi: 10.1128/mbio.00905-24. Epub 2024 May 10.
8
[SARS-CoV-2 infection: implications for sexual and reproductive health. A position statement of the Asociación Española de Andrología, Medicina Sexual y Reproductiva (ASESA)].[严重急性呼吸综合征冠状病毒2感染:对性健康和生殖健康的影响。西班牙男科学、性医学与生殖医学协会(ASESA)的立场声明]
Rev Int Androl. 2020 Jul-Sep;18(3):117-123. doi: 10.1016/j.androl.2020.06.001.
9
The K18-Human ACE2 Transgenic Mouse Model Recapitulates Non-severe and Severe COVID-19 in Response to an Infectious Dose of the SARS-CoV-2 Virus.K18-Human ACE2 转基因小鼠模型对 SARS-CoV-2 病毒感染剂量的反应可重现非重症和重症 COVID-19。
J Virol. 2022 Jan 12;96(1):e0096421. doi: 10.1128/JVI.00964-21. Epub 2021 Oct 20.
10
COVID-19 Pandemic and Male Fertility: Clinical Manifestations and Pathogenic Mechanisms.新型冠状病毒肺炎疫情与男性生育力:临床表现与发病机制。
Biochemistry (Mosc). 2021 Apr;86(4):389-396. doi: 10.1134/S0006297921040015.

引用本文的文献

1
Lipid nanoparticles target neutrophils to reduce SARS-CoV-2-induced lung injury and inflammation.脂质纳米颗粒靶向中性粒细胞以减轻新冠病毒诱导的肺损伤和炎症。
J Control Release. 2025 Jun 10;382:113736. doi: 10.1016/j.jconrel.2025.113736. Epub 2025 Apr 18.
2
Animal models of post-acute COVID-19 syndrome: a call for longitudinal animal studies.急性 COVID-19 综合征后动物模型:呼吁开展纵向动物研究。
Front Immunol. 2025 Feb 26;16:1521029. doi: 10.3389/fimmu.2025.1521029. eCollection 2025.

本文引用的文献

1
SARS-CoV-2 replicates in the human testis with slow kinetics and has no major deleterious effects .SARS-CoV-2 在人类睾丸中以缓慢的动力学复制,没有重大的有害影响。
J Virol. 2023 Oct 31;97(10):e0110423. doi: 10.1128/jvi.01104-23. Epub 2023 Oct 13.
2
COVID-19 associates with semen inflammation and sperm quality impairment that reverses in the short term after disease recovery.新冠病毒与精液炎症及精子质量受损有关,疾病康复后短期内这些情况会逆转。
Front Physiol. 2023 Jul 11;14:1220048. doi: 10.3389/fphys.2023.1220048. eCollection 2023.
3
Generation of rat offspring using spermatids produced through in vitro spermatogenesis.
通过体外精子发生生成大鼠后代。
Sci Rep. 2023 Jul 26;13(1):12105. doi: 10.1038/s41598-023-39304-1.
4
Chronic inflammation, neutrophil activity, and autoreactivity splits long COVID.慢性炎症、中性粒细胞活性和自身反应性将长新冠一分为二。
Nat Commun. 2023 Jul 14;14(1):4201. doi: 10.1038/s41467-023-40012-7.
5
Serum TGF-β as a predictive biomarker for severe disease and fatality of COVID-19.血清 TGF-β 作为 COVID-19 重症和死亡的预测性生物标志物。
Eur J Immunol. 2023 Oct;53(10):e2350433. doi: 10.1002/eji.202350433. Epub 2023 Jul 12.
6
Persistent serum protein signatures define an inflammatory subcategory of long COVID.持续性血清蛋白标志物定义了长新冠的一个炎症亚类。
Nat Commun. 2023 Jun 9;14(1):3417. doi: 10.1038/s41467-023-38682-4.
7
In vitro evidence against productive SARS-CoV-2 infection of human testicular cells: Bystander effects of infection mediate testicular injury.体外证据表明,SARS-CoV-2 不会感染人类睾丸细胞:感染的旁观者效应介导睾丸损伤。
PLoS Pathog. 2023 May 18;19(5):e1011409. doi: 10.1371/journal.ppat.1011409. eCollection 2023 May.
8
SARS-CoV-2 and male infertility: from short- to long-term impacts.SARS-CoV-2 与男性不育:从短期到长期的影响。
J Endocrinol Invest. 2023 Aug;46(8):1491-1507. doi: 10.1007/s40618-023-02055-x. Epub 2023 Mar 14.
9
Long COVID: major findings, mechanisms and recommendations.长新冠:主要发现、机制和建议。
Nat Rev Microbiol. 2023 Mar;21(3):133-146. doi: 10.1038/s41579-022-00846-2. Epub 2023 Jan 13.
10
The Effect of Long COVID-19 Infection and Vaccination on Male Fertility; A Narrative Review.新冠长期感染及疫苗接种对男性生育能力的影响;一项叙述性综述
Vaccines (Basel). 2022 Nov 22;10(12):1982. doi: 10.3390/vaccines10121982.