• 文献检索
  • 文档翻译
  • 深度研究
  • 学术资讯
  • Suppr Zotero 插件Zotero 插件
  • 邀请有礼
  • 套餐&价格
  • 历史记录
应用&插件
Suppr Zotero 插件Zotero 插件浏览器插件Mac 客户端Windows 客户端微信小程序
定价
高级版会员购买积分包购买API积分包
服务
文献检索文档翻译深度研究API 文档MCP 服务
关于我们
关于 Suppr公司介绍联系我们用户协议隐私条款
关注我们

Suppr 超能文献

核心技术专利:CN118964589B侵权必究
粤ICP备2023148730 号-1Suppr @ 2026

文献检索

告别复杂PubMed语法,用中文像聊天一样搜索,搜遍4000万医学文献。AI智能推荐,让科研检索更轻松。

立即免费搜索

文件翻译

保留排版,准确专业,支持PDF/Word/PPT等文件格式,支持 12+语言互译。

免费翻译文档

深度研究

AI帮你快速写综述,25分钟生成高质量综述,智能提取关键信息,辅助科研写作。

立即免费体验

肌球蛋白XVA亚型参与听觉静纤毛中肌动蛋白细胞骨架的机械转导依赖性重塑。

Myosin XVA isoforms participate in the mechanotransduction-dependent remodeling of the actin cytoskeleton in auditory stereocilia.

作者信息

López-Porras Ana I, Kruse Ava M, McClendon Mark T, Vélez-Ortega A Catalina

机构信息

Department of Physiology, University of Kentucky, Lexington, KY, United States.

出版信息

Front Neurol. 2024 Dec 23;15:1482892. doi: 10.3389/fneur.2024.1482892. eCollection 2024.

DOI:10.3389/fneur.2024.1482892
PMID:39777322
原文链接:https://pmc.ncbi.nlm.nih.gov/articles/PMC11704364/
Abstract

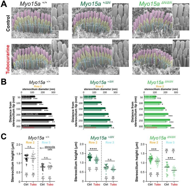
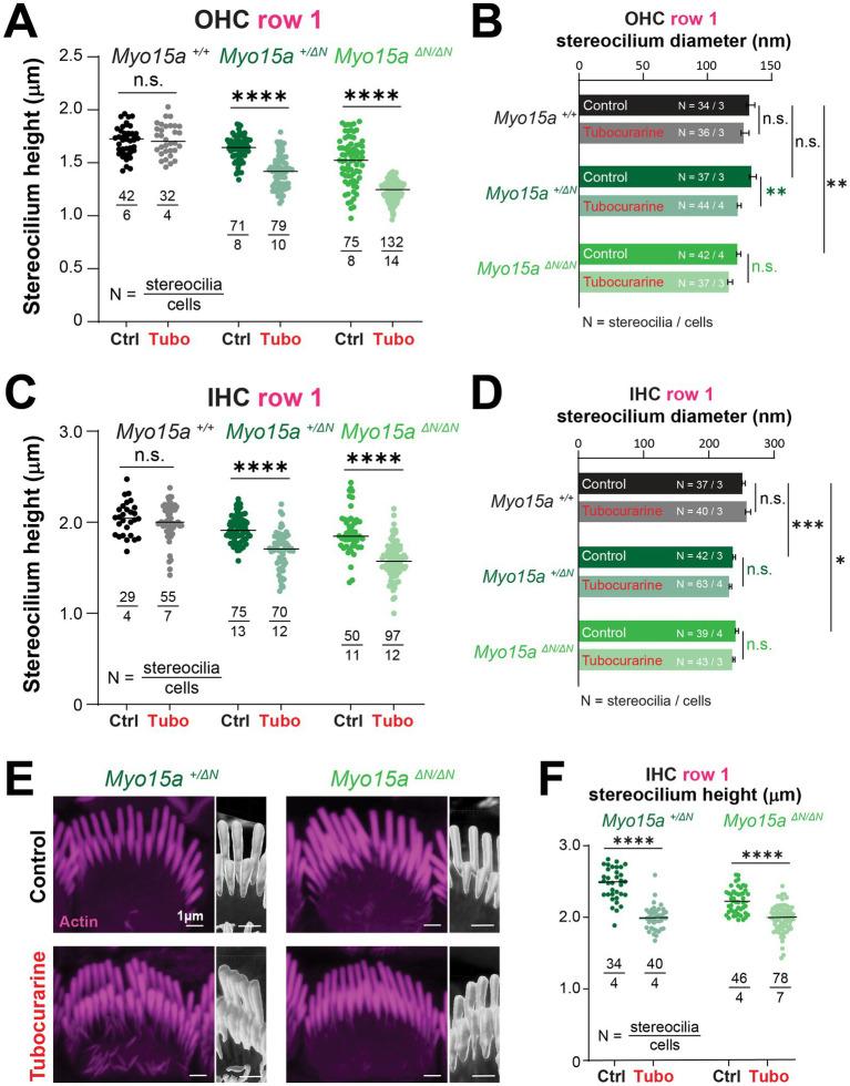
Auditory hair cells form precise and sensitive staircase-like actin protrusions known as stereocilia. These specialized microvilli detect deflections induced by sound through the activation of mechano-electrical transduction (MET) channels located at their tips. At rest, a small MET channel current results in a constant calcium influx which regulates the morphology of the actin cytoskeleton in the shorter 'transducing' stereocilia. However, the molecular mechanisms involved in this novel type of activity-driven plasticity in the stereocilium cytoskeleton are currently unknown. Here, we tested the contribution of myosin XVA (MYO15A) isoforms, given their known roles in the regulation of stereocilia dimensions during hair bundle development and the maintenance of transducing stereocilia in mature hair cells. We used electron microscopy to evaluate morphological changes in the cytoskeleton of auditory hair cell stereocilia after the pharmacological blockage of resting MET currents in cochlear explants from mice that lacked one or all isoforms of MYO15A. Hair cells lacking functional MYO15A isoforms did not exhibit MET-dependent remodeling in their stereocilia cytoskeleton. In contrast, hair cells lacking only the long isoform of MYO15A exhibited increased MET-dependent stereocilia remodeling, including remodeling in stereocilia from the tallest 'non-transducing' row of the bundle. We conclude that MYO15A isoforms both enable and fine-tune the MET-dependent remodeling of the actin cytoskeleton in transducing stereocilia, while also contributing to the stability of the tallest row.

摘要

听觉毛细胞形成精确且敏感的阶梯状肌动蛋白突起,称为静纤毛。这些特殊的微绒毛通过激活位于其顶端的机械电转导(MET)通道来检测声音引起的偏转。在静息状态下,少量的MET通道电流会导致持续的钙内流,从而调节较短的“转导”静纤毛中肌动蛋白细胞骨架的形态。然而,目前尚不清楚这种新型的由活动驱动的静纤毛细胞骨架可塑性所涉及的分子机制。在这里,鉴于肌球蛋白XVA(MYO15A)亚型在毛束发育过程中对静纤毛尺寸的调节以及在成熟毛细胞中转导静纤毛的维持方面的已知作用,我们测试了它们的贡献。我们使用电子显微镜评估了来自缺乏一种或所有MYO15A亚型的小鼠的耳蜗外植体中,在药理学阻断静息MET电流后,听觉毛细胞静纤毛细胞骨架的形态变化。缺乏功能性MYO15A亚型的毛细胞在其静纤毛细胞骨架中未表现出MET依赖性重塑。相比之下,仅缺乏MYO15A长亚型的毛细胞表现出增加的MET依赖性静纤毛重塑,包括来自束中最高的“非转导”排的静纤毛的重塑。我们得出结论,MYO15A亚型既能够实现并微调转导静纤毛中肌动蛋白细胞骨架的MET依赖性重塑,同时也有助于最高排的稳定性。

https://cdn.ncbi.nlm.nih.gov/pmc/blobs/a7aa/11704364/893d0f1b04c7/fneur-15-1482892-g007.jpg
https://cdn.ncbi.nlm.nih.gov/pmc/blobs/a7aa/11704364/48dabee07923/fneur-15-1482892-g001.jpg
https://cdn.ncbi.nlm.nih.gov/pmc/blobs/a7aa/11704364/cf50db8b1043/fneur-15-1482892-g002.jpg
https://cdn.ncbi.nlm.nih.gov/pmc/blobs/a7aa/11704364/66fc6eeefe05/fneur-15-1482892-g003.jpg
https://cdn.ncbi.nlm.nih.gov/pmc/blobs/a7aa/11704364/43d5da4110d9/fneur-15-1482892-g004.jpg
https://cdn.ncbi.nlm.nih.gov/pmc/blobs/a7aa/11704364/5ec05fc96e44/fneur-15-1482892-g005.jpg
https://cdn.ncbi.nlm.nih.gov/pmc/blobs/a7aa/11704364/0e08ad40a5c7/fneur-15-1482892-g006.jpg
https://cdn.ncbi.nlm.nih.gov/pmc/blobs/a7aa/11704364/893d0f1b04c7/fneur-15-1482892-g007.jpg
https://cdn.ncbi.nlm.nih.gov/pmc/blobs/a7aa/11704364/48dabee07923/fneur-15-1482892-g001.jpg
https://cdn.ncbi.nlm.nih.gov/pmc/blobs/a7aa/11704364/cf50db8b1043/fneur-15-1482892-g002.jpg
https://cdn.ncbi.nlm.nih.gov/pmc/blobs/a7aa/11704364/66fc6eeefe05/fneur-15-1482892-g003.jpg
https://cdn.ncbi.nlm.nih.gov/pmc/blobs/a7aa/11704364/43d5da4110d9/fneur-15-1482892-g004.jpg
https://cdn.ncbi.nlm.nih.gov/pmc/blobs/a7aa/11704364/5ec05fc96e44/fneur-15-1482892-g005.jpg
https://cdn.ncbi.nlm.nih.gov/pmc/blobs/a7aa/11704364/0e08ad40a5c7/fneur-15-1482892-g006.jpg
https://cdn.ncbi.nlm.nih.gov/pmc/blobs/a7aa/11704364/893d0f1b04c7/fneur-15-1482892-g007.jpg

相似文献

1
Myosin XVA isoforms participate in the mechanotransduction-dependent remodeling of the actin cytoskeleton in auditory stereocilia.肌球蛋白XVA亚型参与听觉静纤毛中肌动蛋白细胞骨架的机械转导依赖性重塑。
Front Neurol. 2024 Dec 23;15:1482892. doi: 10.3389/fneur.2024.1482892. eCollection 2024.
2
Myosin XVA isoforms participate in the mechanotransduction-dependent remodeling of the actin cytoskeleton in auditory stereocilia.肌球蛋白XVA亚型参与听觉静纤毛中肌动蛋白细胞骨架的机械转导依赖性重塑。
bioRxiv. 2024 Sep 7:2024.09.04.611210. doi: 10.1101/2024.09.04.611210.
3
Myosin-XVa Controls Both Staircase Architecture and Diameter Gradation of Stereocilia Rows in the Auditory Hair Cell Bundles.肌球蛋白-XVa 控制听觉毛细胞束中静纤毛的阶状结构和直径渐变。
J Assoc Res Otolaryngol. 2020 Apr;21(2):121-135. doi: 10.1007/s10162-020-00745-4. Epub 2020 Mar 9.
4
Auditory mechanotransduction in the absence of functional myosin-XVa.缺乏功能性肌球蛋白XV a时的听觉机械转导
J Physiol. 2006 Nov 1;576(Pt 3):801-8. doi: 10.1113/jphysiol.2006.118547. Epub 2006 Sep 14.
5
Mechanotransduction-Dependent Control of Stereocilia Dimensions and Row Identity in Inner Hair Cells.机械转导对内毛细胞静纤毛尺寸和行列身份的控制。
Curr Biol. 2020 Feb 3;30(3):442-454.e7. doi: 10.1016/j.cub.2019.11.076. Epub 2020 Jan 2.
6
Loss of Baiap2l2 destabilizes the transducing stereocilia of cochlear hair cells and leads to deafness.Baiap2l2 的缺失会使耳蜗毛细胞的转导静纤毛不稳定,导致耳聋。
J Physiol. 2021 Feb;599(4):1173-1198. doi: 10.1113/JP280670. Epub 2020 Nov 26.
7
Myosin-XVa is required for tip localization of whirlin and differential elongation of hair-cell stereocilia.肌球蛋白-XVa是whirlin尖端定位和毛细胞静纤毛差异伸长所必需的。
Nat Cell Biol. 2005 Feb;7(2):148-56. doi: 10.1038/ncb1219. Epub 2005 Jan 16.
8
Myosin XVa localizes to the tips of inner ear sensory cell stereocilia and is essential for staircase formation of the hair bundle.肌球蛋白XV a定位于内耳感觉细胞静纤毛的尖端,对毛束的阶梯状形成至关重要。
Proc Natl Acad Sci U S A. 2003 Nov 25;100(24):13958-63. doi: 10.1073/pnas.2334417100. Epub 2003 Nov 10.
9
GPSM2-GNAI Specifies the Tallest Stereocilia and Defines Hair Bundle Row Identity.GPSM2-GNAI 特异指定最长的静纤毛并定义毛细胞束列的身份。
Curr Biol. 2019 Mar 18;29(6):921-934.e4. doi: 10.1016/j.cub.2019.01.051. Epub 2019 Feb 28.
10
Myosin-based nucleation of actin filaments contributes to stereocilia development critical for hearing.基于肌球蛋白的肌动蛋白丝成核作用有助于对听力至关重要的静纤毛发育。
Nat Commun. 2025 Jan 22;16(1):947. doi: 10.1038/s41467-025-55898-8.

引用本文的文献

1
Stereocilium height changes can account for the calcium dependence of the outer-hair-cell bundle's resting state.静纤毛高度变化可以解释外毛细胞束静息状态对钙的依赖性。
PLoS One. 2025 May 23;20(5):e0314728. doi: 10.1371/journal.pone.0314728. eCollection 2025.

本文引用的文献

1
Control of stereocilia length during development of hair bundles.控制毛细胞束发育过程中的静纤毛长度。
PLoS Biol. 2023 Apr 3;21(4):e3001964. doi: 10.1371/journal.pbio.3001964. eCollection 2023 Apr.
2
Actin at stereocilia tips is regulated by mechanotransduction and ADF/cofilin.肌动蛋白在静纤毛顶端的分布受机械转导和 ADF/cofilin 的调节。
Curr Biol. 2021 Mar 22;31(6):1141-1153.e7. doi: 10.1016/j.cub.2020.12.006. Epub 2021 Jan 4.
3
Myosin-XVa Controls Both Staircase Architecture and Diameter Gradation of Stereocilia Rows in the Auditory Hair Cell Bundles.
肌球蛋白-XVa 控制听觉毛细胞束中静纤毛的阶状结构和直径渐变。
J Assoc Res Otolaryngol. 2020 Apr;21(2):121-135. doi: 10.1007/s10162-020-00745-4. Epub 2020 Mar 9.
4
Mechanotransduction-Dependent Control of Stereocilia Dimensions and Row Identity in Inner Hair Cells.机械转导对内毛细胞静纤毛尺寸和行列身份的控制。
Curr Biol. 2020 Feb 3;30(3):442-454.e7. doi: 10.1016/j.cub.2019.11.076. Epub 2020 Jan 2.
5
Insights into the Biology of Hearing and Deafness Revealed by Single-Cell RNA Sequencing.单细胞 RNA 测序揭示的听觉和耳聋生物学的新见解。
Cell Rep. 2019 Mar 12;26(11):3160-3171.e3. doi: 10.1016/j.celrep.2019.02.053.
6
GPSM2-GNAI Specifies the Tallest Stereocilia and Defines Hair Bundle Row Identity.GPSM2-GNAI 特异指定最长的静纤毛并定义毛细胞束列的身份。
Curr Biol. 2019 Mar 18;29(6):921-934.e4. doi: 10.1016/j.cub.2019.01.051. Epub 2019 Feb 28.
7
CIB2 interacts with TMC1 and TMC2 and is essential for mechanotransduction in auditory hair cells.CIB2与TMC1和TMC2相互作用,对听觉毛细胞的机械转导至关重要。
Nat Commun. 2017 Jun 29;8(1):43. doi: 10.1038/s41467-017-00061-1.
8
Mechanotransduction current is essential for stability of the transducing stereocilia in mammalian auditory hair cells.机械转导电流对于哺乳动物听觉毛细胞中传导性静纤毛的稳定性至关重要。
Elife. 2017 Mar 28;6:e24661. doi: 10.7554/eLife.24661.
9
Mutational Spectrum of MYO15A and the Molecular Mechanisms of DFNB3 Human Deafness.MYO15A的突变谱与DFNB3型人类耳聋的分子机制
Hum Mutat. 2016 Oct;37(10):991-1003. doi: 10.1002/humu.23042. Epub 2016 Aug 21.
10
Stereocilia-staircase spacing is influenced by myosin III motors and their cargos espin-1 and espin-like.静纤毛阶梯状间距受肌球蛋白III马达及其货物espin-1和类espin的影响。
Nat Commun. 2016 Mar 1;7:10833. doi: 10.1038/ncomms10833.